rily が 2026年01月30日19時31分30秒 に編集
コメント無し
本文の変更
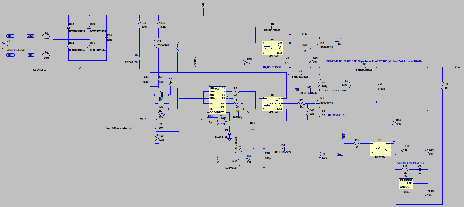
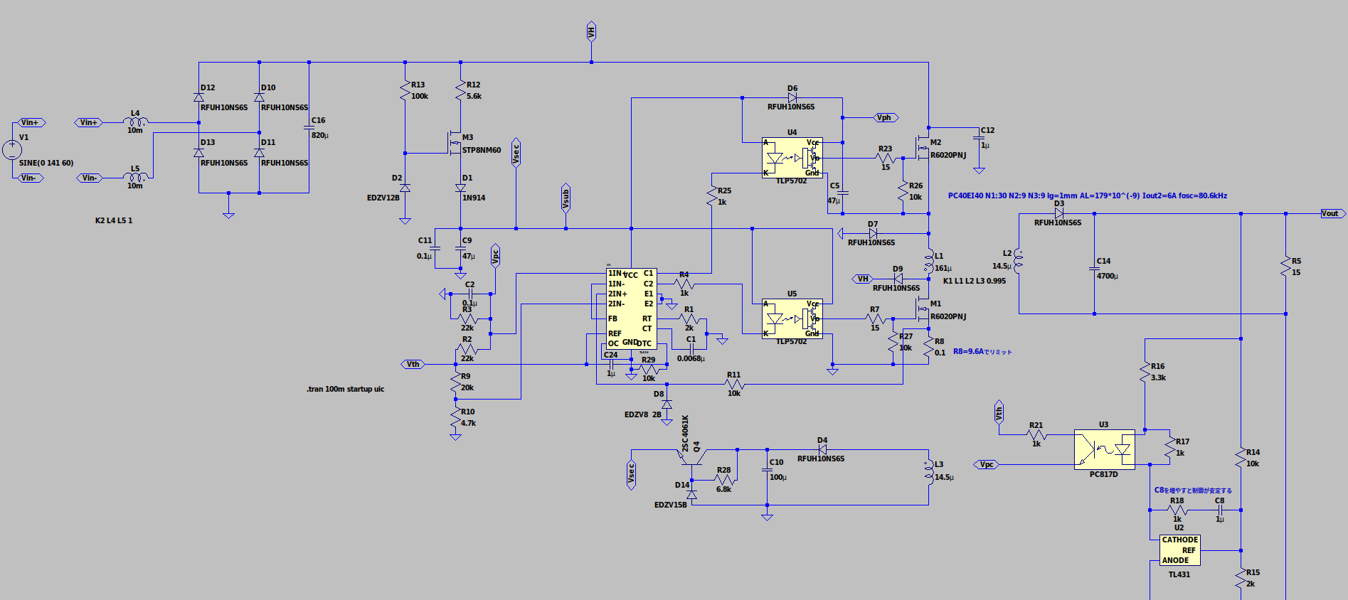
[前回](https://elchika.com/article/10f40877-ed4d-43ca-aa66-cc9cfbd2fd18/)、LTSpiceで作成したコンバータを改良しながらユニバーサル基板に実装して動作させてみました。 ==AC100V以上を直接扱う強電回路となります。感電や火事には十分注意してください。== トランスの設計し直し = 一次側50回だと、線材が勿体ないのと銅損を減らすために仮に一次側を30回としてみました。 このとき二次側巻線は従来が15回巻きだったので、 $${N_2=\frac{30}{50}\times 15=9}$$ つまり9回巻きとします。そして補助巻線(三次巻線)も同じく9回にしました。 そしてここからは、[この](https://elchika.com/article/3b9809a3-fe12-4916-b25b-ed8407676f94/)数式を使っていきます。 上式がうまく割り切れたので、電流連続モードのデューティ比Dは0.285とします。 このとき、ギャップを開けずにピーク磁束密度を計算すると $${B_{peak}=\frac{\frac{tDV_1}{N_1}+\frac{A_L}{1-D}(N_2I_{2_{out}}+N_3I_{3_{out}})}{A_e}=\frac{\frac{0.285 \times 100\sqrt{2}}{50\times 10^3 \times30}+\frac{4860\times 10^{-9}}{1-0.285}(9\times 6+9\times 0.1)}{148\times 10^{-6}}=2.7[T]}$$ これではコアの飽和磁束密度350[mT]を優に超えてしまっています。なのでエアギャップを1mm開けると仮定してそのときのAL値(AL')を計算します。 $${{A_L}'=\frac{1}{\frac{1}{A_L}+{\frac{l_g}{\mu_0A_e}}}=\frac{1}{\frac{1}{4860\times 10^{-9}}+\frac{1\times 10^{-3}}{4\pi\times 10^{-7}\times 148\times 10^{-6}}}=179[nH/N^2]}$$ これをもとにピーク磁束を計算し直すと(省略)、274[mT]になります。 またこのときの境界電流は $${I_{2_{mode}}=\frac{V_2}{2L_2}t(1-D)^2=\frac{16.9}{2\times 179\times 10^{-9}\times 9^2}\times \frac{(1-0.285)^2}{50\times 10^3}=5.96[A]}$$ つまり5.96[A]以下で電流不連続モードになります。しかしこのコンバータの最大出力が6[A]なのでスイッチング周波数を上げて境界電流を下げましょう(ちなみに周波数が下がるとピーク磁束密度も下がります)。とりあえずスイッチング周波数を73.5[kHz]にして再計算します。すると約4[A]になりました。結構大きいですね。まぁ位相補償をしっかりすれば悪くないかもしれません。 ついでに一次巻線最大許容電流も求めます。 $${I_{1_{max}}=\frac{A_eB_{max}}{{A_L}'N_1}=\frac{148\times 10^{-6}\times 350\times 10^{-3}}{179\times 10^{-9}\times 30}=9.65[A]}$$ つまり一次側の電流制限は9.6[A]とします。これ以上流すと磁気飽和を起こします。 ってことで | 巻線 | 巻数[回] | |:---:|:---:| | 一次(N1) | 30 | | 二次(N2) | 9 | | 補助(N3) | 9 | スイッチング周波数は約73.5[kHz]、最大出力電流は6[A]、一次側制限電流は9.6[A]としました。 回路図を提示しておきます(部品が一部違います)  いざ製作 = トランス巻き巻き - PC40EI40という、大きめのEIコアに巻いていきます。  まず一次巻線をボビンに巻き巻き...  30ターン目まで巻き終わったら、ポリイミドテープを巻いて絶縁していきます。。。  そんな感じで二次巻線と補助巻線(三次巻線)をそれぞれ9回ずつ巻き終わり、さらにコアをはめてみたものがこちら(ピンボケしすぎ...)  続いてLCRメータでインダクタンスを見ながら、エアギャップを調節します。。。  ちなみに最近、このピンセット型の中華製LCRメーターが各社から出ていて三千円で買えたりします。(日中情勢悪化で、私が買ったときより入手性悪化してるかも。。。) そんなこんなで、実際に出来上がった90W以上(仕様上)出せるフライバックトランスが左で、右の一般的な50/60Hzのトランスは32Wまでしか出せないのにサイズも重量も3倍以上...スイッチング電源の偉大さが分かります...  基板実装 - 撮影したときにはもう半分ぐらい実装しちゃってた。。。(*ノω・*)テヘ  んで実装と配線終わったものがこちらになります。。。  いざ試験 = とりあえず12Vを印加して波形がどうなっているか試験をしてみました。。。 トランスのハイサイド側とGNDにプローブを当ててみると、一応ハイサイドは動いてる模様。。。波形もきれいなのですが。。。  なんかおかしい。。。二次側に電圧が一切発生しておらず、、、配線をよく見ると一次側ローサイド側MOSFET周辺の配線をガッツリ間違えていたので再配線したらビンゴでした。 さらに配線を改良して最終的に  ローサイド側の駆動回路がハイサイド側と同じくTLP251に改造されました。 んで実際にAC100Vを印加してかつ5Ω負荷(45W)を繋げたときの波形がこちら  黄色の波形が負荷への出力電圧、青の波形がローサイドMOSFETのドレイン-ソース波形です。オフしたときにサージがそこそこ出ていて300Vぐらい...ユニバーサル基板なので仕方ないです。。。プリント基板で作ると電源電圧付近までは減らすことができると思います。 ついでにハイサイド側のMOSFETの波形も見ておきましょう。  同じく青線がハイサイドMOSFETのソース-GND間電圧になります。 こちらはコンデンサ付近に配線したので、サージがそこまで出ておらず、、、まぁこんなもんでしょうか、、、  青線はTL494のオペアンプ+入力端子の制御信号波形になります。制御が安定してませんね。C8がとても小さな5600pFにしたのでフォトカプラの応答が早すぎたかもしれません。ですので、431に抱き合わせたC8を調整...0.1μFにしてみました。すると  めちゃくちゃノイズ入ってますが、、、安定!! 色々調整した結果、C2とC8どちらも0.1μFで制御良好でした! さらにC8を1μFに増やしたところ、出力電流100mAかつ電流不連続モードでも安定しました。電流不連続モードになると、出力電流が下がるにつれて制御が不安定になり易いです。 制御が不安定になると、スイッチング周波数が下がってトランスが唸ることがあります(元からスイッチング周波数が可聴域ならば音が低くなったりします)。 不安定と言っても、回路が故障したり大きく悪影響を及ぼすほどではなかったです(サージ電圧増えるかもしれません)。このときPFM動作になるので、スイッチングロスが減るかもしれません。ですので軽負荷時PFM動作になるようにCを調整してもいいかもしれません。  二次側トランスの端子間出力波形はほぼサージが出ておらずとてもきれいです。トランスon時は出力電圧+D8のvf、off時もきれいに巻数比*電源電圧分の電圧で頭打ちしてます。 二次側整流にファストリカバリダイオードを使いましたが、ショットキーバリアダイオードが使えるクラスですね!これは2スイッチ回路の大きな利点かもしれません。 --- と、まぁこんな感じですかね。。。あと電圧調整用のR14とR15はどちらも誤差1%品を買うか、選別してください。。。私、誤差5%近くずれたのを引いてしまい出力電圧がかなりずれました。 [追記] 今回、ゲートドライバにはTLP251を使用しましたが、その場合入力側LED電流は始動時でもしっかり5mA以上流すようにしてください。でないとゲートドライバが正しく動作しないときがありました。(抵抗を下げたとき、ゲートドライバ,MOSFETのスイッチングがさらに高速化し、トランスのサージや二次側サージ電圧が増加したので注意して下さい。) また配線をしっかりすること。接触不良で今回トランジスタを3個、ツェナーダイオードも3個近く飛ばしました。。。部品足りなくて有り合わせの部品でアレンジしてなんとか修理しました。。。 [おまけ] さらに改造されたり修理されてver1.2の回路図


 