TentoBug が 2025年09月07日12時13分54秒 に編集
初版
タイトルの変更
オペアンプの実験計画
タグの変更
実験
計画
記事種類の変更
セットアップや使用方法
本文の変更
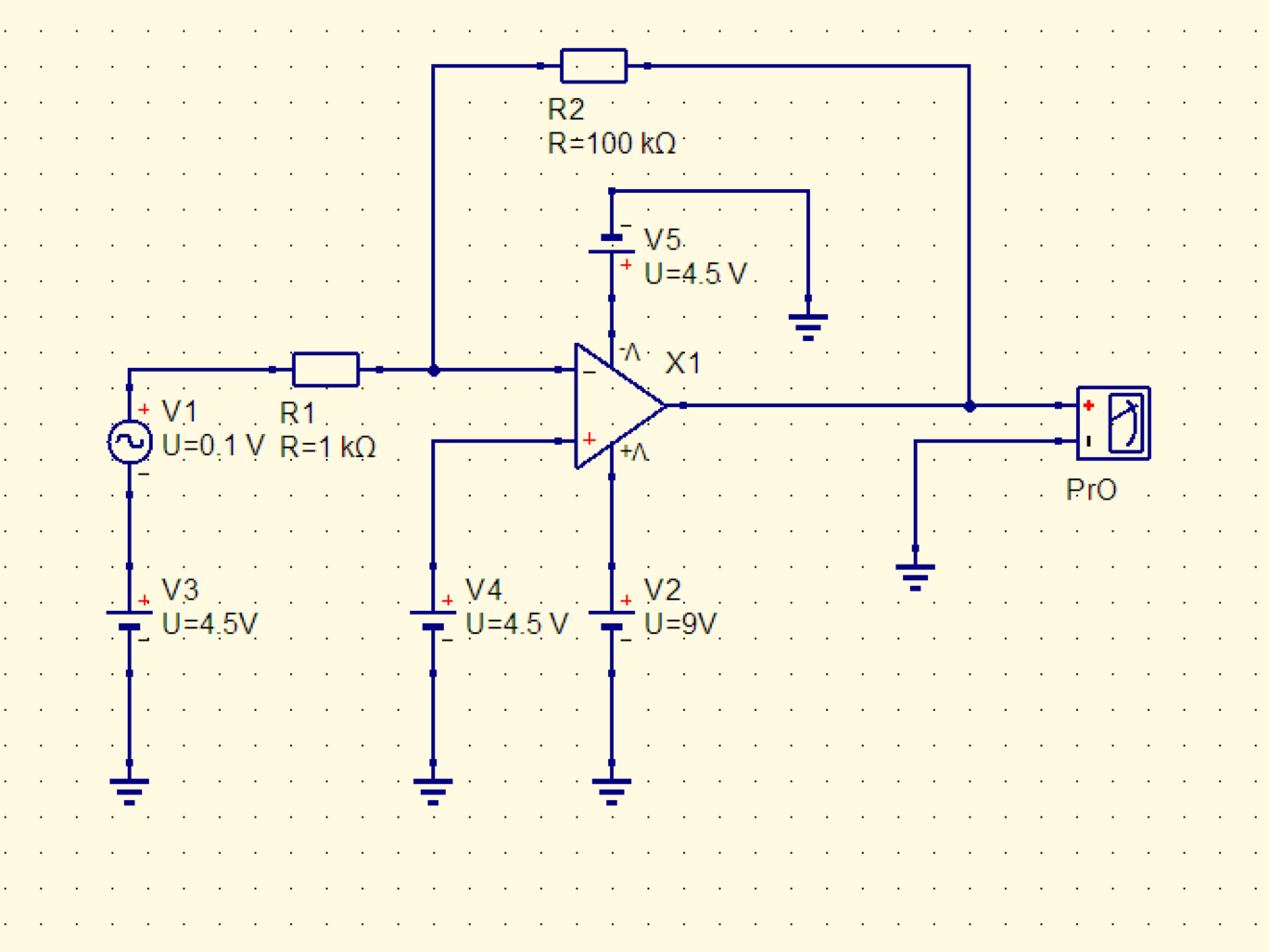
はじめに 単電源のオペアンプ販売していますが、なにげなく購入した手持ちの汎用オペアンプを使ってみようと思い計画しました。 実験計画 仕様が読み切れていないのですが、両電源のオペアンプを購入している感じです。 両電源を作る腕も安定化電源を買う金がないので、オペアンプの電源の負に下駄を履かしてみました。  シミュレータに、購入した部品がないので、仕様も見ずに適当に確認しました。うーん。   おわりに 実際にブレッドボートで試そうと思っていますが、正弦波を出す手段がないことに気が付いてしまいました。