概要
テレワークで会社のPCで作業するとき、操作中かどうか会社に監視されている方は多いと思います。(5分操作しないとスクリーンロックするとか)
でもちょっとお手洗いに行きたかったり、作業中に流すBGMを選んでいるときとかPCから数分手を放したいときありますよね。
そんな時にはこいつをPCに接続するだけで常に作業中になります!
どういうことかというとマウスポインタが永遠に動き続けます。
これでテレワーク中も少し休憩できますね!!!
動作
試作基板ですが動作はこんな感じです。
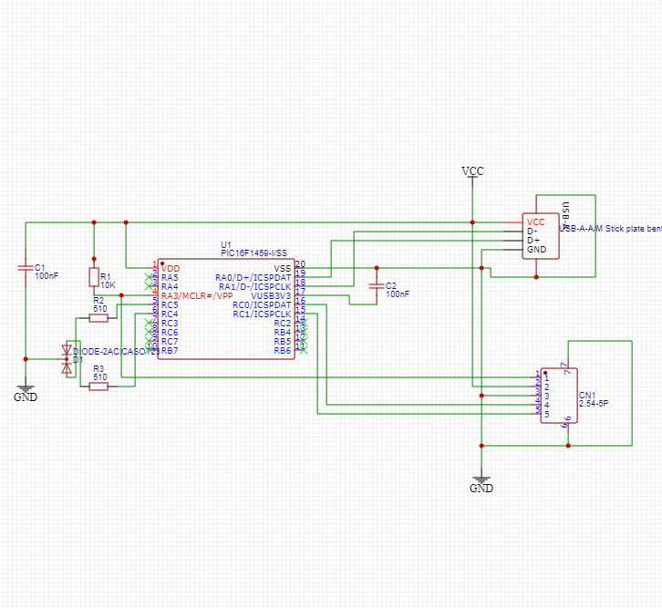
回路
使用部品
| Name | Designator | Quantity |
|---|---|---|
| 100nF | C1,C2 | 2 |
| 2.54-5P | CN1 | 1 |
| DIODE-2AC | D1 | 1 |
| 10K | R1 | 1 |
| 510 | R2,R3 | 2 |
| PIC16F1459-I/SS | U1 | 1 |
| USB-A-A/M Stick plate bent legs VinylPBT With a column | USB1 | 1 |
ソースコード
ソースコードに関してはmicrochip社のMLAのサンプルコードをほぼそのまま流用しました。
https://www.microchip.com/en-us/development-tools-tools-and-software/libraries-code-examples-and-more/microchip-libraries-for-applications
作ってみて
回路図はEasyEDAで作成し、基板はJLCPCBに発注しました。一枚300円ほどで作成できたのでお勧めです。
外装は3Dプリンタで自作しています。
実際同僚にも使ってもらいましたが、マウスポインタが動く範囲が多くて使いたくないときは外さないといけないのがめんどくさいといわれました。動いているかわからないくらいのほうが実用性は高いのかなと思いますね。
あと、LEDを取り付けていますが、USBの通信状況をモニタしているだけで他の用途を模索中です。笑
未使用ピンが複数あるのでスイッチを取り付けるなりして動作モードの切り替えができればほかの用途にも使用できそうだな。(連続クリック機能を取り付けたりとか。。)
1
1
投稿者の人気記事



-
syosho
さんが
2021/02/28
に
編集
をしました。
(メッセージ: 初版)
ログインしてコメントを投稿する