manta1130 が 2021年10月10日21時25分08秒 に編集
初版
タイトルの変更
GreenPAKで制御するニキシー管時計を作ってみた
タグの変更
ニキシー管
GreenPAK
メイン画像の変更
本文の変更
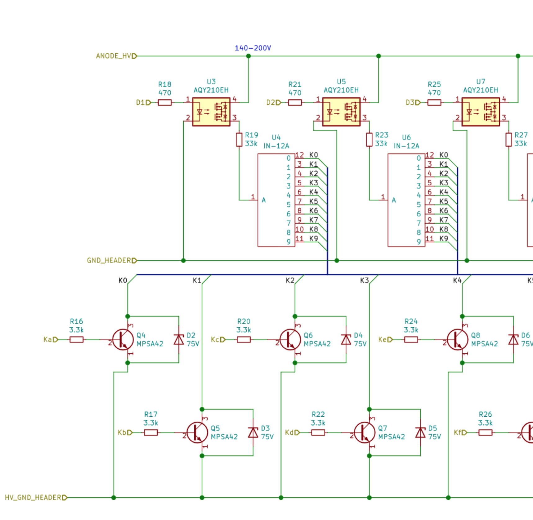
## はじめに GreenPAKで制御するニキシー管時計を作ってみました。  ## 注意 - 比較的高電圧(200V程度)を使用しています。感電には注意してください。 - ここに掲載している情報を利用する場合は全て自己責任で使用をしてください。 本記事の利用によって発生した被害・損害については筆者は一切の責任を負いません。 - ニキシー管の長期的な動作については検証をしていません。 ## 回路図・GreenPAKの設計データについて [GitHub](https://github.com/manta1130/GreenPAK_Clock)にアップロードしています。 ## 回路の概要 [回路図](https://github.com/manta1130/GreenPAK_Clock/blob/master/schematic.pdf) ### 高電圧発生部分 TL494を利用したフライバック方式です。 半固定抵抗RV1,RV2を利用して出力電圧・最大デューティ比を決定しています。 ### 時計制御部分(GreenPAK使用分) #### IC1(clock_hour.gp6),IC2(clock_minute.gp6) 時刻用のカウンタです。 IC1で時,IC2で分の時刻を保持しています。 繰り上がりのタイミングが違うだけでほぼ同じ構造です。 Ripple Counterマクロセルが1要素しかないため、1桁目は同期カウンタ、2桁目はRipple Counterマクロセル(非同期カウンタ)で実装しています。  #### IC3(control.gp6) ダイナミック点灯制御および0.5s,60sのパルス生成を行なっています。 ##### ダイナミック点灯制御 4bitシフトレジスタをリング状に接続して SEL1->SEL2->SEL3->SEL4->SEL1・・・ に1ms程度のパルスを生成します。   ##### 0.5s,60sパルス生成 水晶発振器(SG-8002)の出力(1MHz)を元に0.5s,60sパルス生成を行なっています。 #### IC4(nixie-control.gp6) IC1,IC2のカウンタの出力の4bitパラレル信号を10進数に変換するデコーダー回路です。  ### ニキシー管駆動部分 ダイナミック点灯方式で駆動しています。 アノード側のスイッチはPhotoMOSリレー(AQY210EH)、カソード側のスイッチはNPNトランジスタ(MPSA42)を使用しています。  ## GreenPAKへの書き込み [GreenPAK Advanced Development Board(SLG4DVKADV)](https://www.dialog-semiconductor.com/products/greenpak/slg4dvkadv)および[SLG46826G-SKT(ソケット)](https://www.dialog-semiconductor.com/products/greenpak/dual-supply-greenpak/slg46826)を利用しました。  SLG46826G-SKTには50個のSLG46826Gのサンプルが付属しています。 また、SLG46826GのI2C端子を引き出しておけば、GreenPAK Advanced Development Boardを利用して基板実装後の書き込み、デバッグすることも可能です。