electric_make_1234のアイコン画像
electric_make_1234 2021年11月06日作成 (2021年11月06日更新)
製作品 製作品 閲覧数 2471
electric_make_1234 2021年11月06日作成 (2021年11月06日更新) 製作品 製作品 閲覧数 2471

車バッテリ充電回路の製作

太陽電池で動いている門が太陽が出ない日が続くと、電池が充電されなのでと開かなくなってしまった。
車のバッテリを繋げて、ACからの充電回路を製作して開かないことがないようにした記録を公開します。

今回は充電回路

今のブロック図
キャプションを入力できます

改造後のブロック図(とりあえず、ここまで。)
キャプションを入力できます

ここの、充電回路の製作!

充電器(充電回路)は、秋月のAE-SI8008HFEをちゃんと計算して、壊れないようにしようと思う。

で、さっそく計算開始!

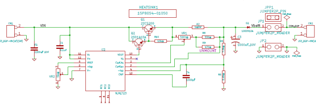
まずは、元になる回路をKiCADで入力。
キャプションを入力できます
ちゃんとD2は、追加してます。

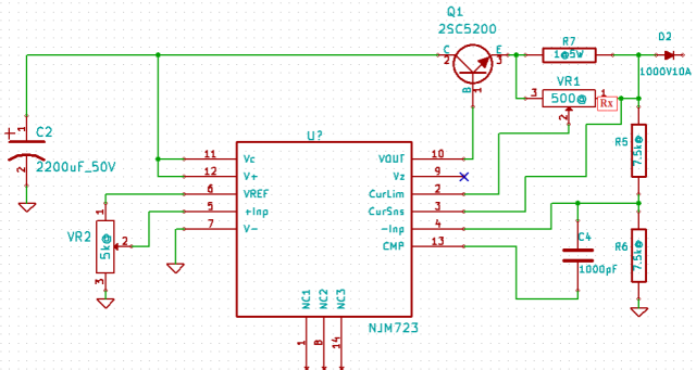
Q1の熱計算
これをちゃんとやらないと、突然壊れる。
キャプションを入力できます
ヒートシンクは、17PB046-01025に決定。

では、回路図入力!
キャプションを入力できます
トランジスタは、大型を追加。

ついでに、バッテリの「残量が減った時」と「充電が完了した時」の
LED点灯回路を追加。
キャプションを入力できます

やっぱKiCADなら基板設計
キャプションを入力できます

完成しました。
キャプションを入力できます
今のところ、ちゃんと動作しています。

1
ログインしてコメントを投稿する