electric_make_1234 が 2021年11月06日16時37分54秒 に編集
コメント無し
本文の変更
太陽電池で動いている門が太陽が出ない日が続くと、電池が充電されなのでと開かなくなってしまった。
車のバッテリを繋げて、ACからの充電回路を製作して開かないことがないようにしようと思う。
車のバッテリを繋げて、ACからの充電回路を製作して開かないことがないようにした記録を公開します。
その電子工作を公開します。
今回は充電回路
今の回路
今のブロック図

改造後の回路(とりあえず、ここまで。)
改造後のブロック図(とりあえず、ここまで。)

ここの、充電回路の製作!
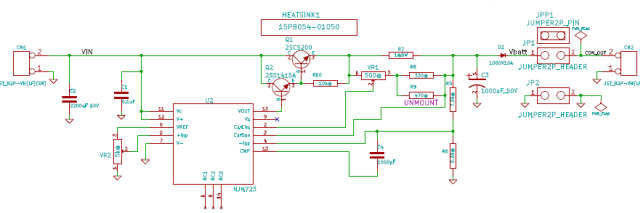
充電器(充電回路)は、秋月のAE-SI8008HFEをちゃんと計算して、壊れないようにしようと思う。 で、さっそく計算開始! まずは、元になる回路をKiCADで入力。  ちゃんとD2は、追加してます。 Q1の熱計算
これをちゃんとやらないと、突然壊れる。
 ヒートシンクは、17PB046-01025に決定。 では、回路図入力! 
トランジスタは、大型を追加。
To Be Cont日が続くと、電池が充電されなのでと開かなくなってしまった。 車のバッテリを繋げて、ACからの充電回路を製作して開かないことがないようにしようと思う。
ついでに、バッテリの「残量が減った時」と「充電が完了した時」の LED点灯回路を追加。 
その電子工作を公開します。
やっぱKiCADなら基板設計 
今の回路 
完成しました。  今のところ、ちゃんと動作しています。
改造後の回路(とりあえず、ここまで。) 
充電器は、秋月のAE-SI8008HFEをちゃんと計算して、壊れないようにしようと思う。
で、計算。 KiCADで元の回路図を入力。  ちゃんとD2は、追加してます。
Q1の熱計算  ヒートシンクは、17PB046-01025に決定。 では、回路図入力!  To Be Continued