はじめに
みなさんはニキシー管という表示管を知っていますか?
Steins;Gate作中で出てきた `世界線の変動率' を表示する表示機,ダイバージェンスメーターに乗っているあの表示管です.
あの味のあるダイバージェンスメータを手元で時計にしてみようというのが今回の記事です.
設計
とりあえずダイバージェンスメーターとての,あの世界線表示を使いたかったので,8管構成で作ることにしました.
電源としては,ESP32用に3.3V,昇圧回路の入力に12Vが必要でした.ただ,DCJackを2つ用意して刺させるのもナンセンスだなと思ったので、12V単電源で動作するようにしました.
3.3Vに関しては秋月のMP2307というDCDCコンバーターICを使って,12Vから3.3Vの電源を作りました.これはデータシートのリファレンス通りに作ったので詳細は書きません.
せっかくなのでということで、GPS,室温度気圧センサ,RTCをくっつけておきました.そこらへんの接続とか部品の話は電子の海にたくさんの話が転がってると思うので省略します.
制御用マイコンにはESP32を使用しました.WiFI経由でNTPサーバーに時刻を聞きに行って時刻合わせをしたり,APIを立てて好きな数字を出力するなど,いろいろとできることの幅が広いというのが選定理由です.
今回の設計で重要なポイントを以下で説明しています.回路図に関しては一番最後の張っているので,回路図だけ見たい人はそちらを見てください.
これらの点を意識しつつEagleで基板を設計してElecrowに注文しました.
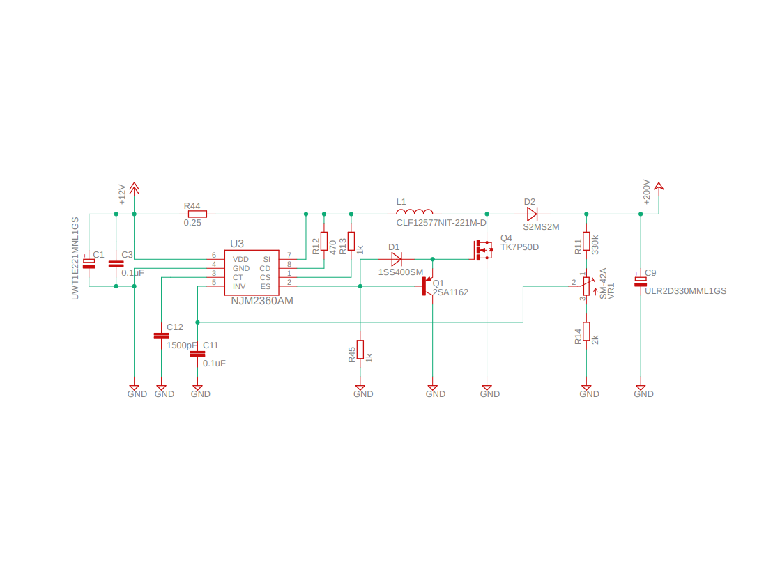
昇圧回路(ニキシー管用の電源)
普通のチョッパ昇圧です."NJM2360 ニキシー管"とかで検索すれば死ぬほど例が出てきますので説明は要らないかと思います.今回はすべてリフローしたかったので,表面実装部品ですべて構成しました.
ニキシー管制御回路
最近、かなりTwitterで見かけることが多かったので皆さん知っているかと思いますが,ニキシー管をモダンなチップで動かそうという同人誌が出ていました.
74141などのDIPのビンテージチップを使わなくても制御するすべがたくさんあるということを学び,それを参考にしつつ、DIGKEY等での入手性を考慮して部品選定を行いました.8個転倒させますが,スタティック点灯すると回路規模が巨大になりすぎてコンパクトにならないということで,ダイナミック点灯をさせます.
カソード側はTIのダーリントントランジスタアレイSN75468で,アノード側はTOSHIBAのフォトカプラTLP188を使いました.RS,DIGIKEYで耐圧とかを見ながら軽く検索をかけてみると案外使えそうな部品はたくさんありました.
SN75468はただのトランジスタアレイなので,シフトレジスタを使ってドライブします.フォトカプラはちょうど8bitなので74138でフォトカプラ8つをドライブしてあげます.
今回,ロシア(旧ソビエト?)のニキシー管 IN-8 を使いましたが,カソード側に4.7kΩ,アノード側はドットの部分だけに10kΩを挟んであげるとうまく点灯します.少し暗いかなとは思うのですが,寿命を縮めない程度の電流と程よい視認性を考えると良い塩梅だと思っています.
回路図はざっと以下のような感じになります.
実装
わが東京高専には研究室でリフロー炉を持っている先生が2人ほどいます.その先生に借りてリフローして一気に実装しました.
上の写真のようなステンシルと呼ばれるはんだペーストを塗るときの型紙みたいなものがあります.これを使ってはんだペーストを基板の上に塗ります.
そのあとはBOMを見ながら部品を一つずつピンセットで置いていきます.
この時BOMにチェックを入れて行きながら置かないと,絶対にどこかの抵抗を置き忘れたりします(経験談).面倒くさいかもしれませんが,素直にBOMにチェックを入れながら部品を乗せましょう.今回の基板は部品点数が多かったので,約3時間-4時間ほどかけて部品を乗せませした.
部品を乗せ終わった基板を110Vでしかうまくリフローできないリフロー炉に入れて,加熱します.
加熱させるとこんな感じで"見た目"はきれいにはんだされて出てきます.
しかしあのリフロー炉,背の高い部品の影となる部分は過熱が甘く,はんだが溶け切っていないことが多いので,ヒーティングガンやはんだごてて温めなおして,しっかりとはんだします.
完成
プリバイアスを高めにかけている影響か,ブリンキングタイム(点灯しない時間)を設けなくてもゴーストはほとんど出ず,きれいに点灯しました.
明かりを消してよく見てみると少し隣の数字が見えましたが,気にならない程度でした.
74141でダイナミック転倒させてたことがあるのですが,ブリンキングタイムを作らないと話にならないようなゴーストだったので,プリバイアスはかなり重要な要素になってくると思います.
最後に,全体の回路図を下に置いておきます.参考にしてください.(不具合があっても動かなくても責任はとれませんが)
- https://github.com/taki-d/team_nostalgy/raw/8a18693bb00a63af51a16e611764dca22747dff0/circuit/nixie/nixie.pdf
- https://github.com/taki-d/team_nostalgy/raw/8a18693bb00a63af51a16e611764dca22747dff0/circuit/nixie/nixie_drive.pdf
まとめ
- ニキシー管はいいぞ.
- SN75468でプリバイパスをかけるとゴーストが本当によく消える.
- 0から設計して,モノを動かすのは楽しい
- ニキシー管は高い

-
orangeplanet
さんが
2021/02/28
に
編集
をしました。
(メッセージ: 初版)
Opening
Skybeans2003
2023/02/15
ログインしてコメントを投稿する自分でも作ってみたいのですが基板のガーバーデータとプログラムをいただけないでしょうか?