1870園児置き去り防止実験3 レーダーで感知し車内の映像・音声を送り会話も可能
概要
園児置き去り防止装置として、レーダーで検知し通報後 車内の映像・音声を送り通話出来ればより状況が正確にわかり対応が適確にできる。最近多く見られるWiFiによる見守り・防犯カメラとレーダーセンサを組み合わせる実験をした。
課題は車のバッテリで終夜駆動するとバッテリがあがってしまう。この為カメラ駆動用バッテリを備え運転時充電しレーダーで検知した時だけカメラに電気を供給する方法にした。WiFiの立ち上がりに数十秒かかるが実用上は問題ないと考えられる。
この方法は設置もシガーソソケットから電源とるだけで実現容易、最近の見守りカメラは映像も鮮明で会話も出来 動き・音声detectionも備え安価に高性能な装置を作ることが出来、有効な仕組みであることを確認した。
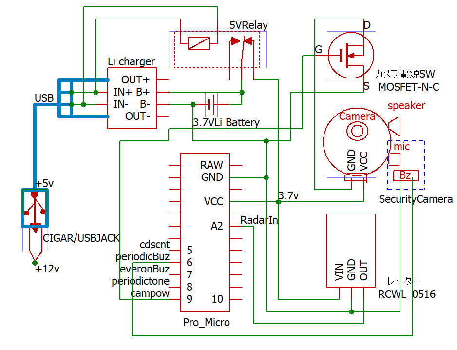
ブロック図
動作説明
走行時
シガーソケットからの+12vで内蔵Li_Batteryを充電 SW1により機器への電気は遮断
エンジン切ドライバー降車中
+12vがOFFしSW1は機器側に切り替わりBattery電気を供給しレーダー開始。この時ドライバーに反応する誤動作を防ぐ為降車するまで一定時間スタンバイする(間欠ブザー音で知らせる)。SW2はまだレーダーにより見守りカメラへの電気は遮断しBattery消費を抑えている。
ドライバー降車後
レーダーはスタンバイ終了し、電波ドップラーにより動く物体の検出を開始。検出がなければSW2により見守りカメラへの電源供給を遮断。検出があるとSW2により見守りカメラへ電源を供給する。又同時にレーダーからBuzzerで警報を鳴らす。
動き検出するとネットで通報
見守りカメラは電源が供給されると、WiFi接続を開始し10~20秒で接続完了。ただしこの時はまだネットで通報は出されていない。動作開始した見守りカメラは 動き検出 音声検出により通報を発生するが座席で動きが見えなかった場合などは通報は発生せず置き去りの警報は出ないままになる。
この対策としてレーダーは動き検出するとブザー警報音を鳴らし、この警報音により見守りカメラに音声検出を起動させネットに警報を発生させる。(LEDで光を発生させ動き検出を起動させる方法も考えられる)
携帯で通報を受け見守りカメラアプリで映像 音声を確認
携帯に見守りカメラアプリをインストールする事によりネットからの通報を受け車内映像・音声を確認することが出来通話も可能である。正確な状況が把握出来適切な対応が可能になる。
見守りカメラへの電源供給はレーダー動き検出がなくなると一定時間でOFFさせ誤動作で電池がなくなることを防いでいる。
課題
①ドライバーが乗車するときも動き検出が働き、これを区別する方法が課題である。
②レーダーにより呼吸や拍動が検出出来れば、熟睡している段階で検出出来安全性が高まる
アナログ波形から呼吸/拍動が特定の位置ではあるが検出出来た。安定した検出が課題
キーパーツ
| 部品 | 備考 |
|---|---|
| Laxihub ベイビーモニター | 見守りカメラキバン WiFi接続 カメラ SP/Micで携帯と会話可能 動きと音声Detで通報(電源立ち上げ1回目のみ確実で以後エラー多い)電圧5vだが3.3vまで実力で動作 (amazon¥2500~) |
| 注意 Arenti Laxihub ベイビーモニターは技適未取得品です。 | |
| Pro_Micro | 3.3v 8M Sparkfun 5v16Mもあり開発環境があわないと転送ソフトが壊れる事があるようです。 |
| A03400A | NchパワーMOSFET 30v 5.7A カメラキバンの電源SW(GND側をON/OFF)chip部品で安価だが小さい (秋月 10個/¥220 https://akizukidenshi.com/catalog/g/gI-14653/) |
| RCWL_0516 | 3.2Gドップラーレーダー基板 4v~28v 検出距離5~7m 出力20mw (amazon 10枚/¥1000~ ) |
| 注意 RCWL_0516は技適未取得品です。 | |
| JRC21F5v | 5v Relay ON:切 OFF:通電 エンジンを切りシガー電源が切れるとLi電池と回路を通電し電源供給する |
| HM TP4056-Protect | マイクロUSB 5V 1A 18650リチウムバッテリー充電器モジュール 実験では過放電保護回路で誤動作する事があり放電回路は使わずそのまま電池に接続 |
| LiBattery 3.7v 600mA | 工作の箱に入る大きさで容量は計算で出したものではありません。実験では問題ない容量でした。 |
実験回路
(注 カメラ・レーダー基板は電圧不足で実力で動いています。あくまで実験回路です。)
動画
Pro_Micro ソース
(見守りカメラの音声検出を起動させるいろいろなBuzzer音を実験で出しています)
Pro_Micro
const int PIN_RADAR = 20; //A2:20pin A3:21pin
const int PIN_POW = 9; //A9:9pin
const int PIN_BUZ = 8; //A8:8pin for periodicTonecelamicSP
const int PIN_BUZDC = 7; //7pin for everonDCBuzzer LED
const int PIN_BUZALT = 6; //6pin for periodDCBuzzer
const int PIN_RADCDS = 5; //5pin radarCDSenable/disable
int POWCNT = 0; //POWON 60X3min動きがなくなっても3min POWON
int BUZCNT = 60; //Buzzer internet connection 40~60sec
void setup() {
//pinMode
pinMode(PIN_RADAR,INPUT); //Radar 動き判定入力
pinMode(PIN_POW,OUTPUT); //POW 出力
pinMode(PIN_BUZ,OUTPUT); //periodic tone出力
pinMode(PIN_BUZDC,OUTPUT); //Buzzer everonDC出力
pinMode(PIN_BUZALT,OUTPUT); //Bozzer periodicDC出力
pinMode(PIN_RADCDS,OUTPUT); //CDSenable/disabble出力
digitalWrite (PIN_POW , LOW); //init
digitalWrite (PIN_BUZ , LOW); //init
digitalWrite (PIN_BUZDC,LOW); //init
digitalWrite (PIN_BUZALT,LOW); //init
digitalWrite (PIN_RADCDS,LOW); //init radar disable
Serial.begin(115200);
//delay(20000); //powON reset start から0秒(driver降りるまで)検出delayする
for (int i = 0; i < 10 ; i++){
digitalWrite(PIN_BUZALT,HIGH);tone(PIN_BUZ ,900,50);
delay(50);
digitalWrite(PIN_BUZALT,LOW);digitalWrite(PIN_BUZ,LOW);
delay(1950);
}
digitalWrite (PIN_RADCDS,HIGH); //radar enable
}
void loop() {
BUZCNT--;
if ( digitalRead(PIN_RADAR) == HIGH ) {POWCNT = 120; //動きがあるとPOWER ON counter REST更新
} else {POWCNT-- ;
}
//**********BUZZER ON-OFF POWER ON^on***********
if ((BUZCNT > 0 )&&(POWCNT > 0)) { tone(PIN_BUZ ,900,600); digitalWrite(PIN_BUZDC, HIGH);
digitalWrite(PIN_BUZALT, HIGH); delay(800);digitalWrite(PIN_BUZALT, LOW); // 800+200:88db 600msALT PULSE
} else { BUZCNT = 0 ; digitalWrite (PIN_BUZ, LOW); digitalWrite(PIN_BUZDC, LOW);digitalWrite(PIN_BUZALT, LOW);delay(800);
} //tone DCBUZZER/LED
//**********BUZZER OFF-off POWER ON-OFF***********
if (POWCNT < 0 ) { POWCNT = 0 ; digitalWrite (PIN_POW , LOW);BUZCNT = 50; //POWCNT OVER = POFF
} else { digitalWrite (PIN_POW , HIGH);
}
delay(200) ; //LOOP 周期1秒
Serial.print( POWCNT );Serial.print("BUZ");Serial.println( BUZCNT );
}
参考にさせて頂いた資料
Interfacing RCWL 0516 Microwave Radar Sensor with Arduino
マイクロUSB 5V 1A 18650リチウムバッテリー充電器モジュール (HM TP4056-Protect)
ドライブレコーダーの駐車監視は常時電源かシガーソケットか?
(Arduino) Pro Micro
追加実験 座席に隠れ寝ている園児を見つける呼吸波形の感度向上実験
結果 まだ不安定であるが、3m離れた椅子の後ろの呼吸波形を確認する事が出来た。
改善内容①アンテナにホーン追加②ソフトによるノイズ軽減処理③感度の良いレーダー基板選別
投稿者の人気記事





-
syouwa-taro
さんが
2022/11/06
に
編集
をしました。
(メッセージ: 初版)
-
syouwa-taro
さんが
2022/11/09
に
編集
をしました。
(メッセージ: 実装写真 更新)
-
syouwa-taro
さんが
2022/11/17
に
編集
をしました。
(メッセージ: RCWL_0516 技適未取得品の注意)
-
syouwa-taro
さんが
2022/11/17
に
編集
をしました。
-
syouwa-taro
さんが
2022/11/17
に
編集
をしました。
-
syouwa-taro
さんが
2022/11/17
に
編集
をしました。
-
syouwa-taro
さんが
2022/11/17
に
編集
をしました。
-
syouwa-taro
さんが
2022/11/20
に
編集
をしました。
(メッセージ: 呼吸波形の感度向上実験追加)
-
syouwa-taro
さんが
2022/11/22
に
編集
をしました。
(メッセージ: 追加実験 動画 更新)
-
syouwa-taro
さんが
2022/12/04
に
編集
をしました。
(メッセージ: 追加実験更新)
ログインしてコメントを投稿する