はじめに
単電源のオペアンプ販売していますが、なにげなく購入した手持ちの汎用オペアンプを使ってみようと思い計画しました。
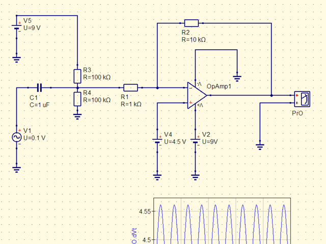
実験計画1
仕様が読み切れていないのですが、両電源のオペアンプを購入している感じです。
両電源を作る腕も安定化電源を買う金もないので、オペアンプの電源の負に下駄を履かしてみました。
シミュレータに、購入した部品がないので、仕様も見ずにシミュレータの適当な部品で確認しました。うーん。
実験計画1の考察
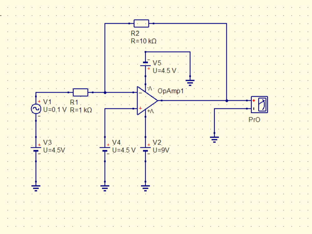
実際にブレッドボートで試そうと思っていますが、手持ち環境では正弦波を出す手段がないことに気が付いてしまいました。
実験計画2
SpresenseとArduinoIDEを使用して、矩形波を1ピンに出力してローパスフィルターを通して出力します。
矩形
#include <math.h>
float w=0,f=510,theata=0,t=0,y=0;
void setup() {
w=2.0*M_PI*f;
pinMode(1, OUTPUT);
}
void Vs() {
y=200.0*sin(w*t+theata)+100.0;
analogWrite(1,(int)y);
t+=0.001;
if(t>w)t=0;
}
void Vku() {
digitalWrite(1,HIGH);
delay(1);
digitalWrite(1,LOW);
delay(1);
}
void loop() {
Vku();
}
投稿者の人気記事
-
TentoBug
さんが
2025/09/07
に
編集
をしました。
(メッセージ: 初版)
-
TentoBug
さんが
2025/09/07
に
編集
をしました。
(メッセージ: 抵抗の変更)
Opening
JO
2025/09/07
TentoBug
2025/09/07 -
TentoBug
さんが
2025/09/13
に
編集
をしました。
(メッセージ: 実験2の追加)
-
TentoBug
さんが
2025/09/13
に
編集
をしました。
(メッセージ: 誤記訂正)
ログインしてコメントを投稿するOPアンプのー電源が4.5Vです、これはOPアンプの入力電圧範囲を辛うじて維持していますが、出力電圧範囲は4.5V~9Vなので、その範囲以外は出力出来ません
電源のー入力をGNDとすれば出力電圧範囲も広がります
アドバイスありがとうございます。

となるのでしょうか。
信号に下駄をはかすのは難しそうなので、ちょっとイジッてみました。10倍切ってしまいました。