942PCBGOGOで基板作ってみた
製作した経緯
PCBGOGOの葉様からプリント基板のレビューのお話を頂きました。せっかくなので以前から考えていたクレジットカードサイズのオシロスコープの基板を発注してみました。
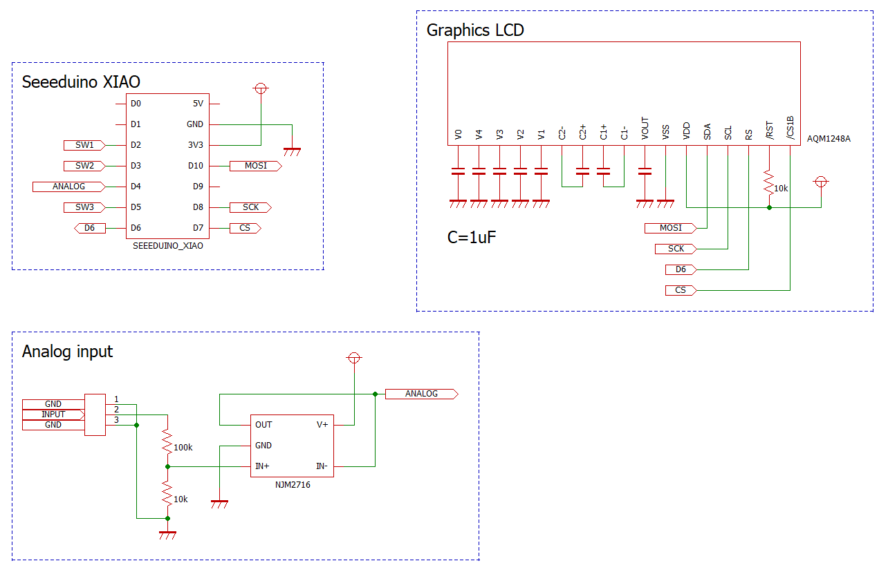
回路図
基板の仕上がり
良かった点① レジストなどがしっかりしている
今回の基板はパターンがかなり細いですが、レジストが厚いので傷ついても断線しにくいと思います。耐久性は重要なので安心して使えると感じました。
また、初めて基板にQRをプリントしてみました。細かいので心配でしたが綺麗にプリントされていて、読み込みも問題ありませんでした。
良かった点➁ 端の処理が丁寧
普段利用しているメーカーのプリント基板と比べて、PCBGOGOの基板は端の処理が丁寧で綺麗な仕上がりでした。写真のようにバリなどは一切なく、やすりがけも必要ありませんでした。
少し気になった点
赤丸で囲んだ部分に点状の物が着いていました。他の部分がとても綺麗なので少し気になりました。しかし、見た目だけの問題であり動作には全く問題ありません。
まとめ
PCBGOGOの基板は質が良く、安心して使える基板を作っていただけるので良い印象を受けました。製造費用がそれほど高いわけでもないのでコストパフォーマンスも良いと思います。
また、初めて表面実装のプリント基板を製作することができて良い経験になりました。
読んでくださった皆様もぜひPCBGOGOで基板を作ってみてはいかがでしょうか。
以下のリンクからPCBGOGOのホームページに飛ぶことができます。
https://www.pcbgogo.jp/promo/nichicon
最後に、プリント基板のレビューのきっかけをくださったPCBGOGOマーケティング部門の葉様に感謝申し上げます。
ライセンスについて
非商用の場合に限り無料でご利用可能です。
以下の場合はご相談ください。
・この記事や設計データそのもの(軽微な変更も含む)を販売する場合
・この設計そのままの完成品やキットを販売する場合
投稿者の人気記事





-
nichicon
さんが
2024/05/11
に
編集
をしました。
(メッセージ: 初版)
-
nichicon
さんが
2024/05/13
に
編集
をしました。
ログインしてコメントを投稿する