この記事は meyon's STUDY に投稿した記事の抜粋です。
「オペアンプで温度センサ用 DC 増幅器を作る」
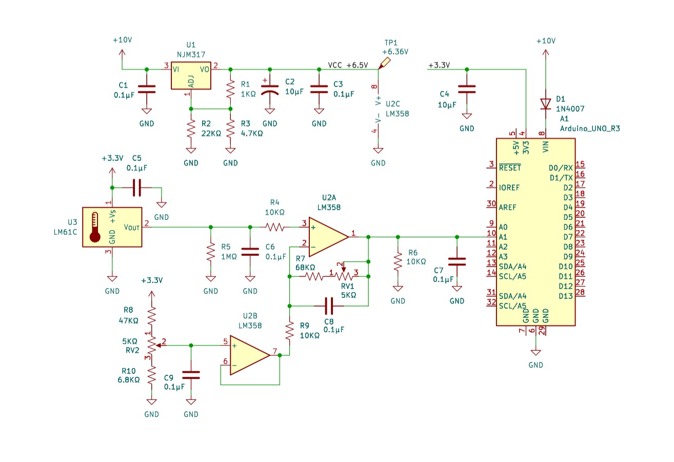
汎用オペアンプ LM358 を使用した温度センサ LM61C 用の直流増幅器です。0~50℃ のアナログ信号をArduino UNO(R3) へ入力します。
https://meyon.gonna.jp/study/electronic/12530/
温度センサ出力
温度センサ LM61C の出力電圧は、温度 -30℃ のとき +300mV、+100℃ のとき +1600mV で、1℃ あたり 10mV の検出感度です。したがって、温度を [℃] とすると出力電圧 [V] は、
の式で表されます。
増幅率とバイアス電圧
Arduino UNO (R3) の AD コンバータの分解能は 10 ビット、入力電圧は 0~5V です。そこで、0~50℃ の温度信号を 0.5~4.5V の電圧にして入力することにします。
LM61C から出力される電圧は 0℃ のとき 0.6V、50℃ のとき 1.1V です。これを 0.5~4.5V にするので増幅率 は、
出力電圧 と入力電圧 の関係式は、
となるので、出力電圧 のときの入力電圧
がバイアス電圧となります。
AD コンバータの出力数値と温度算出式
増幅回路から出力された 0.5~4.5V の電圧 を Arduino UNO (R3) のアナログピンに入力します。AD コンバータの LSB (最小分解能) は 5/1024 ですので、デジタル変換された数値 は、
これに上の式を代入して温度 T [℃] を求めると、
Arduino UNO (R3) のスケッチでこの式を計算すれば、温度が算出されます。
回路定数計算、サンプルスケッチ、調整方法などについては meyon's STUDY を参照ください。
投稿者の人気記事





-
meyon230
さんが
2024/03/31
に
編集
をしました。
(メッセージ: 初版)
-
meyon230
さんが
2024/05/18
に
編集
をしました。
(メッセージ: 基本設計計算を追加)
ログインしてコメントを投稿する