鉄道模型をパワーパック1台で複数車両同時に独立して制御することができれば、一人運転会をするときにACアダプターやパワーパックを複数用意する手間が省け、操作性も良くなるのではないかと思い制作してみました。
#概要
PICのPWM機能を使います。
ちょうどよいケースが見つからず、まだ完全な状態になっていません。
ch0(青)を固定し、ch1(黄)のみ変化させた様子です。
後ほど説明するようにスイッチの操作により、ダイヤル1つだけでいろいろな複雑な制御が行えます。
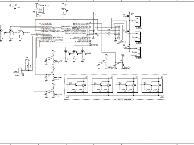
回路図
プログラム
// CONFIG1H
#pragma config FOSC = INTIO67 // Oscillator Selection bits (Internal oscillator block)
#pragma config PLLCFG = OFF // 4X PLL Enable (Oscillator used directly)
#pragma config PRICLKEN = ON // Primary clock enable bit (Primary clock enabled)
#pragma config FCMEN = OFF // Fail-Safe Clock Monitor Enable bit (Fail-Safe Clock Monitor disabled)
#pragma config IESO = OFF // Internal/External Oscillator Switchover bit (Oscillator Switchover mode disabled)
// CONFIG2L
#pragma config PWRTEN = ON // Power-up Timer Enable bit (Power up timer enabled)
#pragma config BOREN = OFF // Brown-out Reset Enable bits (Brown-out Reset disabled in hardware and software)
#pragma config BORV = 190 // Brown Out Reset Voltage bits (VBOR set to 1.90 V nominal)
// CONFIG2H
#pragma config WDTEN = OFF // Watchdog Timer Enable bits (Watch dog timer is always disabled. SWDTEN has no effect.)
#pragma config WDTPS = 32768 // Watchdog Timer Postscale Select bits (1:32768)
// CONFIG3H
#pragma config CCP2MX = PORTC1 // CCP2 MUX bit (CCP2 input/output is multiplexed with RC1)
#pragma config PBADEN = ON // PORTB A/D Enable bit (PORTB<5:0> pins are configured as analog input channels on Reset)
#pragma config CCP3MX = PORTB5 // P3A/CCP3 Mux bit (P3A/CCP3 input/output is multiplexed with RB5)
#pragma config HFOFST = OFF // HFINTOSC Fast Start-up (HFINTOSC output and ready status are delayed by the oscillator stable status)
#pragma config T3CMX = PORTC0 // Timer3 Clock input mux bit (T3CKI is on RC0)
#pragma config P2BMX = PORTB5 // ECCP2 B output mux bit (P2B is on RB5)
#pragma config MCLRE = INTMCLR // MCLR Pin Enable bit (RE3 input pin enabled; MCLR disabled)
// CONFIG4L
#pragma config STVREN = ON // Stack Full/Underflow Reset Enable bit (Stack full/underflow will cause Reset)
#pragma config LVP = ON // Single-Supply ICSP Enable bit (Single-Supply ICSP enabled if MCLRE is also 1)
#pragma config XINST = OFF // Extended Instruction Set Enable bit (Instruction set extension and Indexed Addressing mode disabled (Legacy mode))
// CONFIG5L
#pragma config CP0 = OFF // Code Protection Block 0 (Block 0 (000200-000FFFh) not code-protected)
#pragma config CP1 = OFF // Code Protection Block 1 (Block 1 (001000-001FFFh) not code-protected)
// CONFIG5H
#pragma config CPB = OFF // Boot Block Code Protection bit (Boot block (000000-0001FFh) not code-protected)
#pragma config CPD = OFF // Data EEPROM Code Protection bit (Data EEPROM not code-protected)
// CONFIG6L
#pragma config WRT0 = OFF // Write Protection Block 0 (Block 0 (000200-000FFFh) not write-protected)
#pragma config WRT1 = OFF // Write Protection Block 1 (Block 1 (001000-001FFFh) not write-protected)
// CONFIG6H
#pragma config WRTC = OFF // Configuration Register Write Protection bit (Configuration registers (300000-3000FFh) not write-protected)
#pragma config WRTB = OFF // Boot Block Write Protection bit (Boot Block (000000-0001FFh) not write-protected)
#pragma config WRTD = OFF // Data EEPROM Write Protection bit (Data EEPROM not write-protected)
// CONFIG7L
#pragma config EBTR0 = OFF // Table Read Protection Block 0 (Block 0 (000200-000FFFh) not protected from table reads executed in other blocks)
#pragma config EBTR1 = OFF // Table Read Protection Block 1 (Block 1 (001000-001FFFh) not protected from table reads executed in other blocks)
// CONFIG7H
#pragma config EBTRB = OFF // Boot Block Table Read Protection bit (Boot Block (000000-0001FFh) not protected from table reads executed in other blocks)
// #pragma config statements should precede project file includes.
// Use project enums instead of #define for ON and OFF.
#include <xc.h>
#include <pic18f23k22.h>
#define _XTAL_FREQ 16000000
#define A_pin PORTAbits.RA7
#define B_pin PORTAbits.RA6
int count = 0;
int min0,min1,min2 = 1;
int max = 250;
int a = 0;
void PICsetup(){
OSCCON = 0b01110010; //内部クロック16MHZ
ANSELA = 0b00000000;
ANSELB = 0b00000000;
ANSELC = 0b00000000;
TRISA = 0b11000000;
TRISB = 0b10000000;
TRISC = 0b00000111;
PORTA = 0b00000000 ;
PORTB = 0b00000000 ;
PORTC = 0b00000000 ;
}
void CCPsetup(){
CCPTMRS1 = 0b00000100; //CCP4はTIMER2 CCP5はTIMER4
CCPTMRS0 = 0b00000010; //CCP1はTIMER6
CCP4CON = 0b00001100; //CCP4がPWMモードを使用することを宣言
T2CON = 0b00000010; //TMR2プリスケーラを16倍に設定
PR2 = 249; //PWMの周期を設定
CCPR4L = 0;
CCPR4H = 0; //duty値を0で初期化
TMR2 = 0; //TMR2カウンタ初期化
TMR2ON = 1; //TMR2スタート
CCP5CON = 0b00001100 ; // PWM機能を使用する
T4CON = 0b00000010 ; // TMR4プリスケーラ値を16倍に設定
PR4 = 249 ; // PWMの周期を設定
CCPR5L = 0 ;
CCPR5H = 0; //duty値を0で初期化
TMR4 = 0; // タイマー4カウンターを初期化
TMR4ON = 1; // TMR4スタート
CCP1CON = 0b00001100; //PWM機能を使用することを宣言
PSTR1CON = 0b00000010; //P1B(23番)のみ出力する
T6CON = 0b00000010; //プリスケーラを16倍に設定
PR6 = 249; //PWMの周期を設定
CCPR1L = 0 ;
CCPR1H = 0; //duty値を0で初期化
TMR6 = 0; //TMR6カウンタを初期化
TMR6ON = 1; //TMR6スタート
}
char readRE(void){
static char RE_states[] = {0,-1,1,0,1,0,0,-1,-1,0,0,1,0,1,-1,0};
static char RE_old = 0; // 共通変数(値は保存)
char RE_now;
RE_now = B_pin * 2 + A_pin; // 今回情報の読取
RE_old <<= 2; // 前回の読取値と
RE_old |= ( RE_now & 0x03 ); // 今回の読取値を組合わせる
return (RE_states[(RE_old & 0x0F)]); // 変化分を戻り値をする
}
int main(){
PICsetup();
CCPsetup();
while(1){
count = readRE(); //ロータリーエンコーダ読み取り
if(PORTBbits.RB7 == 0){ //停止スイッチが押されたら
CCPR1L = min0; //ch0のデューティー比0
CCPR5L = min1; //ch1のデューティー比0
CCPR4L = min2; //ch2のデューティー比0
}
if(PORTCbits.RC0 == 0){ //選択スイッチ0が押されていたら
LATCbits.LC3 = 1; //選択LED0点灯
CCPR1L = CCPR1L + count; //ロータリーエンコーダ変化分をデューティー比に加算
if(CCPR1L < min0){ //デューティー比が下限値(常点灯下限)を下回ったら
CCPR1L = min0; //デューティー比を下限値にする
}
if(CCPR1L > max){ //デューティー比が上限値を上回ったら
CCPR1L = max; //デューティー比を上限値にする
}
}else{ //選択スイッチ0が押されてなかったら
LATCbits.LC3 = 0; //選択LED0消灯、何もしない
}
if(PORTCbits.RC1 == 0){ //選択スイッチ1が押されていたら
LATCbits.LC4 = 1; //選択LED1点灯
CCPR5L = CCPR5L + count; //ロータリーエンコーダ変化分をデューティー比に加算
if(CCPR5L < min1){ //デューティー比が下限値(常点灯下限)を下回ったら
CCPR5L = min1; //デューティー比を下限値にする
}
if(CCPR5L > max){ //デューティー比が上限値を上回ったら
CCPR5L = max; //デューティー比を上限値にする
}
}else{ //選択スイッチ1が押されてなかったら
LATCbits.LC4 = 0; //選択LED1消灯、何もしない
}
if(PORTCbits.RC2 == 0){ //選択スイッチ2が押されていたら
LATCbits.LC5 = 1; //選択LED2点灯
CCPR4L = CCPR4L + count; //ロータリーエンコーダ変化分をデューティー比に加算
if(CCPR4L < min2){ //デューティー比が下限値(常点灯下限)を下回ったら
CCPR4L = min2; //デューティー比を下限値にする
}
if(CCPR4L > max){ //デューティー比が上限値を上回ったら
CCPR4L = max; //デューティー比を上限値にする
}
}else{ //選択スイッチ2が押されてなかったら
LATCbits.LC5 = 0; //選択LED2消灯、何もしない
}
}
}
注意
これには常点灯機能が記述されていません。
テストが終わり次第追記します。
それまで少々お持ちください
部品の説明、使用方法
選択スイッチ
・オルタネートN.O.のプッシュスイッチを使用します。
・オルタネートN.O.は押すたびにON OFFが切り替わり、その状態を保持します。
・操作を行うchを選択するためのスイッチです。
・chに対応するスイッチを押します。
・0~2の数字は、ch番号に対応します。
選択LED
・「選択スイッチ」で選択され、操作を行っているchを表示するためのものです。
・0~2の数字は、ch番号に対応します。
・対応するchの「選択スイッチ」が押されている間点灯します。
ロータリーエンコーダ
・回すと「選択スイッチ」で選択され操作中のchのデューティー比が変化(車両の速さが変化)します。
常点灯スイッチ(準備中 少々お待ちください)
・モーメンタリN.O.のプッシュスイッチを使用します。
・モーメンタリN.O.は押している間だけONで普段はOFFです。
・操作中chの常点灯機能のON OFFを切り替えます。
・押されたとき操作中chの常点灯機能がOFFのとき、ONに切り替えデューティー比の下限を現在のデューティー比へ変更します。
・押されたとき操作中chの常点灯機能がONのとき、OFFに切り替えデューティー比の下限を0にします。
・常点灯機能とは、デューティー比の下限を「車両に搭載されたLEDは点灯するが、モーターは動かない」状態に設定することで、車両が駅などに停車している間もヘッドライトやテールライト、室内灯などを点灯させることができる機能です。
常点灯LED(準備中 少々お待ちください
・常点灯機能がONのとき点灯します。
・0~2の数字は、ch番号に対応します。
停止スイッチ
・モーメンタリN.O.のプッシュスイッチを使用します。
・すべてのchの列車を停止させるスイッチです。
・押すと、すべてのchのデューティー比を下限値に設定し、車両を停止させます。
・車両を線路に乗せるときなどに使います。
・線路に流れる電流が0になるわけでは無いので、注意が必要です。脱線などの事故が起きた場合は、主電源をお切りください。
逆転トグル
・中点OFF付き2回路2接点トグルスイッチを使用します。
・車両の進行方向(出力の極性)を選択するトグルスイッチです。
・ON-OFF-ONで、左右で進行方向(極性)が逆です。中点はOFFで電源供給が完全に0になります。ただし、安全のため脱線などの事故が起きた場合は主電源をお切りください。
定格
chあたり最大1.3A
全ch合計最大2.6A
投稿者の人気記事

-
RADIO
さんが
2021/02/28
に
編集
をしました。
(メッセージ: 初版)
ログインしてコメントを投稿する