7710抵抗とダイオードによる過電圧保護回路の測定
はじめに
注:当記事での測定結果を利用する場合は、あくまで参考程度に留めてください。当記事の内容および測定結果の間違い等による、部品破損等のいかなる損害に関しても、筆者は責任を負いかねます。
マイコン内蔵ADCで電圧を測る回路を考えるときに、案外見落としがちなのが、過電圧に対する入力保護である。
特に、ADCの入力ピンに接続するアナログ回路の正電源電圧が、マイコンの電源電圧よりも高い場合、入力端子に絶対定格を超える電圧を入る可能性が十分にあり、それによってマイコンが壊れてしまうこともある。
このような、過電圧による破損を防ぐための対策の一つとして、ダイオードによる入力電圧のクリップ(クランプ)が挙げられる。詳細な動作原理については、以下のリンクを参考にしていただきたい。
この回路はその単純さゆえ、実装が容易で、かつ、ダイオードが破損していない限りは確実に動作する、という優れものである。
ただし、ネット上を探しても、どのような部品を選定すれば適切であるか、という情報がほとんどなかった。このため、使用部品をいくつか変えて保護回路の特性を測定し、その結果から、最適な使用部品について検討を行った。
本記事ではその過程と結果を報告したい。
測定条件
想定する回路
下図のような、マイコンとオペアンプが混在し、マイコンにはVDD=+5Vの正電源を、オペアンプにはVCC=+12V, VEE=-12Vの正負両電源を接続するような回路に対して、マイコンのアナログ入力を保護することを想定する。
この回路で求められる入力保護は、以下のとおりである。
- アナログ回路の出力電圧 > マイコンのVDD の場合に、マイコンの入力ピンの電圧を、絶対最大定格より低く抑えること。(ピーククリッパ; 過電圧保護)
- アナログ回路の出力電圧 < 0V (負電圧)の場合に、マイコンの入力ピンの電圧を、絶対最大定格より高く抑えること。(ベースクリッパ; 負電圧保護)
回路図中に示したPIC16F18857は、そのI/Oポートの絶対最大定格が -0.3V ~ VDD+0.3V となっていることから、入力ピンの電圧は-0.3V以上5.3V未満に抑える必要がある。入力保護の抵抗をR=1kΩ, 10kΩ, 100kΩ, 1MΩに、ダイオードをD1=D2=1N4148(シリコン), 1N60(ショットキーバリア)に、それぞれ変えて測定することで、この条件を満たすことができるかどうかを検証する。
測定回路
測定回路の基本的な構成としては、マイコンへの入力電圧の作成部、入力保護回路、出力電圧バッファの3つの部分に分かれる。
入力電圧は、可変抵抗で決めた電圧をボルテージフォロワで出力することで作成し、可変抵抗のインピーダンスが保護回路の動作に影響しないようにした。また、保護回路の出力電圧は、電圧計のインピーダンスが保護回路に与える影響を排除するために、ボルテージフォロワによるバッファを挟んでいる。
今回は、電圧測定はaitendoの電圧計を用いて簡易的に測定することにした。
この電圧計は、正電圧しか測定できないため、ピーククリッパとベースクリッパで測定回路を少し変えている。
また、測定精度(表示器精度)は±1%とあり、電圧としては最小でも0.01Vオーダーの誤差が含まれることをご留意いただきたい。
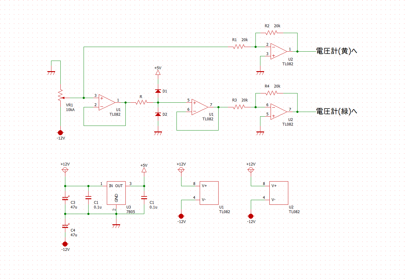
ピーククリッパ の測定回路
前述の構成そのままに回路を組んでいる。7805は、マイコンVDD(+5V)の作成と、電圧計への電源を兼ねている。
ベースクリッパ の測定回路
ピーククリッパの測定回路に加え、電圧計用に反転増幅器を追加し、入力電圧と出力電圧の絶対値を測定できるようにしている。
上記の測定回路をブレッドボード上に組み、入力保護回路の特性を測定した。(写真はベースクリッパ特性測定の場合)
測定結果
上記測定回路により測定した、入力保護回路の特性を以下に示す。
ピーククリッパ のクリップ特性
ダイオードをD1,2 = 1N4148に固定した場合と、D1,2 = 1N60に固定した場合における、抵抗を変えたときのピーククリッパ (過電圧保護)の測定結果は以下のようになった。どちらのダイオードを使った場合でも、抵抗値が小さければフラットになる電圧が高く、大きければ低くなる。つまり、ダイオードの種類に問わず、抵抗値が高ければ高いほど、クリップ電圧は低く抑えることができる傾向にある。
想定回路に求められるピーククリッパ は、クリップ電圧を5.3V未満に抑える必要があることから、D1,2=1N4148の場合はR=1MΩしか使えない。一方、D1,2=1N60の場合は、すべての抵抗値を使うことができることがわかる。
ベースクリッパ のクリップ特性
ダイオードをD1,2 = 1N4148に固定した場合と、D1,2 = 1N60に固定した場合における、抵抗を変えたときのベースクリッパ (負電圧保護)の測定結果は以下のようになった。どちらのダイオードを使った場合でも、抵抗値が小さければフラットになる電圧が低く、大きければ高くなる。つまり、ダイオードの種類に問わず、抵抗値が高ければ高いほど、クリップ電圧は0V付近に抑えることができる傾向にある。
想定回路に求められるベースクリッパは、クリップ電圧を-0.3V以上に抑える必要があることから、D1,2=1N4148の場合、ピーククリッパと同様、R=1MΩしか使えないのに対し、D1,2=1N60の場合は、すべての抵抗値を使うことができることがわかる。
なお、D1,2=1N60, R=1MΩの測定結果は、入力電圧を0Vから下げたとき、一度クリップ電圧が負電圧側に下がった後、0V付近に戻るという、他の条件とは異なる振る舞いをしている。これは、クリップ電圧が低すぎるために、使用した電圧計の測定精度が不足したためであると考えられ、正確な測定結果でない可能性が高い。
どの部品を使用するか
上記測定結果から、想定回路の使用条件では、クリップ電圧は抵抗値よりも、選定するダイオードの種類に大きく依存することがわかる。
使用するマイコンの絶対最大定格によっては、シリコンダイオードを使うことも可能であろうが、ショットキーバリアダイオードを使ったほうが、絶対最大定格に対するマージンを取ることができ、より安全な設計になると思われる。
まとめ
5Vで動作するマイコンのアナログ入力に、別電源のアナログ回路から電圧を入力をした場合を想定し、保護回路のピーククリッパ (過電圧保護)とベースクリッパ (負電圧保護)をDC的に測定した。最後に、本記事での成果と課題をまとめる。
成果
1. ダイオードによる入力保護回路について、ピーククリッパ (過電圧保護)およびベースクリッパ (負電圧保護)の特性をDC的に測定した。
2. 使用するダイオードは、シリコンダイオードではなく、ショットキーバリアダイオードを用いる必要があることが分かった。
今後の課題
1. 入力保護回路の過渡特性を測定し、最適な抵抗値を決めること。
2. より精度の高い測定器を用いた測定を行うこと。
投稿者の人気記事





-
4558D
さんが
2022/02/27
に
編集
をしました。
(メッセージ: 初版)
-
4558D
さんが
2022/02/27
に
編集
をしました。
Opening
Perlman07
2023/10/07
ログインしてコメントを投稿するX(Twitter)ではお世話になっております。
記事拝見しました。
少々気になる箇所がありまして・・・、お使いになられたMCU(PIC16F18857)のデータシートに書かれた信号源抵抗の実質的な上限値は10kΩとされています。としますと、オペアンプの出力には出力インピーダンスZoが存在しますから、信号源抵抗Ziはダンピング抵抗Rdが加算されて、Zi=Zo+Rd この値が10kΩまでということはダンピング抵抗に10kΩは大きいということになります。
回路の検証としてはありですが、実用回路には許容される範囲で選定することになろうかと考えます。