3133MAX232を正負電源に使用できるか
はじめに
注:本記事では、MAX232をメーカー推奨の使用用途とは異なる用途に使用しています。この記事での使用方法に関して製造メーカーへの問い合わせはご遠慮ください。また、本記事の内容を元に回路を検討される場合や追実験をされる場合は十分に注意したうえで行ってください。本記事の内容による部品破損等のいかなる損害に対しても、筆者は責任を負いかねます。
MAX232は、シリアル通信規格の1つであるRS232Cのインターフェースとして長年使われてきた。
RS232Cは、マイコンのUART機能とMAX232を使うことで簡単に実現できるため、電子工作ではマイコン―PC間の通信に多用されてきた。しかし最近は、同様のことがUSB―シリアルで手軽にできるようになっていたため、最近はあまり使われていない傾向にある、筆者も3個ほど持っているが、最近は部品箱の肥やしにしてしまっていた。
このため、RS232Cに代わる新たな活用方法の1つとして、レベル変換機能を用いた電源として用いることができるかを模索したため、その内容と結果を紹介したい。
MAX232の機能
まず、MAX232の機能について軽く紹介する。詳細はこちらのリンクを参照いただきたい。
MAX232のブロック構成、および、使用回路例を以下に示す。
(MAX232データシートより抜粋)
MAX232には、電源電圧を2倍にした電圧を出力するチャージポンプと、2倍にした電圧を正負反転させて出力するチャージポンプがそれぞれ備わっており、これにより、RS232Cの通信に必要な±10Vを生成している。生成された電圧は、マイコン→PCへの送信用としてのTTL(5V/0V)→RS232C(-10V/+10V)へのレベル変換と、PC→マイコン受信用としてのRS232C(-10V/+10V)→TTL(5V/0V)へのレベル変換に用いられる。
以上のように、RS232C規格を使用する上で必要な±10Vという普段使わない電圧へのレベル変換を、少ない外付け部品で実現できる、というのがMAX232の特長である。
しかし今回は、「通信用のレベル変換」という本来の目的ではなく、「レベル変換のために生成された±10Vそのもの」を活用することができないか、という視点で、「±10V電源」として使用するため、以下のような実験を行った。
出力端子に負荷をつけてみる
標準使用回路での出力能力
まずは、標準回路例を用いた場合にどの程度負荷を引くことができるのかを実験によって確認した。
実験の前に、こちらのサイトを参考にさせていただいた。このリンク先の実験では、出力負荷を、無負荷と510Ωで比較されている。しかし、その間の特性については言及がなかったため、本記事では負荷の種類を増やして測定を行った。
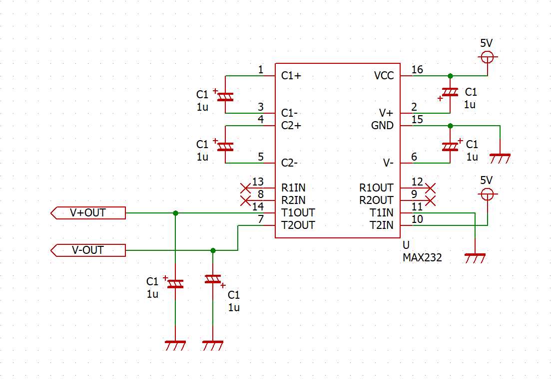
測定回路図
測定回路は下図の通りである。ほぼデータシートの回路図そのものであるが、電源としての使用時にはつけることを想定して、シリアル側の出力に1uFのコンデンサをつけている。
この実験では、T1OUT側を+10V出力 (V+OUT)として、T2OUT側を-10V出力 (V-OUT)としてそれぞれ出力させており、出力電圧の測定は正側出力はV+OUT端子で、負側出力はV-OUT端子でそれぞれ行った。
この実験回路を、下図のようにブレッドポードに組んで測定を行った。
使用する負荷
負荷の種類は、以下の7種類で試した。(以降の実験でも同様)
| 負荷抵抗 | 負荷電流(概算) |
|---|---|
| 無負荷 | 0 |
| 1MΩ | 9.5uA |
| 100kΩ | 95uA |
| 10kΩ | 0.95mA |
| 4.7kΩ | 2.02mA |
| 10kΩ | 4.32mA |
| 1kΩ | 9.5mA |
| 500Ω(1kΩ並列) | 19mA |
なお、記載している負荷電流は、無負荷時の出力電圧測定結果から負荷電流 = 9.5V/(負荷抵抗値) で概算している。これは、本記事での測定の目的が、「おおよそどのオーダーでの負荷電流まで電源として取り出せるか」知ることで、そこまで細かい精度を求めていないからである。
測定結果
V+OUTの出力電圧、および、V-OUTの出力電圧は以下のようになった。
正側、負側ともに無負荷ではおよそ9.5V出ていた出力電圧が、負荷電流が増えていくことでドロップし、0Vに近づいて行っていることがわかる。
このようなドロップ量に対して、以下のような定義でロードレギュレーションΔVOUTを求める。
- ΔVOUT(正電源) = VOUT(無負荷) - VOUT(負荷電流を引いたとき)
- ΔVOUT(負電源) = VOUT(負荷電流を引いたとき) - VOUT(無負荷)
このΔVOUTにより、無負荷からの出力電圧(VOUT)から、負荷を引くことでどの程度ドロップするのかを可視化できる。今回の実験結果から、各負荷電流ごとにΔVOUTを算出し、プロットすると下図のようになる。
この結果から、負荷抵抗10kΩで負荷電流を1mA程度引くだけでも、T1OUT, T2OUTともに0.5V程度ドロップし、10mA程度引くとそのドロップ量は3Vとなることがわかる。これは、チャージポンプの動作原理上、接続されたコンデンサにためた電荷量によって出力が決まるため、出力に電流が引かれて電荷が出て行ってしまうと、その分出力電圧が下がることが原因である。シリアル通信用途では、出力に電流を引く必要がないため全く問題ないが、今回のように電源として用いるような用途での実用性は薄い、ということになる。
(注:本記事冒頭でも述べた通り、メーカーの想定用途から大きく逸脱した使い方をしており、この動作ができないのはむしろ「当たり前」であることをご留意ください。)
MAX232を2セット組み合わせてみる
次に、出力を並列につないで出力電流を稼ぐ方法を試してみた。電源でよく使用されるLDOでは、最大出力電流を増やしたいがICの種類を変えたくないような場合に、2つのLDOを並列させる方法を取られることがある。例えばこちらのサイトのように、ダイオード、もしくは、バランス抵抗を用いることで並列接続が可能である。
この方法をMAX232のチャージポンプにも応用し、出力を並列接続して負荷電流に対するロードレギュレーション(ΔVOUT)を確認した。
測定回路図
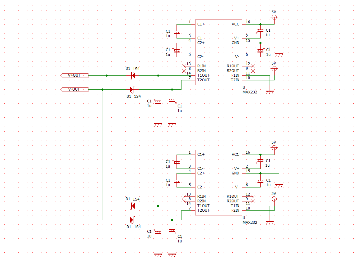
下図の実験用回路2, 実験用回路3の回路を用いて実験した。実験用回路2は、実験用回路1の出力にショットキーバリアダイオードで接続したもので、ショットキーダイオードあり/なしの出力電圧差分を比較するために測定した。実験用回路3は、2個のMAX232の出力(T1OUT, T2OUT)をショットキーバリアダイオードを介して接続することで、負荷電流を2個のMAX232で分け合うことができ、負荷電流の増加に対するロードレギュレーションを改善することが見込まれる。これらの回路の出力電圧測定は、実験用回路1と同じく、V+OUT(正側)、V-OUT(負側)で行った。
実験用回路1と同様に、実験用回路2,3についてもブレッドボード上に組んで測定を行った。
負荷抵抗
実験用回路図1の測定に用いたものと同じものを用いる。
測定結果
正側(V+OUT)、負側(V-OUT)の双方について、出力電圧の比較を下図に示す。赤線で示した実験用回路3 (MAX232を並列接続した回路)において、MAX232単体(実験用回路1, 実験用回路2)での測定結果と比較し、負荷電流の増加に対して出力電圧が保てていることがわかる。
また、ロードレギュレーションに関してその絶対値を比較しても、MAX232単体での結果と比較してどちらも改善傾向であることがわかる。
このロードレギュレーションに関して、実験用回路1の値を1としたときの実験用回路3のΔVOUTの比(ΔVOUT3/ΔVOUT1)と、実験用回路2の値を1としたときの実験用回路3のΔVOUTの比(ΔVOUT3/ΔVOUT2)を下図に示す。この比が1を上回ると基準とした回路と比べてΔVOUTが増加していることを、1を下回ると基準とした回路と比べてΔVOUTが減少していることを表している。
上図から、実線 (実験用回路1と実験用回路3の比較)では、負荷電流が2mA未満の軽負荷ではΔVOUTが増加しているものの、負荷電流が増加するにつれてロードレギュレーションは改善傾向にあることがわかる。軽負荷側でΔVOUTが増加しているのは、ショットキーバリアダイオードの順方向電圧の分、出力電圧がドロップしているためであると考えられる。ショットキーバリアダイオードによる出力電圧のドロップは、回路構成上、並列数によらず一定となるため、並列数を増やしてもこれ以上の増加はないことが見込まれる。また、点線 (実験用回路2と実験用回路3の比較)では、負荷電流によらずΔVOUTが減少しており、並列接続による効果が表れていることがわかる。また、負荷電流を増やしていくにつれてΔVOUTの比が0.75=3/4に収束しているため、接続数を増やすことでロードレギュレーションが大幅に改善することが見込まれる。
並列数を増やしたときのロードレギュレーション
実験用回路間のロードレギュレーション(ΔVOUT)比較の結果と、実験回路2,3のΔVOUTの絶対値を用いることで、並列数を増やしたときのロードレギュレーションΔVOUTは以下のように見積もられる。並列数を16に増やすことで、出力電流が19mAである場合においても、ΔVOUTは最大1.2Vにまで抑えることができることが見込まれる。したがって、最大負荷電流が20mA程度で、精度を問わない簡易的な用途の電源としてであれば、並列数を増やすことである程度実用的な性能を得ることができるといえるかもしれない。
まとめ
本記事では、MAX232を正負電源として使用できるかを、「負荷を引いたときに出力電圧を一定に保てるか」という観点で確認するため、負荷電流に対する出力電圧を測定した。MAX232単体では、負荷電流が増えたとき出力電圧が大きく低下し、電源としての実用性に乏しいと思われるが、ショットキーバリアダイオードを用いて複数のMAX232の出力を並列接続することで、出力電圧の低下量を抑えることができた。以下、本記事のポイントと今後の課題をそれぞれ示す。
まとめ
1.MAX232単体で生成される正負電圧を電源として使用しようとする場合、1mA以上の負荷電流を引くと出力電圧がドロップする。
2.MAX232を複数使用し、出力端子をショットキーバリアダイオードで並列接続することで、負荷電流の増加に対する出力電圧のドロップ量(ΔVOUT)が改善する。
3.測定結果から、並列数を増やした場合におけるΔVOUTを試算し、精度を気にしない簡易的な用途であれば使用できることを示した。
今後の課題
1.MAX232を3個以上接続したときのロードレギュレーションを測定する。
2.MAX232に接続するポンプ容量を1uFより大きくした回路で差分を確認する。
3.出力電圧が立ち上がるまでの時間や負荷電流変化に対する応答性を確認する。
投稿者の人気記事





-
4558D
さんが
2022/12/29
に
編集
をしました。
(メッセージ: 初版)
-
4558D
さんが
2022/12/29
に
編集
をしました。
-
4558D
さんが
2022/12/29
に
編集
をしました。
ログインしてコメントを投稿する