はじめに
オーブンやホットプレートを改造するリフロー炉ほど大きい設備は欲しくないが、リフロー手段はほしい。Aliで売ってるタイプの雑なホットプレートはちょっと雑すぎる気がする。
そんなときにこんな動画を見つけた。
PCBでPCBリフローしとるやん!
先程の動画の要点を挙げると
- PCBパターンのみで電熱線を構成している
- 60W程度のACアダプタを使っている(100Vを直接いじっていない)
- 低温ハンダ(錫ビスマス)でのリフロー(これだと160℃程度出せれば良いらしい)
ちなみにこの動画の作者がこのPCBを引いている訳ではないことに注意。似たような試みはこの動画の作者も行っている。こちらでは他動画含め、より高温を出そうとするとどうなるかも試行錯誤している。
方針
そんなわけでこの工作はオリジナリティなど一切なく、徹底的なデッドコピーである。正直手段がほしいだけなので、デッドコピーするくらいなら丸々キットを購入してしまえばいい気もするが、世界的に品薄な328やATmega4809を使ってるのでどうも手に入らないらしい。ということで
- パターンで電熱線を形成する
- 秋月で売ってるDタイプ基板程度の大きさがリフローできるようにする
- まだ手に入るマイコンで作る、できればなんかしらで互換先がある物が良い
設計
- ヒーターをパターンで実装
- 互換性→14ピンのPIC16Fシリーズだったらだいたい使えるように作っておいた
- 電源は12V5A程度のACアダプタを使用する。
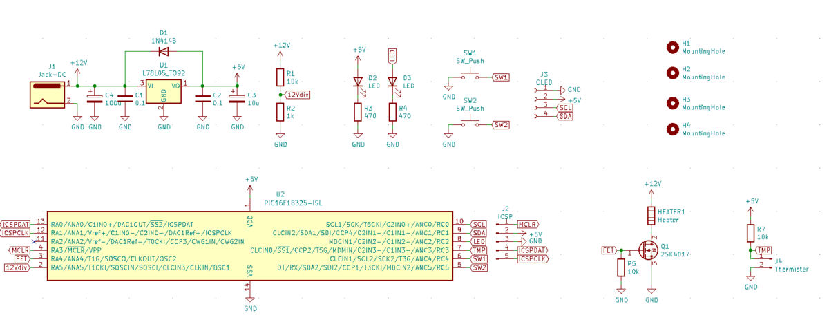
回路
ツッコミどころが多い。
PCB
電熱線パターンは0.8mm幅、長さは1650mm(だと思う)、厚みは1ozで発注したので35um。このサイトを使って計算すると1.02Ωとなる。12Vかけるので瞬間的に12A流れる。PWMでのDutyを40%くらいにして平均5Aくらいでやれば大丈夫!……ということにしている。パターン自体は部品扱いで、導体はすべて長いPAD!なにかもう少しやりようがありそうだが、ちょっとわからなかった(ちなみに高周波支援の配線長指定してくねくねしてくれるやつではいい感じにやる方法がわからなかった)。
電熱線の実測値は、10枚頼んだうち、最も多かったのが0.9Ω(6枚)、最低値0.8Ω(2枚)、最高値1.1Ω(1枚)。
この誤差がどこから来るのか全くわからないので困る。多分銅箔の厚みのゆらぎだろう。精度も特に書いてないし。
現物(色々改修後の姿)
ツッコミどころの答え合わせどうぞ。
動作の様子
10倍速でどうぞ。はんだペーストの塗り方が下手くそすぎてあちこちゴミが生じてしまっているが、ちゃんと塗ればきれいに行った。ヒーター真ん中の塗装が変質している部分は、260℃まで行けるかどうかの試験をした跡。ちなみに260℃まで加熱自体はできた。板自体溶けたり歪んだりはしなかったが、周りの塗装が異常を起こした。
反省
許容リプル電流 (誤魔化し済み)
電解コンデンサに許容リプル電流があるなんて知らなかった。触ったらめちゃくちゃ熱くなっててびっくりした。考えれば当然の話ではある。数A単位で吸収させようとしてたら100mA程度しか許容されてなかった。代わりにチップ積セラバンクを作ってぶっ刺しておいた。
FETの選定ミス (誤魔化し済み)
最初、2SK4017を選定していたが、オン抵抗のグラフを見るとだいぶ怪しい事がわかる。データシートより抜粋。
そもそも12Aまで記載がない。だいぶ発熱した。そういうわけでTK7R4A10PLS4Xに差し替えた。ピン配列が一緒で、穴に一応刺さったので大きな改修はなかった。
こっちだったら普通に問題なさそう。
サーミスタの固定(考え中)
今回はコネクタでサーミスタを接続して、ポリイミドテープで固定するスタイルだった。何回か加熱すると普通に粘着力が落ちてくる気がする。だいぶ微妙である。改良型を作るとしたらネジ止め案が有力である。
サーマルリリーフ
一応ベタGNDをするときにサーマルリリーフを考慮してはいたが、電流を気にするあまり太くしすぎた。
このせいで一生ハンダがうまく溶けなかった。
その他
- 音で色々わかる方が良い、ブザーほしかった。
- 加熱してるかどうか分かるためにPWM線にLEDぶら下げても良かったなぁ。
- 互換のみを考えるなら、電熱線パターン+DCジャックパターン+ユニバーサル基板(+大きいFETが乗っかる場所)みたいな形状にするのが正解だった気もしてきた
- 低温ハンダ、本当に通常ハンダの代用として大丈夫なんだろうか。何を見ればいいんだ。
- エポキシは135℃までにはガラス転移するらしい。今回はFR4(要するに普通のガラエポ基板)。いやそう考えるとそもそもリフロー自体だいぶ怪しい工法なのか……?
- サーミスタx1、PWMx1、OLEDx2、SWx1の最低5本必要だが、逆に5本さえあれば良いので8pinのPICでもできちゃうのか。OLED的にROMが足りるかどうかは知らない(そこまで簡略化するならいらない説もある)。
- 何もわからない……。
おわりに
改良型の設計もしたけど、
低温ハンダが必須、大物をリフロー出来ないと言うのは大きなメンドクサポイント。
……正直微妙だなぁ。
投稿者の人気記事




-
Asi_a
さんが
2022/07/09
に
編集
をしました。
(メッセージ: 初版)
-
Asi_a
さんが
2022/07/09
に
編集
をしました。
(メッセージ: 抵抗値実測画像を正しく変更)
ログインしてコメントを投稿する