CPUや発振回路などをトランジスタだけで作られる方がいるかもしれません。ですのでメモ書き程度にシミュレートした回路を載せておきます。
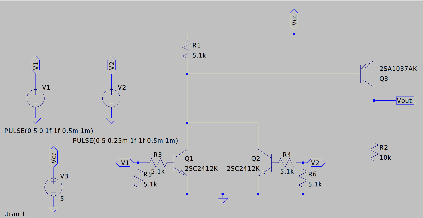
NOT回路(非推奨・低周波向け、プッシュプル型)
※後述してますが、信号周波数の増加に比例して発熱・故障する可能性があるのであまり推奨しない回路です。
入力に対して出力が反転する回路です。
ちなみにですがこの回路、Q2をoffしきるにはVcc-Q2のVBE(約0.6V)以上かける必要があります。そのため信号電圧もそうなります。それより信号電圧が低いとQ2とQ1が同時にonし、貫通電流が流れて故障します。
また、信号の周波数が高くなると貫通電流によりトランジスタが焼ける可能性があるので、ベース抵抗の後ろにコンデンサを挿入してデッドタイムを挿入したほうが良いかもしれません。
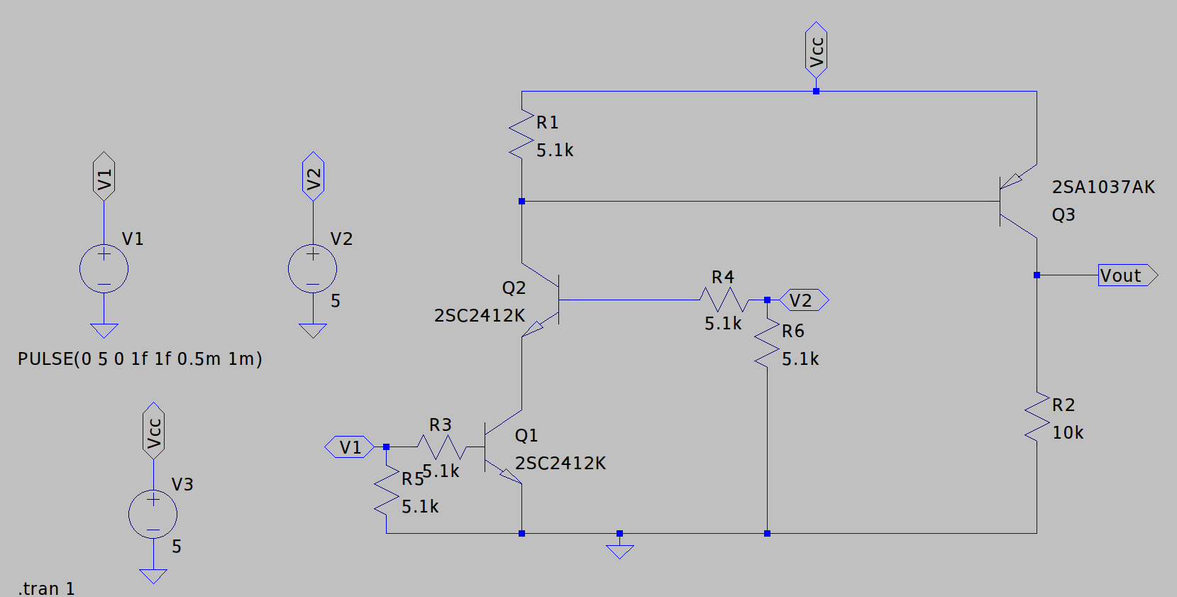
NOT回路(オープンコレクタ型)
先程のNOT回路を一石にしたものです。こちらの方は一石でもう一方のトランジスタがプルアップ(プルダウン)抵抗に置き換わったものです。貫通電流によるロスは無くなります。
出力割愛
AND回路
2つ以上の入力が全て1になったときのみ1が出力されます。
OR回路
2つの以上の入力のうちどれかが1のとき1が出力されます。
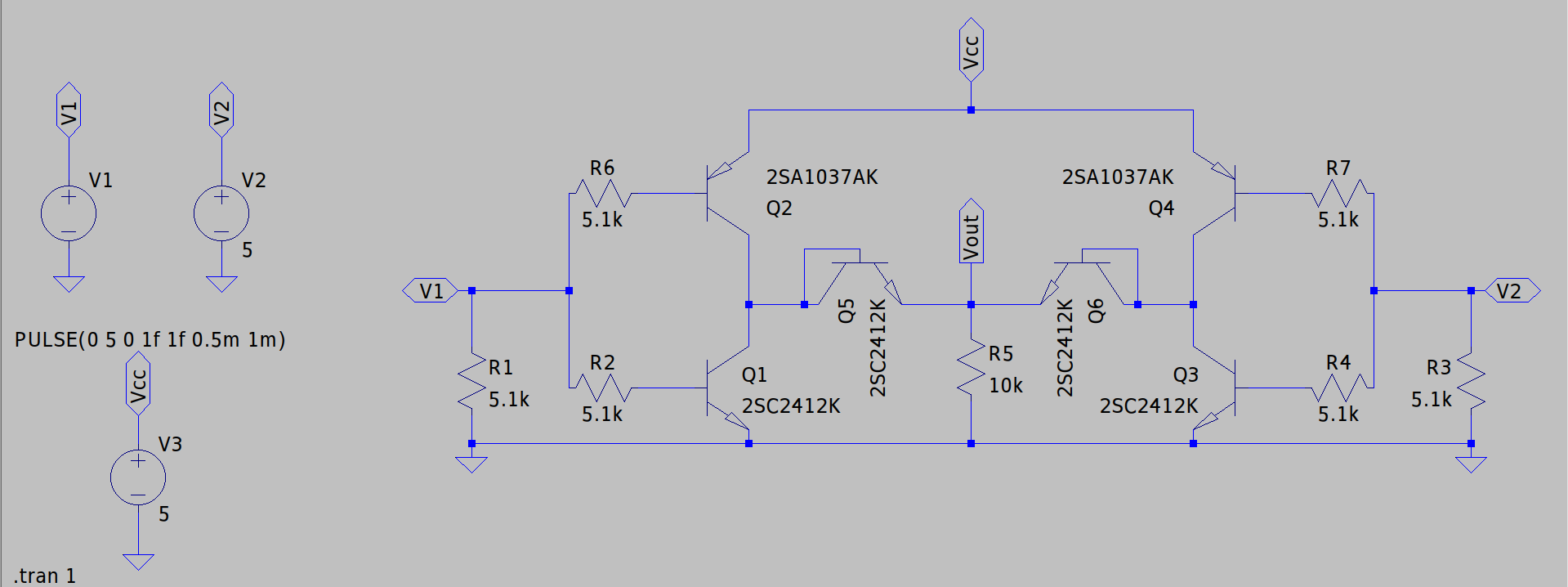
NAND回路(貫通電流に注意)
AND回路の出力を反転したものになります。回路は2つのNOT回路出力をOR演算したものになります。これはド・モルガンの法則によりNAND回路と同じ動作をします。
トランジスタのコレクタとベースを接続するとPNダイオードになります。エミッタはNPNの場合カソードとなり、PNPの場合はアノードとなります。
DRAM
BJTで無理やりDRAM1bitあたりの回路を再現しました。BJTで双方向に導通させなきゃいけないのでPNPトランジスタQ2が並列にくっついてます。
回路に書かれてる通り
としないとQ1が完全にオンしないので動作不良起こす可能性があります。Vccは5V程度で十分です。
その他
差動増幅型コンパレータ(オペアンプ)
2つの電圧V+とV-を比較し、V+がV-を上回るとVoutが1になります。
また、V+,V-,Voutの間にいくつかの抵抗やコンデンサを接続すると増幅回路や微積分回路などのアナログ演算ができます。
最後に
意外と簡単でしょ?電子回路ってこんなもんですよ
投稿者の人気記事




-
rily
さんが
2025/12/08
に
編集
をしました。
(メッセージ: 初版)
-
rily
さんが
2025/12/10
に
編集
をしました。
-
rily
さんが
2025/12/10
に
編集
をしました。
-
rily
さんが
2025/12/10
に
編集
をしました。
-
rily
さんが
2026/03/10
に
編集
をしました。
-
rily
さんが
2026/03/10
に
編集
をしました。
-
rily
さんが
2026/04/29
に
編集
をしました。
-
rily
さんが
2026/04/29
に
編集
をしました。
ログインしてコメントを投稿する