制作目的
マイコンでブラシモーターを制御するとブラシモータの電圧降下で、度々暴走する。
その為、動力と制御の電源を分けて電圧降下の影響を受けずに制御することを目的とした玩具を制作した。
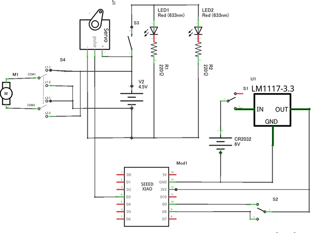
回路図
ブラシモーター、LED、サーボの動力はアルカリ乾電池3本4.5Vを使用し、マイコンはコイン電池2個6Vをレギュレータで3.3Vに落として電源供給してます。
マイコンはPWM信号を出すためだけに使用しています。
また、アルカリ乾電池は2本3Vでも動くのですが、電池を消耗していって2.8V付近になるとサーボが動かなくなります。サーボ側のICにもある程度の電圧が必要なので、4.5V電源としました。
動画
まとめ
コイン電池だと一日数分間の稼働で1週間くらいは遊べました。
また、動作時にサーボの動きが不安定だったのでサーボIC側にパスコン1μFを設置して動作を安定化させました。
次は赤外線で無線化に挑戦したいです。
投稿者の人気記事




-
masayasan
さんが
2021/02/21
に
編集
をしました。
(メッセージ: 初版)
-
masayasan
さんが
2021/02/21
に
編集
をしました。
-
masayasan
さんが
2021/04/30
に
編集
をしました。
ログインしてコメントを投稿する