コンセントの電圧をオシロスコープで観測するときに、気をつけないと漏電遮断器を作動させてしまったり、感電してしまう恐れがあります。この記事ではオシロスコープでの観測時に注意すべき点を説明します。
コンセントの電圧(AC100V)は大変危険です。扱いを間違えると感電する危険性があります。あくまでも自己責任で、安全に注意して実験してください。この記事の通りに実験して感電や漏電を引き起こしても、筆者は責任を負いません。
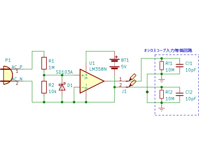
測定対象の回路
説明のために測定対象の回路を定めます。この回路は AC100V のゼロクロス点(サイン波が 0V をまたぐところ)のタイミングを検出するためのものです。コンパレータによるゼロ・クロス検出回路―Texas Instruments に登場する回路を参考に、手持ちの部品で構成し直しました。
抵抗 R1、R2 により入力 100Vrms[1] を約 1Vrms まで降圧します。これをコンパレータ(オペアンプ)へ入力し、0V を超えたらハイ、0V を下回ったらローの矩形波を出力します。
ダイオード D1 はコンパレータの入力端子 V+ への印加電圧を -0.3V に制限するためです。そのために、順方向電圧が低いショットキーバリアダイオードを使います。通常の PN 接合ダイオードを使ってしまうと、V+ に -0.6V 程度が印加されてしまい、オペアンプが壊れます。(何 V まで許容されるかはオペアンプの品種に依存します)
上図はオシロスコープで回路の信号を計測した様子です。まずは下半分のグラフに注目してください。Ch.A(オレンジ色)がコンパレータの入力(V- と V+ の間の電圧)、Ch.B(ピンク色)がコンパレータの出力です。
Ch.A の縦軸は 0.5V/div ですから、波形の下限は -0.3V 程度、上限は 1.4V 程度になっています。設計通りですね。
Ch.B の縦軸は 2V/div ですから、0V と 4V の矩形波になっていることが分かります。こちらも設計通りです。LM358N はレールトゥレール品ではありませんので、電源電圧(5V)まで上がらないのは仕様です。
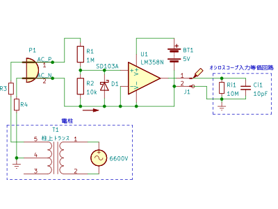
プローブの悪い接続
コンパレータの出力を見るために、ぱっと思いつくプローブの接続を下図に示します。プローブ先端をコンパレータの出力端子に、グランドクリップをコンパレータのグランドに接続しています。実は、これは悪い接続です。
家庭に来ている AC100V は、電柱に設置されている柱上トランスにより単相 3 線交流というものに変換されます。柱上トランス(T1)の 4 番端子が中性線で、電柱の近くの地面に接地されています[2]。T1 の 5 番と 6 番にそれぞれ 100V の正弦波が流れますが、正負が反転しています。家庭の 100V コンセントには 4 番端子が必ず接続されますが、残り 1 つの端子は 5 番か 6 番のどちらかに配線されます。図では仮に 5 番端子がコンセントに配線されているとしました。
オシロスコープは通常、プローブのグランド側は接地されます[3]。家庭のコンセントにアース端子が来ていない場合は接地せずに使っている方も多いかもしれませんが、そのような使い方は保証の範囲外ですし、感電の危険がありますので、止めた方が良いです。原則として、オシロスコープはアース端子をきちんと接地(地面に接続するということ)して使いましょう。
さて、上図のプローブ接続が良くない理由を説明します。それは、この接続が漏電を引き起こすからです。まず、コンセントの N 極の電圧(P1 の AC_N の電圧)は地面に対してきちんと 0V になっているわけではありません。数 V 程度の揺らぎがあり得ます。これは、他の電気製品の電流が中性線に流れるためだと思います。中性線にたくさん電流が流れると、配線抵抗 R4 によって電圧が発生します。
コンセントの N 極とグランドクリップが接続されると、数 V の交流電圧がオシロスコープを経由して地面に接続された状態となり、交流電流が地面に流れます。結果として行きの電流(AC_P の電流)と帰りの電流(AC_N の電流)に差が発生します。これが 漏電 と呼ばれる現象です。
漏電ブレーカは行きと帰りの電流に少しでも差(5~30mA くらい)があると電気を遮断するように作られています。もし、AC_N に現れる電圧とオシロスコープのアース側の抵抗値から決まる電流がこれを超えれば漏電ブレーカが反応することになります。たちまち自宅が停電します。
プローブの良い接続
漏電しない良い接続の例を示します。2 つのプローブをそれぞれコンパレータの出力と AC_N 極に接続します。プローブのグランドリードは互いに接続するだけにして、回路へは接続しません。回路的にはグランドリードを接続しなくても同じですが、接続するとノイズに強くなります。
AC_N に発生している電圧が 2 つのプローブの測定結果に乗ってきます。ですので、オシロスコープ側で Ch.1 - Ch.2 の演算をすることで、AC_N を基準とした波形を見ることができます。オシロスコープの観測結果を再掲します。
回路図の番号とずれていますが、Ch.3 の水色グラフがコンパレータの出力、Ch.2 の赤色グラフが AC_N の波形です。Ch.1 の黄色グラフは R1 と R2 の中点の電圧を観測したものです。いずれも、オシロスコープのグランド、つまり地表を基準とした電位となっています。
いずれのグラフも上下に大きく振動していますが、差を取ることにより Ch.B や Ch.A のグラフが得られます。Ch.B = Ch.3 - Ch.2、Ch.A = Ch.1 - Ch.2 です。
このように、グランドリードを被測定回路に直接接続できない場合、2 つのチャンネルの差を観測することにより、希望の測定を行うことができます。差動プローブというものを使う方法もありますが、差動プローブはとても高価な物ですので、なかなか難しいのが実情でしょう。
Vrms はサイン波の平均電圧を表す書き方です。100Vrms のとき、サイン波の頂点は ±144V となります。 ↩︎
投稿者の人気記事





-
uchan
さんが
2022/02/14
に
編集
をしました。
(メッセージ: 初版)
Opening
mtyk1t
2022/02/17
ログインしてコメントを投稿するオシロスコープの話とは関係ないですが、ゼロクロス検出回路に LM358 を使うならヒステリシス回路を追加したほうがいいですね。TI のアプリーケーションノートで使っている TLV7011 はヒステリシス機能が内蔵されているので省略されていると思われます。