人体検出のために焦電センサを使おうと思うと、オペアンプを用いた増幅回路がよく登場します。その動作がよく分からなかったので理解を試みました。
焦電センサと増幅回路
焦電センサとは、人体などが発する赤外線に反応するセンサです。秋月電子通商の 「焦電センサー(人感センサー)」カテゴリ にたくさんの商品が並んでいます。
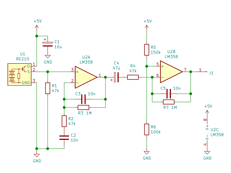
モジュールになっていない単体の焦電センサを用いた作例には、必ずと言って良いほどオペアンプを用いた増幅回路が登場します。elchika 内の記事 タイマーIC 555と焦電センサを用いたはんだごて切り忘れ装置の作製 でも、AKE-1/RE210 という焦電センサに増幅回路が接続されています。いろいろな作例を見ていると、部品定数は異なるものの、回路の構造としては大体が次のようになっています。
※回路図が間違えています。C2 = 10uF が正しいです。
オペアンプ回路の動作がよく分からなかったので、細かく動作を考えてみたいと思います。
初段の増幅回路
まずは焦電センサ U1 が何も検知していない状態での U2A の動作を考えます。何も検知していないとき、センサの S 端子からは一定の電圧が出ているはずです。
オペアンプの イマジナリショート によって U2A の - 端子は + 端子と同電位になっているはずです。すなわち、定常状態で C2 は両端電圧が +/- 端子と同じ電圧になるように充電されているということです。そして、U2A の出力(端子 1)も +/- 端子と同電位になっているはずです。
次にセンサの前で物体が動いたときを考えます。センサの S 端子からは物体の動きに応じて信号が出てきます。この信号は物体の動く速度に応じて、数 Hz 程度の信号だと考えられると思います。数 Hz 程度の信号が U2A の + 端子に印加されます。この信号は、定常状態の電圧を中心に微少に動く信号です。ですので、交流というよりは脈流(DC バイアス + 交流信号)といえますね。
さて、U2A の + 端子の電位が - 端子より少しでも高くなると、- 端子の電位を + 端子に合わせるように出力が変化します。C2、C3 の存在を一旦無視すれば、+ 端子の電位の変化を Δx とすると、出力の変化は、(1M/47k)×Δx となります。ですので、基本的に U2A は 1M/47k ≒ 21.3 倍のアンプということになります。
ここで C2 の効果を考えます。+ 端子の電位が非常にゆっくりと上昇する場合、U2A の出力も若干上昇します。ただ、R3/R2 を通ってほぼ同時に C2 が充電されるため、+/- 端子がほとんど同電位に保たれ、U2A の出力はそれ以上上昇しません。一方、+ 端子の電位が急に上昇する場合、C2 の充電は間に合わず、U2A の出力は 21.3×Δx だけ上昇します。
以上の議論から、R2、C2 はハイパスフィルタを構成しているということが分かりました。次は C3 の効果を見ていきます。
先ほどと同様に、まずは + 端子の電位が非常にゆっくりと上昇する場合を考えます。このとき、C3 はとても小さい容量なので、ゆっくりした信号変化では取り除いた回路と等価だと考えられます。次に + 端子の電位が急に上昇する場合、C3 はショートさせて考えることができます。U2A の出力と - 端子がショートしているということは、U2A は倍率 1 倍のバッファとして機能するわけです。
以上の議論から、C3 はローパスフィルタを構成しているということが分かりました。すなわち、U2A は全体としてはバンドパスフィルタを構成しているのです。
バンドパスフィルタの特性計測
さて、バンドパスフィルタであることが分かったので、その特性を求めたいです。特性の中でも特にカットオフ周波数に興味があります。何 Hz 以上、何 Hz 以下の信号を通過させるのだろうか、ということですね。
計算で求めることもできるでしょうが、uchan がフィルタの計算に慣れていないということもあり、実測してみることにしました。U2A、R2、C2、R3、R4 だけからなる回路を組み、U2A の + 端子にファンクションジェネレータからの信号を入力し、U2A の出力をオシロスコープで観察しました。周波数を変えたときの出力電圧のグラフを示します。入力電圧は 0.10Vp-p です。
大体、最高点で U2A の出力電圧が 2.2Vp-p 程度になっています。電圧増幅率(ゲイン)は 2.2Vp-p/0.10Vp-p = 22 です。これは R3/R2 = 1Meg/47k ≒ 21.3 とほぼ等しく、計算通りの増幅率になっていることが分かります。そして、3 つの凡例いずれも 2Hz あたりを頂点として、それより低い、あるいは高い周波数の増幅率が落ちています。これは、この回路がバンドパスフィルタであることを示しています。
測定に用いた部品の定数は次の通りです。(C2 のみ実測値、その他は公称値)
| 凡例色 | 凡例名 | R2 | C2 | R3 | C3 |
|---|---|---|---|---|---|
| 青 | C3=5.6nF | 47k | 10uF | 1Meg | 5.6nF |
| 橙 | C3=10nF | 47k | 10uF | 1Meg | 10nF |
| 緑 | C2=23uF | 47k | 23uF | 1Meg | 10nF |
まず「C3=5.6nF」(青)と「C3=10nF」(橙)の計測では、C2 は固定して C3 を変化させているので、ローパスフィルタのカットオフ周波数だけが変わるはずです。2 つのグラフを見比べると、周波数が低いところは重なっていて、周波数が高いところでは C3 の値が大きい方が増幅率がより早く下がっていることが分かります。これは C3 がローパスフィルタとして機能している証拠ですね。
次に「C3=10nF」(橙)と「C2=23uF」(緑)の計測を比べます。これらの測定では C3 を固定して C2 を変化させているので、ハイパスフィルタのカットオフ周波数だけが変わるはずです。2 つのグラフを見比べると、周波数が高いところは重なっていて、低いところで差が出ています。周波数が低いところでは C2 の値が小さい方が増幅率がより早く下がっています。R2、C2 がハイパスフィルタを構成しているのです。
後段の増幅回路
ここまで来れば U2B の回路も意味が分かるかと思います。というか、こちらの方が前段の回路よりもずっと分かりやすいですね。C4 で低い周波数をカットし、C5 で高い周波数をカットします。こちらもバンドパスフィルタとなっています。通過域での電圧増幅率は前段と同様に 1Meg/47k ≒ 21.3 と計算できます。
前段が変わり者である理由
変わり者といえるかは分かりませんが、uchan としては後段の増幅回路の方が素直な回路に思えました。前段の回路はちょっと変だなと思います。特に R2、C2 の接続位置がここにあるのが変じゃないですか?入力信号(焦電センサの S 端子)とオペアンプの + 端子の間に挿入されていたら普通なのに。
これは焦電センサの出力信号が非常に微弱だからだと思います。信号が微弱なので、ここにコンデンサや抵抗を繋いでしまうと、信号がさらに減衰してしまいます。+ 端子にセンサ出力を直接接続することにより、オペアンプの非常に高い入力抵抗を生かし、少しでもセンサの出力を高感度に捉えようという工夫なのだ、と理解しました。もし違う理由があるんだよ、というのをご存じの方は教えてください。
投稿者の人気記事




-
uchan
さんが
2021/10/23
に
編集
をしました。
(メッセージ: 初版)
Opening
ozwk
2021/10/25
-
uchan
さんが
2021/12/07
に
編集
をしました。
Opening
3duilab
2024/05/21
ログインしてコメントを投稿するC2はともかくR2はそこになかったら増幅回路にならないので。
30年以上前、大学の卒業研究が超低周波能動フィルタでした。
そして、久しぶりに見たエルチカ最初のページがこれでした。何か縁があるのかもしれません。
研究はPWMを使ったインピーダンスインバータ(電圧ー電流変換器)で伝達関数を書いて
1〜0.01Hzくらいでローパス、ハイパス、バンドパスフィルタを計算します。(内容は完全に忘れました)
そして定電流源をロジック制御するインピーダンスインバータで実際にやってみるです。
低周波はLC(Cはフィルムコン)の部品が大きくなりすぎるのでPWMを使いましたが
今はチップセラコンで100uも200uも1センチ以下です。
研究は医療用だったと思います。焦電センサーの医療への応用もアリかもしれません。
自分のことばかり書いてすみません。
私も非接触センサーを研究していて、とても楽しく読ませて頂きました。
uchanさん、ありがとうございます。