はじめに
アクアリストは何処にいても水槽の事が気になります。
特に旅行や出張で家を空けるときは特に心配です。今やスマートフォンを持ち歩くのは当たり前の時代ですから、スマートフォンで水槽の様子を見たり、水温や照明の点灯状態などの水槽状態を知る事が出来たり、遠隔で照明制御などができたら良いと思いませんか?
そこで、市販のネットワークカメラを組合わせて水槽の監視システムを作ってみました。ネットワークカメラで水槽の様子を見るだけではなく、照明の稼働状態とそのON/OFF、水温、ヒーターや冷却ファンの稼働状態などを確認することもできます。
また、水槽に異常が発生した場合はアラームを発生するだけではなく、あらかじめ設定された内容のメールを自動的に送信する機能もあります。
メール送信は異常時だけではなく、飼育室や水槽に設置したセンサーで検知した状態を随時送信する事が可能です。
製作
Aquarium Environment Controller(以下AEC)は秋月電子通商発売のトライステート社(北海道苫小牧)が開発した2つのキットを使用しています。
この2つのキットにはマイコンとイーサネットインターフェースが内蔵され完成されたソフトウェアが書込み済でWebブラウザから設定可能となっているのでソフトウェアの作成が必要ありません。
また、ソフトウェアのソースコードが公開されているので腕に自信がある方はカスタマイズしてみるのも良いと思います。
システム構成品
- ネットワークカメラ
- PICNIC Ver.2キット
- メーラーボードVer.2キット
- センサーユニット(温度、湿度、照度、漏水)
- AC制御・検出部(照明などの強制制御、水槽ヒーター等の稼働状態検知)
おもな機能
水槽の監視
- ネットワークカメラ
市販のネットワークカメラで水槽の状態を画像で確認できます。 - 飼育室の室温
- 飼育室の湿度
- 飼育室の照度
- ヒーターの状態
水温はサーモスタットで制御されますが、これも照明同様にヒーターに印加された電圧を検出しています。 - 冷却ファンの状態
ヒーター同様に冷却ファンに印加された電圧を検出しています。 - 水漏れ検知
水槽下部に設置したセンサーが水漏れを検知するとアラーム音と共にランプが点灯し、同時にメールで水漏れを通知します。
水槽の制御
- 照明の点灯制御
- 餌やり
餌やりに限らず、電源をON/OFFで動作する機器を制御できます。
メール通知
- 高温異常の通知
28℃以上になった時にメール通知します。(任意設定可能) - 低温異常の通知
22℃以下になった時にメール通知します。(任意設定可能) - ヒーターがONになった事を通知
- 冷却ファンがONになった事を通知
- 水漏れの通知
水槽の水漏れを検知するとメール通知します。 - 餌やり通知
AECは8チャンネルのメール送信(送信先や通知文を個別に設定)があらかじめプリセットできます。各チャンネルは本体のプッシュスイッチを押すだけでメール送信出来ます。
出張中に家族に餌やりを頼んだ場合、いつ餌をやってくれたか気になります。そこで餌やりをした人はAECのボタンを押すだけで餌やり終了を通知できます。
子供に餌やりを頼んだ場合、AECのボタンを押したくて忘れずに餌やりしてくれます
- 足し水通知
餌やり同様に足し水した時にAECのボタンを押して、足し水終了を通知できます。
足し水は水をこぼす危険性があるため子供には依頼せず妻に依頼します
- ホームセキュリティ機能
AECの外部端子により、電気機器の状態を通知できます。
例えば水槽状態だけではなくドアスイッチに接続すれば不法侵入を通知する事も可能です。
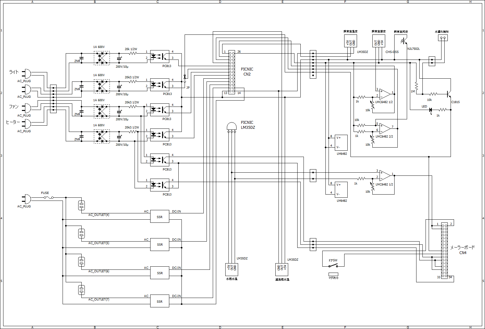
回路図
部品表
スマートフォン画面
おわりに
AECにより、どこにいても居ながらに水槽の状態を知ることが出来ます。
いつでもどこでも水槽の状態を把握できると言うのはアクアリストの夢だったと思います。それを実現するためにこのシステムを製作しました。
これで長期出張でも安心です!!
投稿者の人気記事





-
je8vgn
さんが
2021/02/23
に
編集
をしました。
(メッセージ: 初版)
-
je8vgn
さんが
2021/02/27
に
編集
をしました。
-
je8vgn
さんが
2021/02/27
に
編集
をしました。
-
je8vgn
さんが
2021/12/12
に
編集
をしました。
ログインしてコメントを投稿する