TentoBugのアイコン画像
TentoBug 2024年12月22日作成 (2024年12月23日更新)
セットアップや使用方法 セットアップや使用方法 Lチカ Lチカ 閲覧数 871
TentoBug 2024年12月22日作成 (2024年12月23日更新) セットアップや使用方法 セットアップや使用方法 Lチカ Lチカ 閲覧数 871

クロックの動作確認をしてみました。

はじめに
 クロックの動作確認をしながら、マイコンとパソコンを通信させてLチカして遊ぶことをしました。その記録です。

部品リスト

部品
MPLAB X IDE
PICKIT 5
抵抗
コンデンサ
12F1572

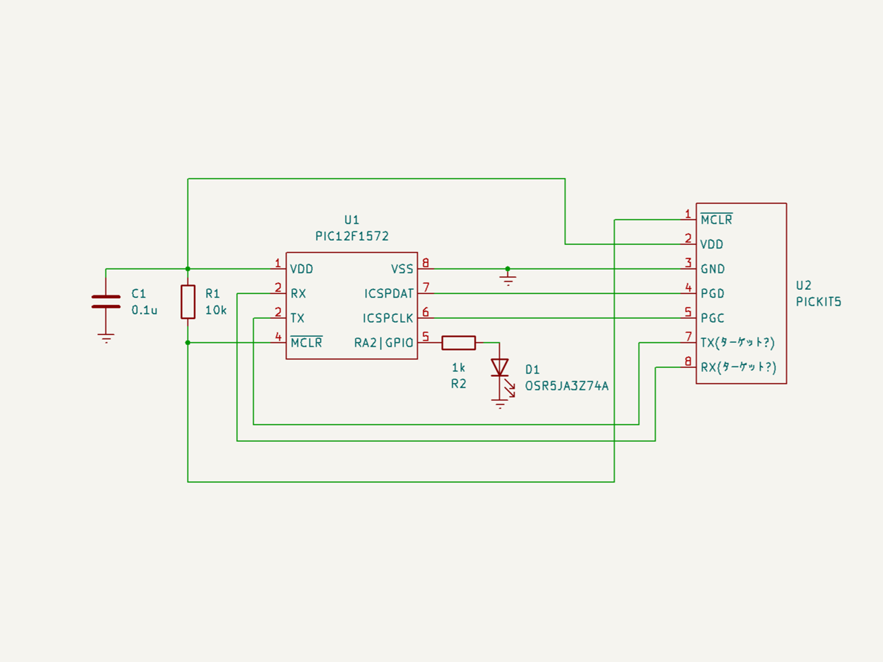
回路図
キャプションを入力できます

実験の流れ

  1. MCCでClock ControlのINTOSCにして、f MHzから色々設定します。
  2. UARTを追加しボーレート xとかにします。プログラムを入力します。
  3. Window -> Debugging -> Data Visualizarでグラフをみてみます。
  4. 1~3のxやfを繰り返します。

プログラム

int main(void) { SYSTEM_Initialize(); uint8_t iii=0x30; while(1) { if(EUSART_Read()==0x31){ if(EUSART_IsTxReady()==false){ __delay_ms(10); }else{ UART1_Write ((uint8_t)iii); NOP(); if(iii==0x39){ iii=0x30; }else{ iii++; } } IO_RA2_PORT=true; }else{ NOP(); IO_RA2_PORT=false; } } }

結果

  • クロックが500kHz、16MHzでUARTのボーレートが9600にして、Data Visualizarのグラフが反応しました。
  • TXのターゲットというのが・・・。この配線は〇なのだろうか。英語力がないので・・・。
  • 自動生成すると色々なファイルができるので、ここにどう表現するかが、今後の宿題になりそうです。

参考
https://akizukidenshi.com/goodsaffix/MPLAB-PICkit-5-In-Circuit-Debugger-Users-Guide.pdf
https://www.microchip.com/
https://www.microchip.co.jp/
https://elchika.com/article/0bf8be72-9c86-4d6d-8fe3-2c66f86220dc/
https://elchika.com/article/16739d11-8c3d-48db-acd6-cf37e641b334/

TentoBugのアイコン画像
テントウ虫も好きなのですが、違います。アマチュアとしてプログラムを書くので、バグや虫が10個以上はあります。誤記脱字も多いところからつけた名前です。回路やプログラムも怪しいのを掲載していて、動作を保証できませんがヨロシクお願いします。
  • TentoBug さんが 2024/12/22 に 編集 をしました。 (メッセージ: 初版)
  • Closed
    mipsparcのアイコン画像 mipsparc 2024/12/23

    バイバスコンデンサ(パスコン)をPICの電源ラインのすぐ近くに配置していますか?
    PICはパスコンが適切にないと正常動作しないことがあります。

    3 件の返信が折りたたまれています
  • TentoBug さんが 2024/12/23 に 編集 をしました。 (メッセージ: 16〇かな)
ログインしてコメントを投稿する