はじめに
SPRESENSEに、どのような機能があるかを確認することを年末年始とコンテストの目標にしました。さわっているうちにGPIOやI2Cやパソコンのシリアルポートと通信ができることが分かりました。さらにGNSSを利用して位置情報の機能があることを知りました。なにか実験してみようと思って、教科書を眺めていますと
等速円運動の大きさ
加速度の大きさ
向心力
が目に入り、
という具合に袋にSPRESENSEを入れて回すか、グルグル走るかしたら、なんか見えるのかなと思い図工しだしました。
今のところI2Cを用いた表示とパソコンとの通信はできましたが、室内で速度vとωの確認で行き詰った感じです。その記録です。
部品
| 部品 | 備考(敬称略) | |
|---|---|---|
| U1、U3 | SPRESENSE | |
| U2 | MM-TXS01 | サンハヤト |
| U4 | AE-AQM0802 | 秋月電子通商 |
| D1 | LED(赤) | |
| D2 | LED(黄) | |
| U5 | RPR-220 | ローム |
| 減速機 | タミヤ | |
| 安定化電源 | ||
| USBケーブル | ジャンク品 | |
| 電池BOX |
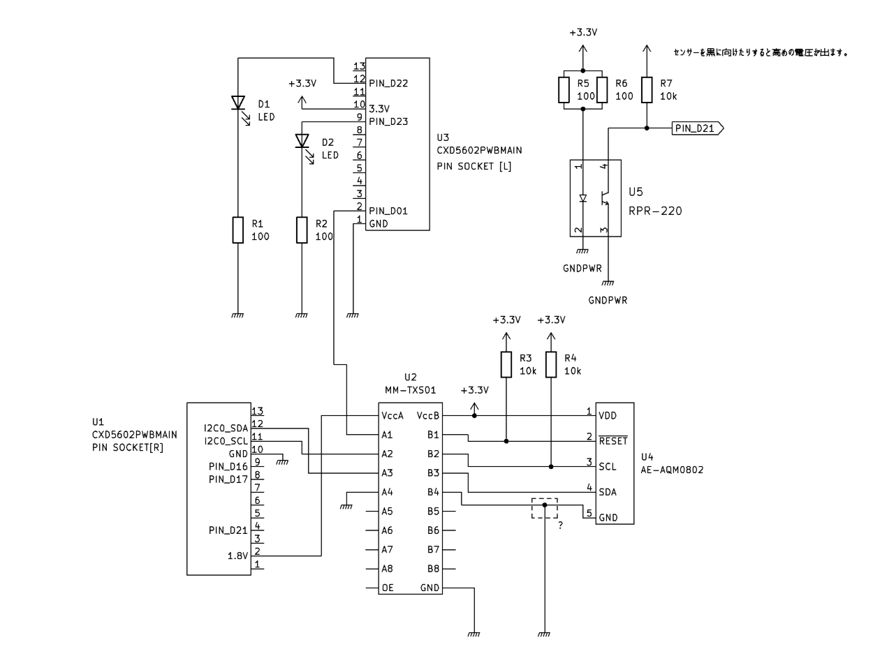
設計図
PIN_D16やPIN_D17にハイ電圧をかけることで、3種類のケースに分けます。
ソースコード
2024年 SPRESENSE™ 活用コンテストのチュートリアルにあるArduino IDEで作成しました。付属スケッチ例にあるgnssをを素にして作成しました。
実験中
#include <time.h>
#include <FFT.h>
#include <GNSS.h>
#include <Wire.h>/* I2C*/
#include <Flash.h>
#include <File.h>
#define STRING_BUFFER_SIZE 128 /**< %Buffer size */
static SpGnss Gnss; /**< SpGnss object */
int duty=0;
File FlashFile;
uint64_t btime=0;
unsigned long syuki=0;
unsigned int warikomi(void){
digitalWrite(PIN_D22, HIGH);
delayMicroseconds(duty);
digitalWrite(PIN_D22, LOW);
delayMicroseconds(500-duty);
return 500;
}
unsigned int photosensor(void){
syuki=(unsigned long)(millis()-btime);
btime=millis();
return 1;
}
void lcdClear(){
char command[]={0x38,0x01};
Wire.beginTransmission(0x3E);
Wire.write(command,2);
Wire.endTransmission();
delay(200);
}
void lcd1(char* StringBuffer){
Wire.beginTransmission(0x3E);
Wire.write(0x00);
Wire.write(0x80);
Wire.endTransmission();
delay(1);
Wire.beginTransmission(0x3E);
Wire.write(0x40);
Wire.write(StringBuffer,8);
Wire.endTransmission();
delay(1);
}
void lcd2(char* StringBuffer){
Wire.beginTransmission(0x3E);
Wire.write(0x00);
Wire.write(0x80+0x40);
Wire.endTransmission();
delay(1);
Wire.beginTransmission(0x3E);
Wire.write(0x40);
Wire.write(StringBuffer,8);
Wire.endTransmission();
delay(1);
}
void setup() {
char StringBuffer[STRING_BUFFER_SIZE];
/* ポートの設定 */
pinMode(PIN_D02, OUTPUT);
pinMode(PIN_D22, OUTPUT);
pinMode(PIN_D23, OUTPUT);
pinMode(PIN_D21, INPUT_PULLDOWN);
pinMode(PIN_D16, INPUT_PULLDOWN);
pinMode(PIN_D17, INPUT_PULLDOWN);
/* シリアル通信設定 */
Serial.begin(115200);
sleep(3);
attachInterrupt(PIN_D21, photosensor, RISING);
attachTimerInterrupt(warikomi,500);//us
duty=0;
syuki=0;
/*LCDモジュール初期化*/
int i=0;
char command[]={0x38,0x39,0x14,0x70,0x56,0x6C,0x38,0x0C,0x01};
digitalWrite(PIN_D02, LOW);
delay(200);
digitalWrite(PIN_D02, HIGH);
Wire.begin();
delay(200);
Wire.beginTransmission(0x3E);
Wire.write(command,9);
Wire.endTransmission();
delay(200);
snprintf(StringBuffer, STRING_BUFFER_SIZE, "setup ");
lcd1(StringBuffer);
/* Set serial baudrate. */
Serial.begin(115200);
/* Set Debug mode to Info */
Gnss.setDebugMode(PrintInfo);
int result;
/* Activate GNSS device */
result = Gnss.begin();
Gnss.select(GPS);
Gnss.select(QZ_L1S);
Gnss.select(QZ_L1CA);
Gnss.setInterval(SpInterval_10Hz);
/* Start positioning */
result = Gnss.start(COLD_START);
}
static void print_0(SpNavData *pNavData)
{
char StringBuffer[STRING_BUFFER_SIZE];
int e=0;
struct tm now;
/* 日本時間の設定 日付?*/
now.tm_year =pNavData->time.year;
now.tm_mon =pNavData->time.month;
now.tm_mday =pNavData->time.day;
now.tm_hour =pNavData->time.hour+9;
now.tm_min =pNavData->time.minute;
now.tm_sec =pNavData->time.sec;
//mktime(&now);
snprintf(StringBuffer, STRING_BUFFER_SIZE, "%02d:%02d:%02d,%f,%3.3f,%d",
now.tm_hour,//
pNavData->time.minute,
pNavData->time.sec,
pNavData->direction,
pNavData->velocity, //速さ
duty
);
Serial.print(StringBuffer);
Serial.println("");
/* LCD2行目 */
snprintf(StringBuffer, STRING_BUFFER_SIZE, "%2d %5ld",
pNavData->numSatellites,
syuki);
lcd2(StringBuffer);
/* LCD1行目 */
snprintf(StringBuffer, STRING_BUFFER_SIZE, "%02d:%02d:%02d",
now.tm_hour,//
pNavData->time.minute,
pNavData->time.sec);
lcd1(StringBuffer);
}
static void print_1(SpNavData *pNavData)
{
char StringBuffer[STRING_BUFFER_SIZE];
int e=0;
struct tm now;
/* 日本時間の設定 日付?*/
now.tm_year =pNavData->time.year;
now.tm_mon =pNavData->time.month;
now.tm_mday =pNavData->time.day;
now.tm_hour =pNavData->time.hour+9;
now.tm_min =pNavData->time.minute;
now.tm_sec =pNavData->time.sec;
snprintf(StringBuffer, STRING_BUFFER_SIZE, "%02d %02d %2d",
pNavData->time.minute,
pNavData->time.sec,
pNavData->numSatellites
);
/* LCD1行目 */
lcd1(StringBuffer);
if (pNavData->posDataExist == 1){
duty=250;
snprintf(StringBuffer, STRING_BUFFER_SIZE, "%02d:%02d:%02d.%06ld,%6f,%6f,%3.3f,%3.3f,%3.3f,%d,%5ld",
now.tm_hour,//
pNavData->time.minute,
pNavData->time.sec,
pNavData->time.usec,
pNavData->latitude,
pNavData->longitude,
pNavData->direction,//角度
pNavData->velocity, //速さ
pNavData->altitude,
pNavData->numSatellites,//衛星
syuki
);
Serial.print(StringBuffer);
Serial.println("");
//Flash.begin();
File f=Flash.open("shimako/data.csv",FILE_WRITE);
f.println(StringBuffer);
f.close();
/* LCD2行目 */
snprintf(StringBuffer, STRING_BUFFER_SIZE, "%2d %5ld",
pNavData->numSatellites,
syuki);
lcd2(StringBuffer);
}else{
duty=0;
snprintf(StringBuffer, STRING_BUFFER_SIZE, "wait....");
lcd2(StringBuffer);
}
}
/* ファイルの読み込んで送信 */
void r() {
lcdClear();
lcd1("r ");
FlashFile = Flash.open("shimako/data.csv");
if (FlashFile) {
Serial.println("data.csv");
while (FlashFile.available()) {
Serial.write(FlashFile.read());
}
Serial.print("\r\n"); //受け側による。タイムアウト・・・。
FlashFile.close();
} else {
/* ファイルがない時 */
Serial.println("error");
}
}
/* ? */
void d(){
lcdClear();
lcd1("d ");
Serial.println("filepath");
String filepath;
Flash.exists(filepath);
Serial.println(filepath);
}
/* 初期化 */
void f(){
lcdClear();
lcd1("f ");
Serial.println("format");
Flash.format();
Flash.mkdir("shimako/");
Serial.println("good");
}
int ad=0;
int hugo=1;
SpNavData NavData;
void loop()
{
int sw=digitalRead(PIN_D16)+2*digitalRead(PIN_D17);
//メニュー
switch (sw){
case 0:
Gnss.getNavData(&NavData);
print_0(&NavData);
break;
case 1:
if(Gnss.isUpdate()==1){
Gnss.getNavData(&NavData);
print_1(&NavData);
}
break;
case 2:
unsigned int SelialCom;
//lcdClear();
lcd1("r f d ");
lcd2(" ");
SelialCom=Serial.read();
switch(SelialCom){
case 'r':
r();
break;
case 'f':
f();
break;
case 'd':
d();
break;
}
break;
}
}
実験
-
3Dプリンタで固定具を印刷して、減速機などを固定します。減速機の六角棒は40mmに切断しました。反射センサーの目印として100mm x 20mmの紙片を置きます。
-
横棒の上にSPRESENSEなどを中心から15cm位の場所に固定します。
だいぶ傾いています。印刷時に厚みとか調整したほうが良さそう。
-
PIN_D16にハイ電圧、PIN_D17を浮かすはセーフ?(プルダウンの設定をしていたら?)
-
表示が変わったら減速機に任意に電圧をかけます。始動時は少し高めの電圧かけて、今回は0.25Vまで下げてみました。
データの整理
考察
- グラフや表を整理していくと。
- うーん。0m/sを消してみると。
- うーん。近いような。電圧変えてどうなるだろう。
Gnss.setInterval(SpInterval_10Hz);を変えるとどうなるかな。 - 実験ではR7に3.3Vかけました。高さによったり黒い紙だと高い電圧がでるので検討が必要です。
参考
https://elchika.com/promotion/spresense2024/library/#nav
https://developer.sony.com/spresense/development-guides/arduino_developer_guide_ja.html#signalprocessing%E3%83%A9%E3%82%A4%E3%83%96%E3%83%A9%E3%83%AA
投稿者の人気記事

-
TentoBug
さんが
2024/12/28
に
編集
をしました。
(メッセージ: 初版)
-
TentoBug
さんが
2024/12/28
に
編集
をしました。
(メッセージ: 関数ポインタ)
-
TentoBug
さんが
2025/01/02
に
編集
をしました。
(メッセージ: I2Cを利用して表示)
-
TentoBug
さんが
2025/01/03
に
編集
をしました。
(メッセージ: 誤記)
-
TentoBug
さんが
2025/01/04
に
編集
をしました。
(メッセージ: 方位?)
-
TentoBug
さんが
2025/01/05
に
編集
をしました。
-
TentoBug
さんが
2025/01/06
に
編集
をしました。
(メッセージ: プルアップ)
-
TentoBug
さんが
2025/01/07
に
編集
をしました。
(メッセージ: インターバルのテスト)
-
TentoBug
さんが
2025/01/11
に
編集
をしました。
(メッセージ: 加筆)
-
TentoBug
さんが
2025/01/12
に
編集
をしました。
(メッセージ: モータで回転)
-
TentoBug
さんが
2025/01/12
に
編集
をしました。
(メッセージ: うーん)
-
TentoBug
さんが
2025/01/13
に
編集
をしました。
(メッセージ: 追記)
-
TentoBug
さんが
2025/01/18
に
編集
をしました。
(メッセージ: 散歩)
-
TentoBug
さんが
2025/01/18
に
編集
をしました。
(メッセージ: t=3?)
-
TentoBug
さんが
2025/01/26
に
編集
をしました。
(メッセージ: 割込み)
-
TentoBug
さんが
2025/01/27
に
編集
をしました。
(メッセージ: 注意内容)
ログインしてコメントを投稿する