TentoBugのアイコン画像
TentoBug 2026年02月21日作成 (2026年02月23日更新)
セットアップや使用方法 セットアップや使用方法 閲覧数 298
TentoBug 2026年02月21日作成 (2026年02月23日更新) セットアップや使用方法 セットアップや使用方法 閲覧数 298

三端子レギュレータの実験

1 はじめに
目標は、手持ちの三端子レギュレータで、±5.0Vを作りたいです。

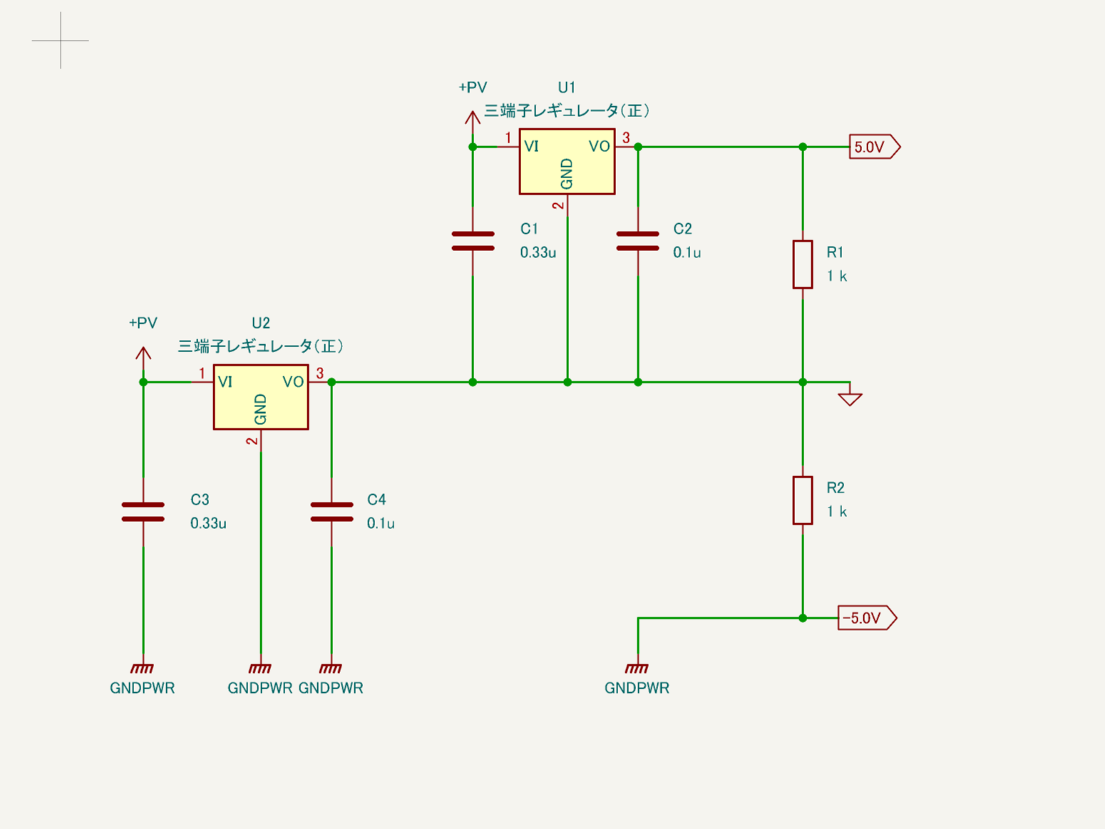
2-1 とりあえず実験
COM、仮想アース、アース、接地、アナログアース、デジタルアースの使い分けや記号の違いが分からないのですが、作成した回路です。
+9V回路図

2-2 とりあえず実験の結果
回路図をもとにして、ブレッドボードに部品をのせて配線して、電源ONしました。
たぶんCOMと+5.0V、COMと-5.0Vの電圧を計測しました。
予想と違い失敗しました。

予想 結果
+5.0 +1.86
-5.0 -5.04

3-1 入力する電源電圧に関する実験
+PV回路図

3-2 入力する電源電圧に関する実験
±5Vでました。負荷を小さくしたり大きくしたり、オペアンプでは、どのような結果になるのだろう。働いて部品代を稼がなくては・・・。

+PV 5.0V -5.0V
9.0V 1.93 -4.98
10.0V 3.70 -4.98
15.0V 5.02 -4.99
1
TentoBugのアイコン画像
テントウ虫も好きなのですが、違います。アマチュアとしてプログラムを書くので、バグや虫が10個以上はあります。誤記脱字も多いところからつけた名前です。回路やプログラムも怪しいのを掲載していて、動作を保証できませんがヨロシクお願いします。
  • TentoBug さんが 2026/02/21 に 編集 をしました。 (メッセージ: 初版)
  • Opening
    JOのアイコン画像 JO 2026/02/21

    R25とR26の抵抗値の記載が有りません
    本回路を動作させる条件
    R26には、R25に流れる電流とU12の消費電流の両方が流れます、従ってR26はR25より低抵抗で有る必要が有ります
    仮にR25=R26ならばU12の消費電流の行き場が無く成ります、U11は出力しますが、電流を引き込めないからです。
    従ってR25=R26の場合、U12が動作出来ず、+5Vの出力電圧が低いと思われます

    0 件の返信が折りたたまれています
  • Opening
    TentoBugのアイコン画像 TentoBug 2026/02/21

    R25=R26=1kΩで実験しました。手持ちの低抵抗がないので、実験は、しばらくお預けになりそうです。コメントありがとうございました。

    0 件の返信が折りたたまれています
  • Opening
    JOのアイコン画像 JO 2026/02/21

    この回路は「負荷」にも制限があります、前記の様にR25に流れる電流とU12の消費電流と、更に+5V~仮想GND間の負荷電流の「全て」をR26で消費しなければ成りません

    TentoBugのアイコン画像 TentoBug 2026/02/22

    そうなんですね。実験ではボリューム抵抗とかを使って、やってみようと思っています。ただ、ゴールはオペアンプの電源を作ることなのですが、入力によって、どうなるのか興味津々です。

    1 件の返信が折りたたまれています
  • Opening
    JOのアイコン画像 JO 2026/02/23

    重要な事項を見逃していました、+9Vが同一の電源であるなら、+9Vから(+5V+5V=10V)は出力出来ません
    U11とU12の入出力間電圧にある程度の電圧が必要です、低電圧ドロップタイプでも1V以上は必要です
    なので入力+9Vでは不足で+15V以上必要です、尚最大入力電圧は35V程度です

    0 件の返信が折りたたまれています
  • TentoBug さんが 2026/02/23 に 編集 をしました。
  • Opening
    TentoBugのアイコン画像 TentoBug 2026/02/23

    試してみました。+5Vでました。オペアンプやマイコンつないでみます。

    0 件の返信が折りたたまれています
ログインしてコメントを投稿する