初めに
最近は3密を避けるため、外出の機会が減りました。そのためオンラインでの会議や講義が増えたかと思いますが、皆さんはどのように受けていますか?自分はヘッドフォンを付けて聴くのですが、これが長時間ですと頭が痛くなってくるんですよね。そのため適宜イヤフォンに変えて聴くのですが、今度は耳が痛くなってきます。かと言ってスピーカーを使うと、マイクに音が反響するなどのトラブルがあります。
そんなときネットで面白いものを見つけました。それがパラメトリックスピーカーです。パラメトリックスピーカーは指向性を持ったスピーカーであるため、これを利用すれば上記の問題を解決できると思いました。
(引用:https://akizukidenshi.com/catalog/g/gK-02617/ )
しかしこのパラメトリックスピーカーが高く、秋月電子などでキットのものが販売されているのですが1万円程します。そこでパラメトリックスピーカーを安く作れないか検討しました。
材料
パラメトリックスピーカーを作る上で最もお金のかかるものは超音波スピーカーです。上記のキットで使用されている超音波スピーカーは1個150円し、50個で7500円もします。そこで他の超音波スピーカーを探していたらamazonで良いものを見つけました。
Arduino等のマイコンで利用される超音波距離センサーの、送受信部のスピーカーのみが販売されている商品です。これがなんと送受信スピーカー10セットで1000円で販売されています。したがって20個の超音波スピーカーを1000円で手に入れることが出来ます。
あくまで送受信用の超音波スピーカーがセットで売られているため、半分は受信専用の物となります。ですが商品の写真を眺めると、レシーバとトランスミッタどちらも全く同じように見えます。そこでレシーバからも音が出せるのではと思い実際に試したところ、トランスミッターと同じように使うことが出来ました。
仕組み
パラメトリックスピーカーは複数個の超音波スピーカーからできています。超音波スピーカーは通常の可聴音スピーカーに比べて指向性が強く、平面上に複数並べることでより音の指向性を増すことが出来ます。しかし超音波は人の耳で聴くことは出来ません。そこでパラメトリックスピーカーは主に振幅変調、もしくは周波数変調を用いて人の耳に聞こえるように音を出します。今回私が試作したパラメトリックスピーカーは周波数変調方式です。
詳しい説明はネットで調べればたくさん出てくるので、ここでは省きます。
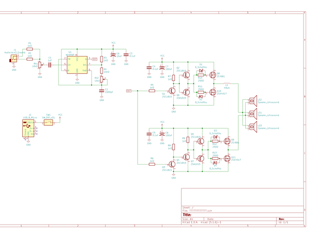
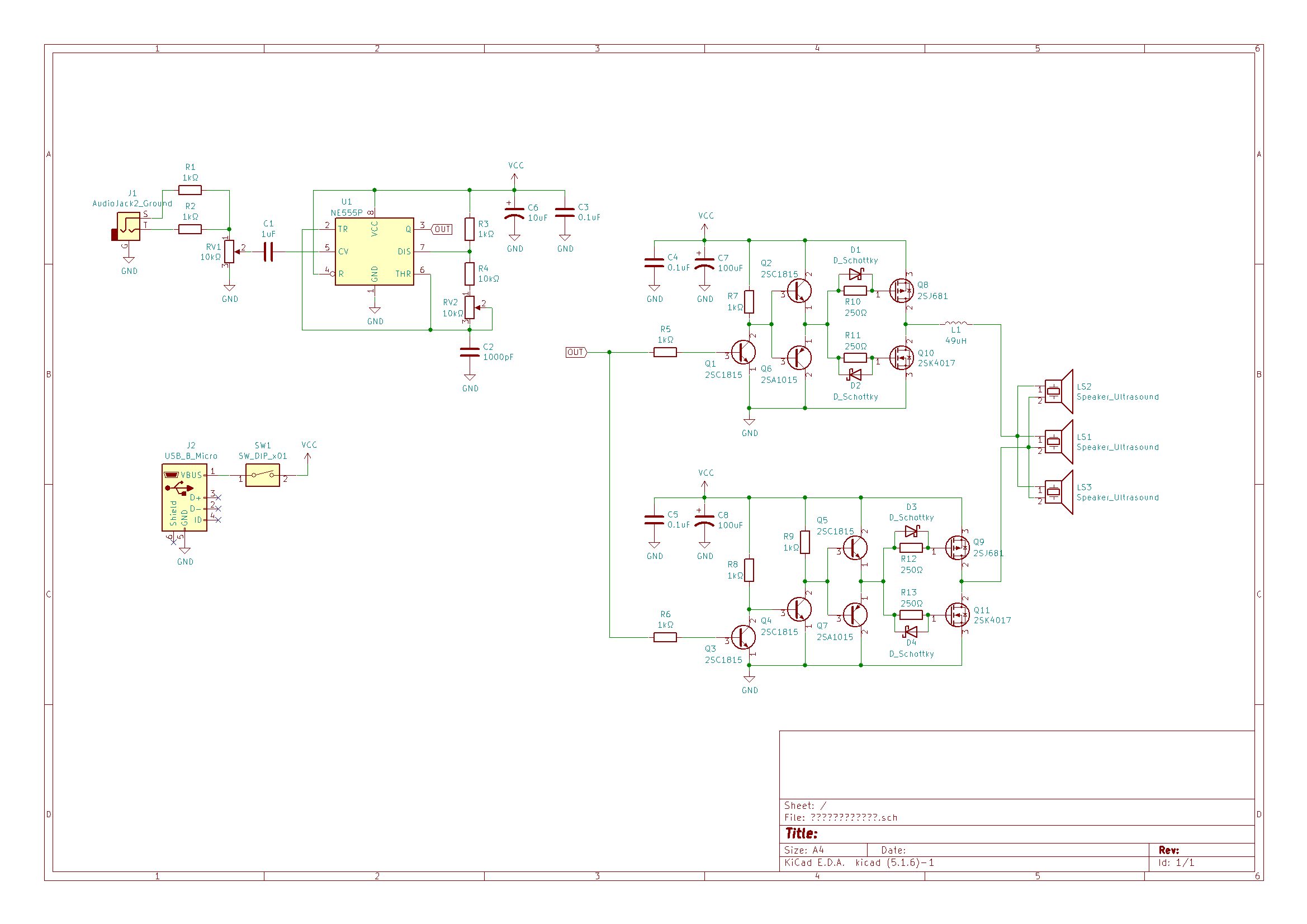
回路
タイマーIC555を使って、周波数変調(正確にはパルス位置変調)回路を作りました。使用した超音波スピーカーの中心周波数は40kHzなので、可変抵抗を使って発信周波数を40kHzに調整します。
回路図右側はドライブ回路です。pmosとnmosでフルブリッジ回路を構成しています。USBから電力を供給するので、駆動電圧は5 [V]です。
完成品
完成した基盤です。JLCPCBにて発注しました。オーディオジャックは左右逆に誤配線してしまったため、基盤の裏側にはんだ付けしてあります。
実際に動かした動画は以下のリンクで見れます。
https://twitter.com/pinus0079/status/1364473422634307586
正直音質はそこまで良くないです。もしかしたら周波数変調ではなく、振幅変調の方が音質を改善できるかもしれません。
最後に
今回は超音波スピーカーを40個使ったので、スピーカー代で2000円。基板発注で約3000円。合計約5000円程度で制作できました。パラメトリックスピーカーを安く作りたいということで始めましたが、まあまあ安くできたかと思います。
また機会があれば他の変調方式の回路を制作し、音質の改善をしていきたいと思います。
投稿者の人気記事



-
Pinus0079
さんが
2021/02/27
に
編集
をしました。
(メッセージ: 初版)
-
Pinus0079
さんが
2021/02/27
に
編集
をしました。
-
Pinus0079
さんが
2021/02/27
に
編集
をしました。
ログインしてコメントを投稿する