こんにちは、ゆうかりです。
最近、作業場のHA化、というか。
「おうちの制御」的なのを、どこまでアレできるか、色々やらかしています。
今回のターゲットは、「玄関の鍵」。
巷では「スマートロック」とか流行っているようですが、まあやらかすとしたら、どうしよう、的な?。
留意事項
・電気錠の配線には、AC100V直付けを含む為、「電気工事士」の資格が必要な可能性があります
・家屋の既設設備に対する操作です、賃貸やマンション物件など、自己責任で弄れない場合は、触らないことをお勧めします
スマートロック化
やりたいことは単純で。
「ローカルネットのREST的なもので鍵の状態把握と制御」。
企業に依存するクラウドシステムには、まあ鍵とか預けたくないし。
作戦を練ろう
いや、そもそも。
作業場の玄関は、リクシルのシステムキー、なので。
キーレスな車みたいに、「近づいたら開錠」、で、オフィスの鍵みたいに、「開閉したら施錠」だったりします。
・・・これなら、コントローラーをちょこちょこ弄れば、色々遊べそうじゃない?。
ブランドこそついていないですが、元NAIS、現パナソニックのこのヘンと近しいみたいです。
ただし、、、
パナソニックのほうの裏面には、「解鍵」「施錠」という分かりやすい端子があるのに。
リクシルのほうは、配線で直接接続できるのは、「操作釦」と「シークレットスイッチ」しかありません。
んじゃHA端子を使おうか!、と検討したのですけれども。
HA端子とは、上記配線からも分かるように、
・機器の状態を1事象取得
・機器の状態を1事象操作
できる規格です。
2.5mmピッチ、4ピンのJST XHコネクタを使って接続する感じで。
4ピンのJST XHは、ラジコン用のLiPo電池のバランス端子に使われてるので、ちょっと頑張れば、ステキなコネクタ付ケーブルをゲットできるっぽいです。
で、実は、「電気錠の状態」は、2事象あって、それは「操作釦」を見ると分かりやすかったりします。
「開扉」が、HA端子だと表現できないっぽいのです。
なーんかちょっと残念な感じです。
*いや、HA端子活用でズルしようとして、ドアホンだのAiseg2だの検討しまくってたので。
*HA端子は結局、ドアホンに繋いでます、走査釦用の配線使っちゃったので。
というわけで。
このパナの操作釦を何とかすればステキじゃね?
ということにしました。
パナの操作釦 EK3850W をハック
・・・ぐぐってみると、既にハックしてくれている方がいらっしゃいます。
https://sasukedog.hatenablog.jp/entry/2022/11/03/200000
この方の知見を参考にしつつ、こちらの手持ちのEK3850Wも使って、解析していきましょう。
まず、先駆者の方のハック結果から・・・。
・接続は無極性の2ピン、ダイオードでブリッジを構成し、+/-分離している
・表示側の電圧は2種類、約9Vと約15V?、ツェナーダイオードによる分圧
・「解鍵」側は、15V時消灯するよう、トランジスタ2個による制御をしている?
・「施解錠」ボタンは、抵抗経由で配線をショートさせている
これを制御するにあたり、考慮が必要な点は・・・
・表示側の電圧は2種で、「同時に点灯しない」、つまり高速点滅させているっぽい
・高速点滅をマイコンのデジタル入力で拾うのは、工夫が必要
なところかな、と。
電気錠と操作釦の解析
さて、電気錠で実際どんな信号をアレしてるのか。
観測してみました。
うん、、、写真撮ってみたけど、、、絵面が悪すぎる、、、ワルいことしてるようにしか見えん・・・。
適当なダイオードでブリッジ作って、観察してみました。
まず、待機状態。
5Vの電荷が掛かっているようです。
そして、「開扉」「解鍵」出力時。
15ms間隔で、9Vと15Vを交互に出力。
操作釦のLEDは、互いに30Hzで点滅してる、ってことですね。
NTSCのタイミングに近似してますし、確かにコレだと「点灯」に見えるかと。
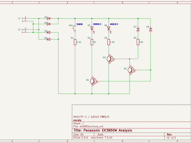
さて、悪だくみを加速させるために、操作釦の回路図を引いていきましょうか。
多分こんな感じになってるんじゃないかなーと。
で、回路の意図するところは・・・。
・D7は6V弱のツェナーダイオード
・6V弱以上の電圧が掛かると、Q2がONになり、D6が点灯する
・Q3によるOFF制御のため、電流制限抵抗R4が付いている
・D8は10V弱のツェナーダイオード
・10V弱以上の電圧が掛かると、Q1がONになり、D5が点灯する
・同時にQ3もONになり、Q2へのON信号を遮断する
・結果、Q2はOFFになり、D6は消灯する
・R2とR3は、LED D5とD6への電流制限抵抗
・D5は15V、D6は9Vだとして、双方5mA流れる
てな感じかなと。
パルス→直流
さて、ここから、ArduinoへのI/Fを作っていくわけですが。
「LED」を「フォトカプラ」に変えてやれば、電源系の分割を維持しつつ、悪だくみできそうな気がします。
パルスから直流への変換をしたいので、その回路を検討。
ん-、コンデンサの充電を使ってみますか。
でもよくわからないので、適当な定数をSpiceにブチ込んでみます。
定数弄るところは、左の回路の場合、プルアップである「R2」、電荷制御の「C1」、そしてプルダウンの「R3」です。
フォトカプラU1がONしたときにコンデンサの電荷を抜き、元がパルス駆動なので、OFF→ONの間までにコンデンサ充電で電荷が吸われればOKな感じ。
あとはまあ、プルアップR2を、それなりに大きい値にして、余計な電流使いたくないよね、的な。
いいかんじに、パルスから直流への変換が実装できました、ステキ!。
回路図の作成
今回は、「元となる操作釦の回路図」が既に存在しているので、そいつにパッチ当てる感じで。
ネットにラベル付けて飛ばして、ブロックごとに回路図分離、みたいなね。
まあ、手抜きですよ。
今回使用するマイコンボードは、Seeed Studio XIAO ESP32C3。
最初、M5Stamp使おうとしてたんですが、秋葉のマルツに在庫が無くて、妥協。
まあ、マイコンボードのシンボルとかわざわざ導入せず、7Pピンヘッダでごまかしてます。
配置の検討
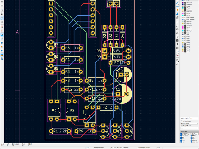
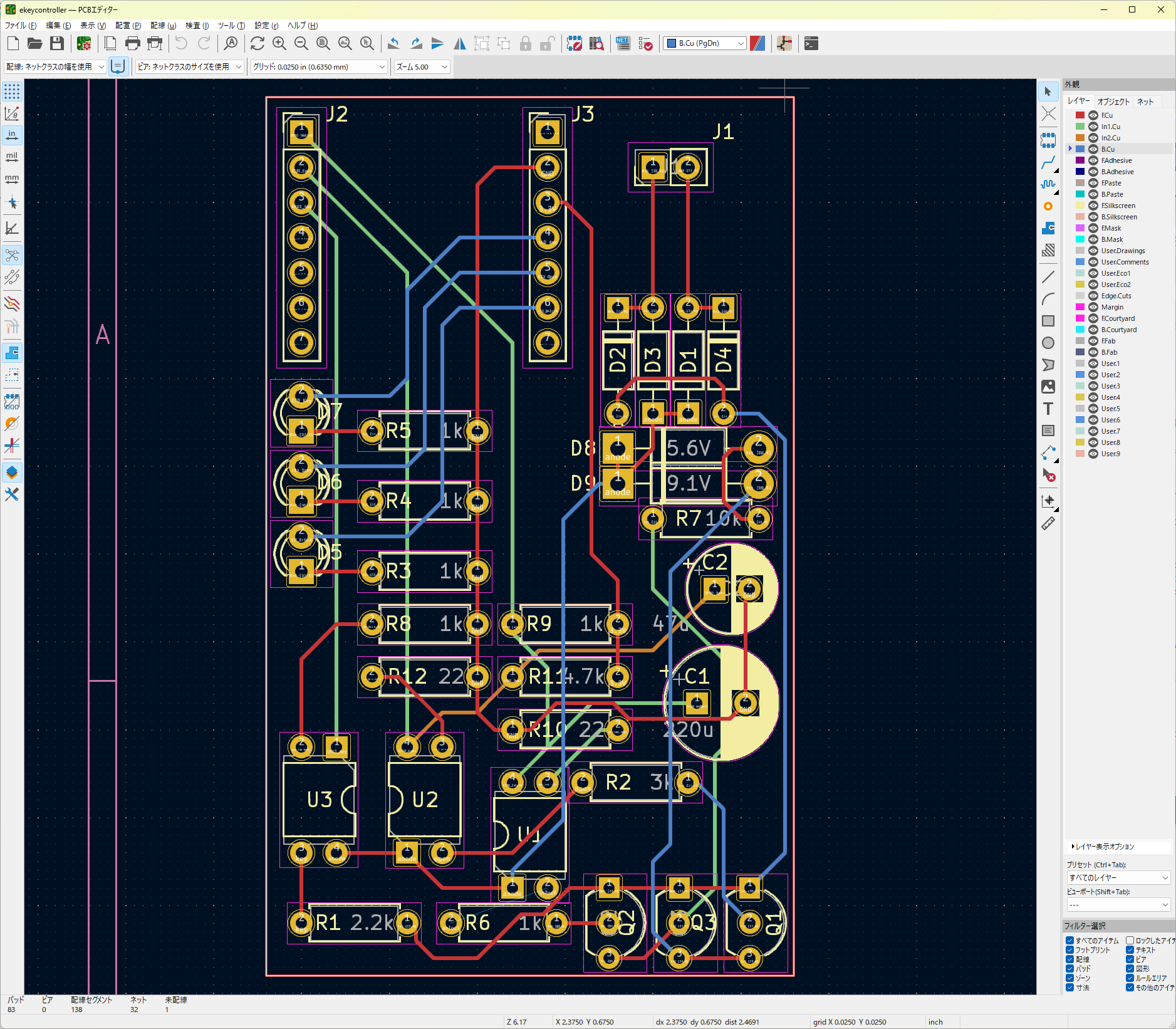
今回はユニバーサル基板を使って手組み予定ではありますが。
それなりに部品が多い為、無計画に適当に組むと、でっかい基板が必要になっちゃいます。
秋月のC基板くらいに納めたいので。
Kicadをインチモードにして、配置検討しました。
手配線なので、配線の交差とかはまああまり気にせず。
4層モードで配線書いていたり。
あと、外形を含めたシンボルが、インチベースではないものも多いので。
グリッドを1/4インチとかにして、微調整しています。
DRCは、コートヤードのオーバーラップ発生、くらいは手組なので許容できます。
未配線とかチェックすればよろし!。
作ってみる
みんなだいすき秋葉原にいって、千石→秋月→マルツと回れば、あら不思議。
この程度であれば、サクっとパーツがそろいます。
大変ステキ。
画面とにらめっこしつつ、さくっと作成。
*ちゃんと動かなくてデバッグしたときの部品とかついてますが
いやあ、当たり前ではあるけど、ちゃんと部品が納まってくれてる!。
裏側、ジュンフロン線と、抵抗の足とか使って、適当にやらかしています。
続く
んで、これに9Vと15V掛けてみたら、、、なんかうまく動きません。
なにがまずいのかの解析は、後編で!。
*ってまだ解析できていなので、ちょっと待ってくださいね、、、。
投稿者の人気記事





-
eucaly
さんが
2024/05/19
に
編集
をしました。
(メッセージ: 初版)
-
eucaly
さんが
2024/05/19
に
編集
をしました。
-
eucaly
さんが
2024/05/19
に
編集
をしました。
-
eucaly
さんが
2024/05/19
に
編集
をしました。
-
eucaly
さんが
2024/05/19
に
編集
をしました。
ログインしてコメントを投稿する