uchanの電子工作ラボ の作品製作シリーズとして、エミッタ接地増幅回路を作りました。
作ったもの
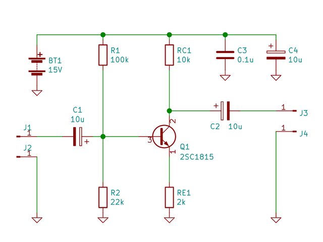
「定本 トランジスタ回路の設計」(鈴木雅臣 著、1991年)に載っている回路を実装するためのプリント基板を作り、各種部品をはんだ付けしました。
本に掲載されていた回路図を KiCad で書き直したものです。KiCad でプリント基板のパターンを作成するには、まず回路図を用意しておくと楽です。
基板切削
回路図を書いたら Pcbnew を起動し、部品配置と配線をします。配線ができたらガーバーデータを出力し、KitMill で実際の基板を作ります。ガーバーデータから KitMill 用の CNC プログラムへ変換する方法は「KiCad + FlatCAM で KitMill 用の基板切削データを作る」にまとめました。
当ラボにある KitMill CL200 を用いて、片面銅張基板を切削して作りました。このくらいの単純な回路であれば、配線図の作成から切削まで、慣れれば 1 時間かからず製作できます。海外に発注するより早く仕上がります。
動作の様子
実装した基板に 1KHz のサイン波(黄)を入力し、動作を確認しました。
出力波形(赤)は、入力波形を反転して 5 倍したものになっていることが分かります。設計通りです。
2
投稿者の人気記事





-
uchan
さんが
2021/07/14
に
編集
をしました。
(メッセージ: 初版)
Opening
3duilab
2021/07/15
ログインしてコメントを投稿する周波数を上げたり、ゲインを上げると波形が予想とずれるので
その原因を考えたりすると面白いかもです。