概要
SPRESENSEカードエッジモジュールと接続できるBletoothオーディオレシーバーを製作しました。
スマホのストリーミング音源をBluetoothで受信し、I2Sデジタルオーディオ信号としてカードエッジ端子へ出力できます。
SPRESENSEモジュールの詳細は別投稿を参照してください。

特徴
- L70xD37xH11の小型ケースに収納
- リポバッテリーを搭載可能
- ケースをスライドしてMicroUSB端子から充電可能
- カードエッジ端子のVBUSから電源供給/充電可能
- カードエッジ端子の入出力信号はSPRESENSEモジュールと合わせて配線
- I2S信号出力とアナログオーディオ信号出力は選択式
- アナログ音声出力時に前面のオーディオジャックも使用可能
- SPRESENSEモジュールと合わせてオーディオシステムをDIY可能です。
- Debug/VersionUP用にUART信号をカードエッジ端子に配線
構成
- ケースサイズの基板
FRISKケースサイズに合わせて、Bluetoothカードエッジモジュールを作成しました。 - Bluetoothモジュール
Microchip社のサイトを参考にしてP板を作成しました。 - カードエッジ端子信号
VBUSからの給電/充電ができるようにしました。
SPRESENSEのI2S入力に必要な信号を出力しました。
アナログ出力時はスピーカーを直接駆動できるようにしました。
(SPRESENSEからのスピーカー駆動時は出力を止める必要があります。)
UART信号端子を用いてDebugやファームウェアのUpdateができます。 - Lipo接続コネクタ
350mAh以下のLipoバッテリーを接続することができますのでモニター出力にヘッドホンを接続して屋外で使用可能です。
リポバッテリーの接続・充電は、Bluetoothモジュールの仕様を理解し、正しく設定して使用してください。
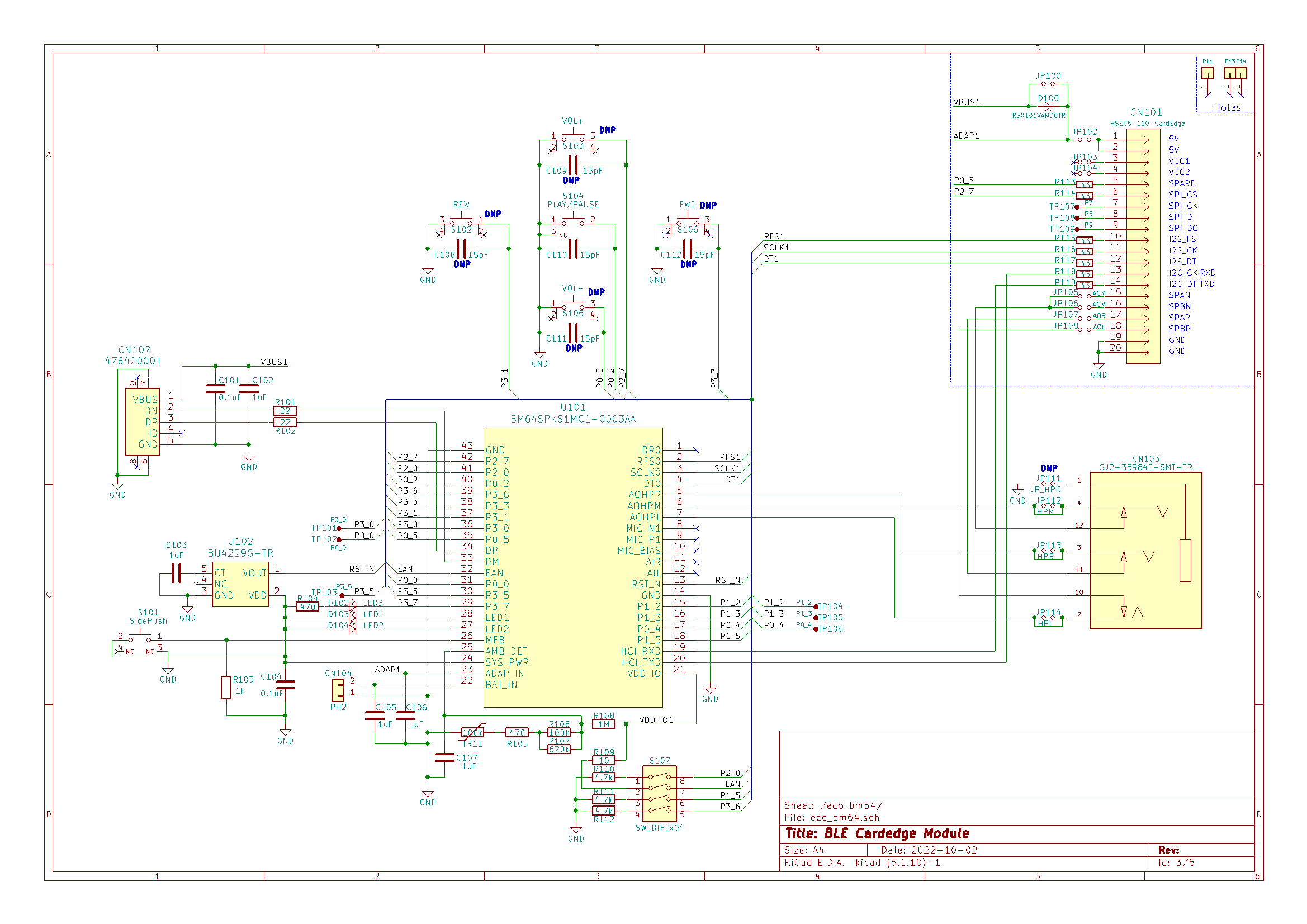
設計図
部品
主要な使用部品リストです。REFは回路図を参照してください(DNP/SW/CR類を除く)
| REF | 部品 | 備考 |
|---|---|---|
| CN101 | Cardedge基板パターン | 20pin金メッキパターン(HSEC8-110用) |
| CN102 | 476420001 | Micro USBコネクタ |
| CN103 | SJ2-35984E-SMT-TR | 3.5インチ4極ミニジャック (モニター) |
| CN104 | PH2 | Lipoバッテリー用コネクタ |
| U101 | BM64SPKS1MC1 | BLE モジュール(技適取得済) |
| U102 | BU4229G-TR | Reset IC |
| D100 | RSX101VAM30TR | ショットキーダイオード (VBUSブリッジ用) |
| TR11 | NCP15WF104F03 | サーミスタ 100k |
Bluetoothモジュールのファームウェア
こちらを参考にして最新のファームウェアに更新して使用します。
また、2S出力の設定を行います。
応用
バックプレーン基板によりモジュール間を接続することができます。
SPRESENSEモジュールを中心として、様々な拡張モジュールを作成してオリジナルのオーディオシステムを構成できます。
1
投稿者の人気記事




-
tanolabo
さんが
2022/10/03
に
編集
をしました。
(メッセージ: 初版)
ログインしてコメントを投稿する