KiCadを使用したガーバーデータ出力
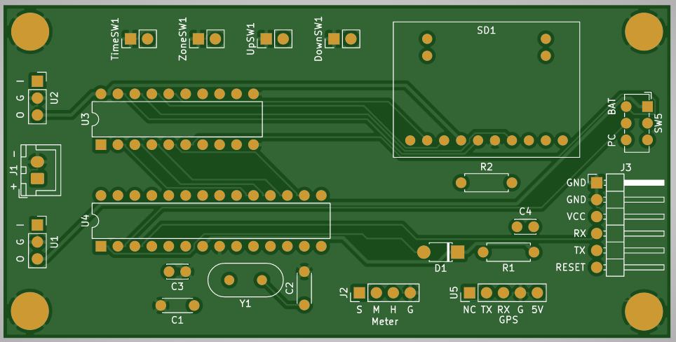
現在制作中のGPS時計の基板を、プリント基板にしてみることに。
フリーの回路設計・PCB設計ソフトのKiCadを使用し、設計しました。
PCB製造業者は「PCBgogo」を選びました。
早速アカウントを作成し、基板の種類等を設定してカートに入れました。
カートに入れたら、ガーバーデータの入稿を行います。
「ファイル」→「プロット」を選ぶと、「製造ファイル出力」画面が出ます。ここでガーバーデータの出力を行います。
出力ディレクトリを指定し、「製造ファイル出力」ボタンを押しました。
他の設定はデフォルトのままです。
出力されたファイルは以下の通り。(zipは自分で作成したものです)
出力されたファイルをzipに固めたものが、一番上のzipファイルです。
このzipファイルを入稿しました。
しばらくすると、メールがきました。
ドリルデータがないようです。
と丁寧な日本語で。
ドリルデータの出力
すでにお気づきの方もいらっしゃると思いますが、
「製造ファイル出力」画面には、「製造ファイル出力」ボタンの他に「ドリルファイル生成...」というボタンがあります。
どうやら、「製造ファイル出力」ボタンを押すだけでは、ドリルファイルを出力してくれないようです。
「ドリルファイル生成...」ボタンを押すと、新たに「ドリルファイルを生成」画面が表示されます。
KiCadでのドリルファイル生成方法を調べると、「PTHとNPTHを一つのファイルにマージ」にチェックしてる記事を見たので、チェックを入れました。
出力フォルダーは、「製造ファイル出力」画面から引き継がれているみたいです。
他は変えずに、「ドリルファイルを生成」ボタンを押しました。
すると、指定した出力フォルダーに「プロジェクト名.drl」という名前でファイルが生成されました。
今度はこのファイルと前項で作成したgbrファイルを含めてzipに固めて再入稿しました。
翌日に、「データチェック完了」というメールが届きました。
一安心です。
「Gerber Viewer」で確認する
PCBgogoの基板製作サービス注文ページには、「Gerber Viewer」へのリンクがあります。
Gerber Viewerを開き、入稿するzipファイルをドラッグ&ドロップすると、プリント基板のイメージ図が表示されます。
ドリル穴も表示されるので、ちゃんとデータが揃ってるか目視で確認ができます。
↑ドリルデータ無し
↑ドリルデータ有り
住所入力と支払い
支払いは、データチェック完了後でした。
マイページから支払い待ちページに移動しました。
住所の登録を行っていなかったので、ここで住所の入力を行いました。
支払いはPayPalを使用しました。
支払い完了後、自動返信メールが届きます。
自動返信メールの他に、担当の方から製造完了予定日の書かれたメールも届きました。
製造完了予定は、支払いを行った翌日でした。
枚数を最小の5枚にしたからかわかりませんが、早いです。
進捗の確認
マイページから進捗が確認できます。
支払いが完了した日の夜から製造が始まり、翌日の夜に製造完了したのが確認できました。
スクショは撮り忘れました。
発送は製造完了した翌日になりました。
到着
昨日、基板が届きました。
製造開始からちょうど一週間で届きました。
出来上がりは満足です。
日本の業者に発注したことは無いので比較はできませんが、個人の電子工作レベルでは十分すぎる出来上がりです。
さっそく、部品を実装しました。
サイコーです。
投稿者の人気記事



-
shigobu
さんが
2021/01/12
に
編集
をしました。
(メッセージ: 初版)
-
shigobu
さんが
2021/01/12
に
編集
をしました。
-
shigobu
さんが
2021/01/13
に
編集
をしました。
-
shigobu
さんが
2021/01/13
に
編集
をしました。
-
shigobu
さんが
2021/01/13
に
編集
をしました。
-
shigobu
さんが
2021/01/15
に
編集
をしました。
-
shigobu
さんが
2021/01/20
に
編集
をしました。
-
shigobu
さんが
2021/01/22
に
編集
をしました。
-
shigobu
さんが
2021/12/07
に
編集
をしました。
ログインしてコメントを投稿する