電子工作に入門するとすぐ、LED の抵抗値を計算する必要に迫られがちです。「(電源電圧 - 順方向電圧) / 電流」ってやつですね。ただ、この式には順方向電圧などという得体の知れない概念が登場することもあり、入門者にとっては壁に感じるかもしれません。
そもそも、式はばっちり理解できるという方でも、自分が持ってる LED に果たしてどれ程の電流を流せばどれ程の明るさになるのか、分かっていますか?筆者はよく分かりません。分からないので、適当に「1mA くらい流せばいいかなー」というような雑な決め方をしています。先ほどの式では、○○Ω の抵抗を使えば □□mA 流れる、ということは分かりますが、この明るさにするには何 mA 流せば良いか という肝心なことは分からないのです!
ということで、LED の電流と抵抗値をぱっと調べるための装置を作ってみました。uchanの電子工作ラボ の作品製作シリーズです。
装置の概要
LED に流れる電流を調整し、そのときの順方向電圧を計測します。計測した値を用いて、5V および 3.3V の電源で LED を光らせるのに必要な抵抗値を算出します。実際に動かしている様子が次の写真です。
赤色 LED を接続して適度な明るさに調整したところです。つまみを使って直感的に調整できます。明るさが希望のものになったら液晶ディスプレイを見ます。リアルタイムに計測された電流値と順方向電圧が表示されています。電流が増えるにしたがい、順方向電圧も少しずつ増加していきます。
液晶ディスプレイの 2 行目には算出された抵抗値が表示されています。左側の「5:」は 5V で LED を点灯させる場合に必要な抵抗値を意味します。右側の「33:」は 3.3V の場合です。
写真の場合、5V で 2.3mA 流すには 1421Ω の抵抗が必要であることを示しています。合ってるか計算してみます。
ということで完璧です。実際には 1421Ω などという中途半端な抵抗器は入手できませんから、近い値で入手しやすい抵抗値を選ぶことになります。
他の色も試す
つまみの位置を動かさない限り、同じ電流値に制御されるようになっています。LED をたくさんテストする場合に、電流値が固定されるので便利かもしれません。
ちなみに、発光しない普通のダイオードの順方向電圧も計測できます。
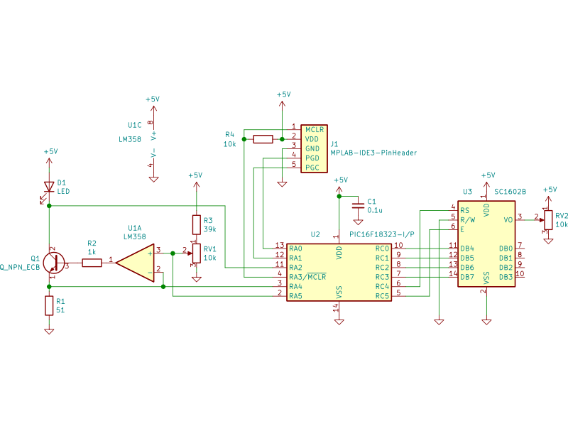
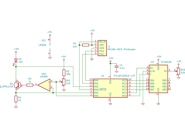
回路とプログラム
参考までに回路図を示します。興味のある方は是非作ってみてください。
プログラムは需要があれば整理して公開しようかと思っています。欲しい方いましたらコメントください。
プリント基板も需要があれば製造してみたいな……
部品表
組立に必要な部品は以下の通りです。価格と URL は 2021/12/29 現在の秋月電子通商での情報です。価格は基本的に単価を載せていますが、抵抗器は 100 本入り、積層セラミックコンデンサは 10 個入りパックの価格です。
| Ref | 種類 | 型番 | 価格 | コメント |
|---|---|---|---|---|
| R1 | 抵抗器 | 51Ω 金属皮膜 | 200 | 電流検出用なので精度が重要 |
| R2 | 抵抗器 | 1kΩ 炭素皮膜 | 100 | 100Ω~10kΩ 程度の範囲なら動くと思う |
| R3 | 抵抗器 | 39k 炭素皮膜 | 100 | 精度は低くて良い |
| R4 | 抵抗器 | 10k 炭素皮膜 | 100 | 精度は低くて良い |
| RV1 | 可変抵抗器 | TSR-3386T-EY5-103TR 10k Bカーブ | 50 | TSR-3386T は半固定抵抗器の分類だが、ツマミ付きなので可変抵抗器としても使っている |
| RV2 | 半固定抵抗器 | TSR-065-103-R 10k Bカーブ | 20 | キャラクタ液晶の表示濃度調整、試作では TSR-3386T で代用 |
| C1 | コンデンサ | 0.1μF 積層セラミック | 100 | パスコン |
| J1 | ピンヘッダ | 1x5 ピンヘッダ | 20 | PICkit 用、ブレッドボードなら両端ロング品 |
| U1 | オペアンプ | LM358 | 20 | 単電源用汎用オペアンプならどれでも |
| U2 | PIC マイコン | PIC16F18323 | 100 | 試作では 16F1508 で代用 |
| U3 | キャラクタ液晶 | SC1602BS*B-XA-GB-K 5V 用 | 500 | ブレッドボードなら端子が 1 列になっている SD1602 の方が便利 |
| DC ジャック | MJ-179PH | 40 | 5V 電源として AC アダプタを使う時に必要 |
総額: 1,350 円
動画
動作の様子を動画にしました。ご覧ください。
投稿者の人気記事





-
uchan
さんが
2021/12/26
に
編集
をしました。
(メッセージ: 初版)
-
uchan
さんが
2021/12/26
に
編集
をしました。
(メッセージ: タグを追加)
-
uchan
さんが
2021/12/29
に
編集
をしました。
(メッセージ: 部品表を追記)
Opening
teruma
2024/04/06
ログインしてコメントを投稿するはじめまして
LED抵抗計算機の記事、とても興味深く拝見させていただきました。
ぜひ作ってみたいので、プログラム(ソースコード)も公開していただけないでしょうか?
ご検討のほど、よろしくお願いいたします。