カセットやろう
カセットやろうはアップサイクルで作るのでエコです。
愛着あるカセットテープを使うので世界に1つのものが作れます。
スマホとペアリング&タッチして選曲、カセット音源と同じプレイリストを聴けます。
お使いのスマホの再生環境をそのまま使えるため高音質です。
ウォークマンで聴いているようなエモい感覚で使えます。
LED搭載で動作状態を確認できます。
ウォークマンが無くても使用できます。
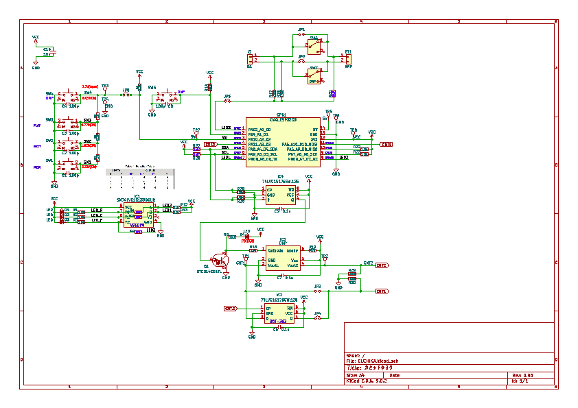
回路図
部品
主要な使用部品リストです。REFは回路図を参照してください(DNPを除く)
| REF | 部品 | 備考 |
|---|---|---|
| IC1 | SN74LVC1G139DCUR | LED Decoder |
| IC2,IC4 | 74LVC1G175GW,125 | DFF |
| IC3 | NJL5820R | ENCODER |
| J2 | ワイヤーPAD | バッテリー配線用コネクタ |
| BT1 | LIR2032H | コインバッテリー |
| Q1 | DTC014EEBTL | デジトラ |
| D1,D2,D3 | SMDLED(1608サイズ) | 動作表示LED |
| D4 | SMDLED(1608サイズ) | POWER表示LED |
| CPU1 | XIAO_ESP32C3 | CPU |
| SW1,SW2,SW3 | SKSLLAE010 | 再生制御用スイッチ |
| SW6 | https://www.amazon.co.jp/dp/B0CFQL9ZLV | バッテリー接続用スイッチ |
| R1,R2,R3,R8,R12,R13,R22,R23 | SMDチップ抵抗(1005サイズ) | 10kΩ |
| R4 | SMDチップ抵抗(1005サイズ) | 3.3kΩ |
| R5 | SMDチップ抵抗(1005サイズ) | 1.0kΩ |
| R6 | SMDチップ抵抗(1005サイズ) | 2.2kΩ |
| R7 | SMDチップ抵抗(1005サイズ) | 4.7kΩ |
| R14,R25,R26,R29,R30 | SMDチップ抵抗(1005サイズ) | 100kΩ |
| R16 | SMDチップ抵抗(1005サイズ) | 100Ω |
| R17,R18 | SMDチップ抵抗(1005サイズ) | 470kΩ |
| R19 | SMDチップ抵抗(1005サイズ) | 470Ω |
| C1,C2,C3 | SMDチップコンデンサ(1005サイズ) | 100pF |
| C5,C6,C7 | SMDチップコンデンサ(1005サイズ) | 0.1uF |
| C10 | SMDチップコンデンサ(1608サイズ) | 10uF |
作り方(準備中)
- 1 カセット分解
- 2 ケース加工
- 3 基板加工
- 4 部品組み立て
- 5 カセット組み立て
- 6 ソフト書き込み
投稿者の人気記事




-
tanolabo
さんが
2025/05/25
に
編集
をしました。
(メッセージ: 初版)
-
tanolabo
さんが
2025/06/04
に
編集
をしました。
-
tanolabo
さんが
2025/06/14
に
編集
をしました。
(メッセージ: MFT2025エントリー品の回路図掲載)
-
tanolabo
さんが
2025/06/15
に
編集
をしました。
(メッセージ: MFT2025エントリー品の部品表掲載)
ログインしてコメントを投稿する