こんにちは、ゆうかりです。
さて今回は、諸事情でDINモジュールな製品作ることになったので。
まあナレッジを残しておこうかと。
DINモジュールってなんなのさ
ま、そもそもDINってのは、ドイツの工業規格らしく、その歴史は深いです。
紙の「A判」(A4とか)を決めたのもここらしいですし。
名前が残っているもので有名どころでは。
MIDI端子とかに使われている、「DIN端子」、その派生でPS/2だのADBだのS端子だのに使われている「Mini DIN端子」、あとは車のオーディオやナビの大きさ規格で使われる「1DIN」だの「2DIN」だのがあります。
そのなかで今回は、端子盤やPLC、工業用途に使われる、「DINレール」に簡単にくっつけられる、「DINモジュール」を作ってみることにしましたとさ。
DINモジュールに関しては、秋葉原の電気街口側ガード下にある、「田中無線」を見てみることをオススメします。
いろいろあって楽しいよ!。
https://www.tanakamusen.com/
さて。
タカチの規格ケース
つーわけで、DINモジュールケースですが。
電気工作系ケースとしては、かなり割と良く使われる「タカチ」さんから。
汎用ケースがリリースされています。
こんなの!。
今回は、コレを使って、基板を作ってみましょうかと。
まずは基板外形を
さて、タカチさんですが。
実は、Webページ上の情報と、カタログ上の情報が、お互いに補完関係にあるらしく。
「どちらかだけ」を参照してしまうと、遠回りになってしまいます。
困ったもんだ・・・。
これを基に手書きでデータ作ってもいいですが。
まあ大体こういうモノは、大きさはともかく縦横比は図面から作られてるので正確だったりするので。
カタログのPDFから直接外形を作ってしまいましょうか。
余計なものをお掃除してから、基板縦幅をカタログ指示の「86.9mm」に設定。
DXFで書き出し、KiCadのユーザーレイヤーにインポート。
いいかんじです!。
コネクタの配置
さて、明らかに「ターミナル置いてください」的なコネクタが上下にありますが。
これは5.08ピッチのターミナルがばっちり適合します。
タカチ純正もありますが、長期欠品らしく。
秋月のこのへんがばっちりハマります!。
KiCadのパーツマクロ的には、以下が適合します。
横幅的に重ねるとはみ出しますが、まあ無視して!。
・・・まあこの部品自体は「ユーロブロック」という、ターミナルブロックのターミナル部分をコネクタで脱着できるステキさんですし、秋月にも該当部品ありますので、そのまま使ってもいいかもしれません。
但し、横幅があるため、5.08mmピッチを維持して密に並べることはできません!。
まあ、図面から分かることは、ここまででした。
部品実装テスト
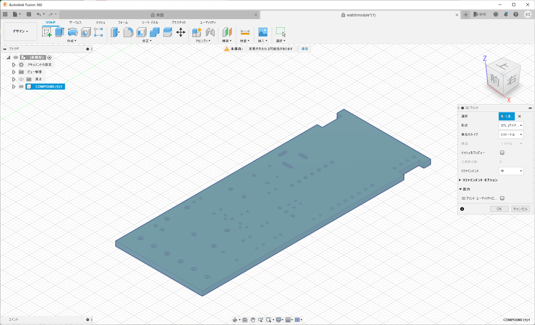
ある程度出来たら、3Dで書き出して、Fusion360に取り込んで。
マウント禁止エリア探し
さてまあ、みんな大好きmonotaroさん経由で、タカチさんのケースを買いましたとも。
んで、早速フィッティングを確かめてみます。
タカチのケースは、画像奥側と手前側に基板を押さえるためのスタッドが立っており、ここに部品置いてしまうと、当たってしまいます。
具体的には基板端面から12mm~14mm、逃げ幅は2mm程度です。
ここをマウント禁止エリアとして、、、設定するのはめんどくさかったので、部品配置しないようにして頑張りました。
コネクタのオフセットとLED
今回、DC入力とUSB-C端子がモジュールから出ています。
先ほどのマウント禁止エリアも加味し、コネクタがモジュールからはみ出しすぎないように検討しました。
また、通知用のLEDを置く場所も確認。
んー、こんな感じかなあ・・・。
この後、LED位置をオフセットする必要に迫られ、LED自体の選定を頑張る羽目になりました、が・・・。
反対側のターミナルブロックは、最初からバッチリでした、とさ!。
ケース勘合
さてタカチのケースは、「爪」でケース部材を勘合します。
なので、爪部分を逃がさなければなりません。
これは図面に表現されていなかったので、何度かトライアンドエラーを繰り返しました。
最後のほうはめんどくさくなって、紙で検討してたけれども、ね!。
H53-2MGに対応する、DXFデータも、置いておきますね!。
0
SECTION
2
HEADER
9
$ANGBASE
50
0.0
9
$ANGDIR
70
1
9
$MEASUREMENT
70
0
0
ENDSEC
0
SECTION
2
TABLES
0
TABLE
2
LTYPE
70
4
0
LTYPE
5
40F
2
CONTINUOUS
70
0
3
Solid line
72
65
73
0
40
0.0
0
LTYPE
5
410
2
DASHDOT
70
0
3
Dash Dot ____ _ ____ _
72
65
73
4
40
2.0
49
1.25
49
-0.25
49
0.25
49
-0.25
0
LTYPE
5
411
2
DASHED
70
0
3
Dashed __ __ __ __ __
72
65
73
2
40
0.75
49
0.5
49
-0.25
0
LTYPE
5
43B
2
DOTTED
70
0
3
Dotted . . . .
72
65
73
2
40
0.2
49
0.0
49
-0.2
0
ENDTAB
0
TABLE
2
STYLE
70
4
0
STYLE
2
KICAD
70
0
40
0
41
1
42
1
50
0
71
0
3
isocp.shx
0
STYLE
2
KICADB
70
0
40
0
41
1
42
1
50
0
71
0
3
isocp.shx
0
STYLE
2
KICADI
70
0
40
0
41
1
42
1
50
15
71
0
3
isocp.shx
0
STYLE
2
KICADBI
70
0
40
0
41
1
42
1
50
15
71
0
3
isocp.shx
0
ENDTAB
0
TABLE
2
LAYER
70
1
0
LAYER
2
BLACK
70
0
62
7
6
CONTINUOUS
0
ENDTAB
0
ENDSEC
0
SECTION
2
ENTITIES
0
LINE
8
BLACK
6
CONTINUOUS
10
3.80099
20
-2.65
11
3.80097
21
-2.65019
0
LINE
8
BLACK
6
CONTINUOUS
10
3.80097
20
-2.65019
11
3.80091
21
-2.65038
0
LINE
8
BLACK
6
CONTINUOUS
10
3.80091
20
-2.65038
11
3.80082
21
-2.65055
0
LINE
8
BLACK
6
CONTINUOUS
10
3.80082
20
-2.65055
11
3.8007
21
-2.6507
0
LINE
8
BLACK
6
CONTINUOUS
10
3.8007
20
-2.6507
11
3.80055
21
-2.65082
0
LINE
8
BLACK
6
CONTINUOUS
10
3.80055
20
-2.65082
11
3.80038
21
-2.65091
0
LINE
8
BLACK
6
CONTINUOUS
10
3.80038
20
-2.65091
11
3.80019
21
-2.65097
0
LINE
8
BLACK
6
CONTINUOUS
10
3.80019
20
-2.65097
11
3.80005
21
-2.65098
0
LINE
8
BLACK
6
CONTINUOUS
10
3.80005
20
-2.65098
11
3.80005
21
-2.65098
0
LINE
8
BLACK
6
CONTINUOUS
10
3.80005
20
-2.65098
11
3.8
21
-2.65099
0
LINE
8
BLACK
6
CONTINUOUS
10
3.8
20
-2.65099
11
3.79995
21
-2.65098
0
LINE
8
BLACK
6
CONTINUOUS
10
3.79995
20
-2.65098
11
3.72598
21
-2.65098
0
LINE
8
BLACK
6
CONTINUOUS
10
3.72598
20
-2.65098
11
3.72598
21
-2.92402
0
LINE
8
BLACK
6
CONTINUOUS
10
3.72598
20
-2.92402
11
3.79995
21
-2.92402
0
LINE
8
BLACK
6
CONTINUOUS
10
3.79995
20
-2.92402
11
3.8
21
-2.92401
0
LINE
8
BLACK
6
CONTINUOUS
10
3.8
20
-2.92401
11
3.80005
21
-2.92402
0
LINE
8
BLACK
6
CONTINUOUS
10
3.80005
20
-2.92402
11
3.80019
21
-2.92403
0
LINE
8
BLACK
6
CONTINUOUS
10
3.80019
20
-2.92403
11
3.80038
21
-2.92409
0
LINE
8
BLACK
6
CONTINUOUS
10
3.80038
20
-2.92409
11
3.80055
21
-2.92418
0
LINE
8
BLACK
6
CONTINUOUS
10
3.80055
20
-2.92418
11
3.8007
21
-2.9243
0
LINE
8
BLACK
6
CONTINUOUS
10
3.8007
20
-2.9243
11
3.80082
21
-2.92445
0
LINE
8
BLACK
6
CONTINUOUS
10
3.80082
20
-2.92445
11
3.80091
21
-2.92462
0
LINE
8
BLACK
6
CONTINUOUS
10
3.80091
20
-2.92462
11
3.80097
21
-2.92481
0
LINE
8
BLACK
6
CONTINUOUS
10
3.80097
20
-2.92481
11
3.80099
21
-2.925
0
LINE
8
BLACK
6
CONTINUOUS
10
3.80099
20
-2.925
11
3.80098
21
-2.92505
0
LINE
8
BLACK
6
CONTINUOUS
10
3.80098
20
-2.92505
11
3.80098
21
-5.49995
0
LINE
8
BLACK
6
CONTINUOUS
10
3.80098
20
-5.49995
11
3.80099
21
-5.5
0
LINE
8
BLACK
6
CONTINUOUS
10
3.80099
20
-5.5
11
3.80097
21
-5.50019
0
LINE
8
BLACK
6
CONTINUOUS
10
3.80097
20
-5.50019
11
3.80091
21
-5.50038
0
LINE
8
BLACK
6
CONTINUOUS
10
3.80091
20
-5.50038
11
3.80082
21
-5.50055
0
LINE
8
BLACK
6
CONTINUOUS
10
3.80082
20
-5.50055
11
3.8007
21
-5.5007
0
LINE
8
BLACK
6
CONTINUOUS
10
3.8007
20
-5.5007
11
3.80055
21
-5.50082
0
LINE
8
BLACK
6
CONTINUOUS
10
3.80055
20
-5.50082
11
3.80038
21
-5.50091
0
LINE
8
BLACK
6
CONTINUOUS
10
3.80038
20
-5.50091
11
3.80019
21
-5.50097
0
LINE
8
BLACK
6
CONTINUOUS
10
3.80019
20
-5.50097
11
3.80005
21
-5.50098
0
LINE
8
BLACK
6
CONTINUOUS
10
3.80005
20
-5.50098
11
3.80005
21
-5.50098
0
LINE
8
BLACK
6
CONTINUOUS
10
3.80005
20
-5.50098
11
3.8
21
-5.50099
0
LINE
8
BLACK
6
CONTINUOUS
10
3.8
20
-5.50099
11
3.79995
21
-5.50098
0
LINE
8
BLACK
6
CONTINUOUS
10
3.79995
20
-5.50098
11
3.72598
21
-5.50098
0
LINE
8
BLACK
6
CONTINUOUS
10
3.72598
20
-5.50098
11
3.72598
21
-5.77402
0
LINE
8
BLACK
6
CONTINUOUS
10
3.72598
20
-5.77402
11
3.79995
21
-5.77402
0
LINE
8
BLACK
6
CONTINUOUS
10
3.79995
20
-5.77402
11
3.8
21
-5.77401
0
LINE
8
BLACK
6
CONTINUOUS
10
3.8
20
-5.77401
11
3.80005
21
-5.77402
0
LINE
8
BLACK
6
CONTINUOUS
10
3.80005
20
-5.77402
11
3.80019
21
-5.77403
0
LINE
8
BLACK
6
CONTINUOUS
10
3.80019
20
-5.77403
11
3.80038
21
-5.77409
0
LINE
8
BLACK
6
CONTINUOUS
10
3.80038
20
-5.77409
11
3.80055
21
-5.77418
0
LINE
8
BLACK
6
CONTINUOUS
10
3.80055
20
-5.77418
11
3.8007
21
-5.7743
0
LINE
8
BLACK
6
CONTINUOUS
10
3.8007
20
-5.7743
11
3.80082
21
-5.77445
0
LINE
8
BLACK
6
CONTINUOUS
10
3.80082
20
-5.77445
11
3.80091
21
-5.77462
0
LINE
8
BLACK
6
CONTINUOUS
10
3.80091
20
-5.77462
11
3.80097
21
-5.77481
0
LINE
8
BLACK
6
CONTINUOUS
10
3.80097
20
-5.77481
11
3.80099
21
-5.775
0
LINE
8
BLACK
6
CONTINUOUS
10
3.80099
20
-5.775
11
3.80098
21
-5.77505
0
LINE
8
BLACK
6
CONTINUOUS
10
3.80098
20
-5.77505
11
3.80098
21
-5.92495
0
LINE
8
BLACK
6
CONTINUOUS
10
3.80098
20
-5.92495
11
3.80099
21
-5.925
0
LINE
8
BLACK
6
CONTINUOUS
10
3.80099
20
-5.925
11
3.80097
21
-5.92519
0
LINE
8
BLACK
6
CONTINUOUS
10
3.80097
20
-5.92519
11
3.80091
21
-5.92538
0
LINE
8
BLACK
6
CONTINUOUS
10
3.80091
20
-5.92538
11
3.80082
21
-5.92555
0
LINE
8
BLACK
6
CONTINUOUS
10
3.80082
20
-5.92555
11
3.8007
21
-5.9257
0
LINE
8
BLACK
6
CONTINUOUS
10
3.8007
20
-5.9257
11
3.80055
21
-5.92582
0
LINE
8
BLACK
6
CONTINUOUS
10
3.80055
20
-5.92582
11
3.80038
21
-5.92591
0
LINE
8
BLACK
6
CONTINUOUS
10
3.80038
20
-5.92591
11
3.80019
21
-5.92597
0
LINE
8
BLACK
6
CONTINUOUS
10
3.80019
20
-5.92597
11
3.80005
21
-5.92598
0
LINE
8
BLACK
6
CONTINUOUS
10
3.80005
20
-5.92598
11
3.80005
21
-5.92598
0
LINE
8
BLACK
6
CONTINUOUS
10
3.80005
20
-5.92598
11
3.8
21
-5.92599
0
LINE
8
BLACK
6
CONTINUOUS
10
3.8
20
-5.92599
11
3.79995
21
-5.92598
0
LINE
8
BLACK
6
CONTINUOUS
10
3.79995
20
-5.92598
11
2.50005
21
-5.92598
0
LINE
8
BLACK
6
CONTINUOUS
10
2.50005
20
-5.92598
11
2.5
21
-5.92599
0
LINE
8
BLACK
6
CONTINUOUS
10
2.5
20
-5.92599
11
2.49995
21
-5.92598
0
LINE
8
BLACK
6
CONTINUOUS
10
2.49995
20
-5.92598
11
2.49995
21
-5.92598
0
LINE
8
BLACK
6
CONTINUOUS
10
2.49995
20
-5.92598
11
2.49981
21
-5.92597
0
LINE
8
BLACK
6
CONTINUOUS
10
2.49981
20
-5.92597
11
2.49962
21
-5.92591
0
LINE
8
BLACK
6
CONTINUOUS
10
2.49962
20
-5.92591
11
2.49945
21
-5.92582
0
LINE
8
BLACK
6
CONTINUOUS
10
2.49945
20
-5.92582
11
2.4993
21
-5.9257
0
LINE
8
BLACK
6
CONTINUOUS
10
2.4993
20
-5.9257
11
2.49918
21
-5.92555
0
LINE
8
BLACK
6
CONTINUOUS
10
2.49918
20
-5.92555
11
2.49909
21
-5.92538
0
LINE
8
BLACK
6
CONTINUOUS
10
2.49909
20
-5.92538
11
2.49903
21
-5.92519
0
LINE
8
BLACK
6
CONTINUOUS
10
2.49903
20
-5.92519
11
2.49901
21
-5.925
0
LINE
8
BLACK
6
CONTINUOUS
10
2.49901
20
-5.925
11
2.49902
21
-5.92495
0
LINE
8
BLACK
6
CONTINUOUS
10
2.49902
20
-5.92495
11
2.49902
21
-5.77505
0
LINE
8
BLACK
6
CONTINUOUS
10
2.49902
20
-5.77505
11
2.49901
21
-5.775
0
LINE
8
BLACK
6
CONTINUOUS
10
2.49901
20
-5.775
11
2.49903
21
-5.77481
0
LINE
8
BLACK
6
CONTINUOUS
10
2.49903
20
-5.77481
11
2.49909
21
-5.77462
0
LINE
8
BLACK
6
CONTINUOUS
10
2.49909
20
-5.77462
11
2.49918
21
-5.77445
0
LINE
8
BLACK
6
CONTINUOUS
10
2.49918
20
-5.77445
11
2.4993
21
-5.7743
0
LINE
8
BLACK
6
CONTINUOUS
10
2.4993
20
-5.7743
11
2.49945
21
-5.77418
0
LINE
8
BLACK
6
CONTINUOUS
10
2.49945
20
-5.77418
11
2.49962
21
-5.77409
0
LINE
8
BLACK
6
CONTINUOUS
10
2.49962
20
-5.77409
11
2.49981
21
-5.77403
0
LINE
8
BLACK
6
CONTINUOUS
10
2.49981
20
-5.77403
11
2.49995
21
-5.77402
0
LINE
8
BLACK
6
CONTINUOUS
10
2.49995
20
-5.77402
11
2.5
21
-5.77401
0
LINE
8
BLACK
6
CONTINUOUS
10
2.5
20
-5.77401
11
2.50005
21
-5.77402
0
LINE
8
BLACK
6
CONTINUOUS
10
2.50005
20
-5.77402
11
2.57402
21
-5.77402
0
LINE
8
BLACK
6
CONTINUOUS
10
2.57402
20
-5.77402
11
2.57402
21
-5.50098
0
LINE
8
BLACK
6
CONTINUOUS
10
2.57402
20
-5.50098
11
2.50005
21
-5.50098
0
LINE
8
BLACK
6
CONTINUOUS
10
2.50005
20
-5.50098
11
2.5
21
-5.50099
0
LINE
8
BLACK
6
CONTINUOUS
10
2.5
20
-5.50099
11
2.49995
21
-5.50098
0
LINE
8
BLACK
6
CONTINUOUS
10
2.49995
20
-5.50098
11
2.49995
21
-5.50098
0
LINE
8
BLACK
6
CONTINUOUS
10
2.49995
20
-5.50098
11
2.49981
21
-5.50097
0
LINE
8
BLACK
6
CONTINUOUS
10
2.49981
20
-5.50097
11
2.49962
21
-5.50091
0
LINE
8
BLACK
6
CONTINUOUS
10
2.49962
20
-5.50091
11
2.49945
21
-5.50082
0
LINE
8
BLACK
6
CONTINUOUS
10
2.49945
20
-5.50082
11
2.4993
21
-5.5007
0
LINE
8
BLACK
6
CONTINUOUS
10
2.4993
20
-5.5007
11
2.49918
21
-5.50055
0
LINE
8
BLACK
6
CONTINUOUS
10
2.49918
20
-5.50055
11
2.49909
21
-5.50038
0
LINE
8
BLACK
6
CONTINUOUS
10
2.49909
20
-5.50038
11
2.49903
21
-5.50019
0
LINE
8
BLACK
6
CONTINUOUS
10
2.49903
20
-5.50019
11
2.49901
21
-5.5
0
LINE
8
BLACK
6
CONTINUOUS
10
2.49901
20
-5.5
11
2.49902
21
-5.49995
0
LINE
8
BLACK
6
CONTINUOUS
10
2.49902
20
-5.49995
11
2.49902
21
-2.92505
0
LINE
8
BLACK
6
CONTINUOUS
10
2.49902
20
-2.92505
11
2.49901
21
-2.925
0
LINE
8
BLACK
6
CONTINUOUS
10
2.49901
20
-2.925
11
2.49903
21
-2.92481
0
LINE
8
BLACK
6
CONTINUOUS
10
2.49903
20
-2.92481
11
2.49909
21
-2.92462
0
LINE
8
BLACK
6
CONTINUOUS
10
2.49909
20
-2.92462
11
2.49918
21
-2.92445
0
LINE
8
BLACK
6
CONTINUOUS
10
2.49918
20
-2.92445
11
2.4993
21
-2.9243
0
LINE
8
BLACK
6
CONTINUOUS
10
2.4993
20
-2.9243
11
2.49945
21
-2.92418
0
LINE
8
BLACK
6
CONTINUOUS
10
2.49945
20
-2.92418
11
2.49962
21
-2.92409
0
LINE
8
BLACK
6
CONTINUOUS
10
2.49962
20
-2.92409
11
2.49981
21
-2.92403
0
LINE
8
BLACK
6
CONTINUOUS
10
2.49981
20
-2.92403
11
2.49995
21
-2.92402
0
LINE
8
BLACK
6
CONTINUOUS
10
2.49995
20
-2.92402
11
2.5
21
-2.92401
0
LINE
8
BLACK
6
CONTINUOUS
10
2.5
20
-2.92401
11
2.50005
21
-2.92402
0
LINE
8
BLACK
6
CONTINUOUS
10
2.50005
20
-2.92402
11
2.57402
21
-2.92402
0
LINE
8
BLACK
6
CONTINUOUS
10
2.57402
20
-2.92402
11
2.57402
21
-2.65098
0
LINE
8
BLACK
6
CONTINUOUS
10
2.57402
20
-2.65098
11
2.50005
21
-2.65098
0
LINE
8
BLACK
6
CONTINUOUS
10
2.50005
20
-2.65098
11
2.5
21
-2.65099
0
LINE
8
BLACK
6
CONTINUOUS
10
2.5
20
-2.65099
11
2.49981
21
-2.65097
0
LINE
8
BLACK
6
CONTINUOUS
10
2.49981
20
-2.65097
11
2.49962
21
-2.65091
0
LINE
8
BLACK
6
CONTINUOUS
10
2.49962
20
-2.65091
11
2.49945
21
-2.65082
0
LINE
8
BLACK
6
CONTINUOUS
10
2.49945
20
-2.65082
11
2.4993
21
-2.6507
0
LINE
8
BLACK
6
CONTINUOUS
10
2.4993
20
-2.6507
11
2.49918
21
-2.65055
0
LINE
8
BLACK
6
CONTINUOUS
10
2.49918
20
-2.65055
11
2.49909
21
-2.65038
0
LINE
8
BLACK
6
CONTINUOUS
10
2.49909
20
-2.65038
11
2.49903
21
-2.65019
0
LINE
8
BLACK
6
CONTINUOUS
10
2.49903
20
-2.65019
11
2.49901
21
-2.65
0
LINE
8
BLACK
6
CONTINUOUS
10
2.49901
20
-2.65
11
2.49902
21
-2.64995
0
LINE
8
BLACK
6
CONTINUOUS
10
2.49902
20
-2.64995
11
2.49902
21
-2.50005
0
LINE
8
BLACK
6
CONTINUOUS
10
2.49902
20
-2.50005
11
2.49901
21
-2.5
0
LINE
8
BLACK
6
CONTINUOUS
10
2.49901
20
-2.5
11
2.49903
21
-2.49981
0
LINE
8
BLACK
6
CONTINUOUS
10
2.49903
20
-2.49981
11
2.49909
21
-2.49962
0
LINE
8
BLACK
6
CONTINUOUS
10
2.49909
20
-2.49962
11
2.49918
21
-2.49945
0
LINE
8
BLACK
6
CONTINUOUS
10
2.49918
20
-2.49945
11
2.4993
21
-2.4993
0
LINE
8
BLACK
6
CONTINUOUS
10
2.4993
20
-2.4993
11
2.49945
21
-2.49918
0
LINE
8
BLACK
6
CONTINUOUS
10
2.49945
20
-2.49918
11
2.49962
21
-2.49909
0
LINE
8
BLACK
6
CONTINUOUS
10
2.49962
20
-2.49909
11
2.49981
21
-2.49903
0
LINE
8
BLACK
6
CONTINUOUS
10
2.49981
20
-2.49903
11
2.49995
21
-2.49902
0
LINE
8
BLACK
6
CONTINUOUS
10
2.49995
20
-2.49902
11
2.49995
21
-2.49902
0
LINE
8
BLACK
6
CONTINUOUS
10
2.49995
20
-2.49902
11
2.5
21
-2.49901
0
LINE
8
BLACK
6
CONTINUOUS
10
2.5
20
-2.49901
11
2.50005
21
-2.49902
0
LINE
8
BLACK
6
CONTINUOUS
10
2.50005
20
-2.49902
11
3.79995
21
-2.49902
0
LINE
8
BLACK
6
CONTINUOUS
10
3.79995
20
-2.49902
11
3.8
21
-2.49901
0
LINE
8
BLACK
6
CONTINUOUS
10
3.8
20
-2.49901
11
3.80005
21
-2.49902
0
LINE
8
BLACK
6
CONTINUOUS
10
3.80005
20
-2.49902
11
3.80019
21
-2.49903
0
LINE
8
BLACK
6
CONTINUOUS
10
3.80019
20
-2.49903
11
3.80038
21
-2.49909
0
LINE
8
BLACK
6
CONTINUOUS
10
3.80038
20
-2.49909
11
3.80055
21
-2.49918
0
LINE
8
BLACK
6
CONTINUOUS
10
3.80055
20
-2.49918
11
3.8007
21
-2.4993
0
LINE
8
BLACK
6
CONTINUOUS
10
3.8007
20
-2.4993
11
3.80082
21
-2.49945
0
LINE
8
BLACK
6
CONTINUOUS
10
3.80082
20
-2.49945
11
3.80091
21
-2.49962
0
LINE
8
BLACK
6
CONTINUOUS
10
3.80091
20
-2.49962
11
3.80097
21
-2.49981
0
LINE
8
BLACK
6
CONTINUOUS
10
3.80097
20
-2.49981
11
3.80099
21
-2.5
0
LINE
8
BLACK
6
CONTINUOUS
10
3.80099
20
-2.5
11
3.80098
21
-2.50005
0
LINE
8
BLACK
6
CONTINUOUS
10
3.80098
20
-2.50005
11
3.80098
21
-2.64995
0
LINE
8
BLACK
6
CONTINUOUS
10
3.80098
20
-2.64995
11
3.80099
21
-2.65
0
LINE
8
BLACK
6
CONTINUOUS
10
2.50098
20
-2.50098
11
2.50098
21
-2.64902
0
LINE
8
BLACK
6
CONTINUOUS
10
2.50098
20
-2.64902
11
2.57495
21
-2.64902
0
LINE
8
BLACK
6
CONTINUOUS
10
2.57495
20
-2.64902
11
2.575
21
-2.64901
0
LINE
8
BLACK
6
CONTINUOUS
10
2.575
20
-2.64901
11
2.57505
21
-2.64902
0
LINE
8
BLACK
6
CONTINUOUS
10
2.57505
20
-2.64902
11
2.57505
21
-2.64902
0
LINE
8
BLACK
6
CONTINUOUS
10
2.57505
20
-2.64902
11
2.57519
21
-2.64903
0
LINE
8
BLACK
6
CONTINUOUS
10
2.57519
20
-2.64903
11
2.57538
21
-2.64909
0
LINE
8
BLACK
6
CONTINUOUS
10
2.57538
20
-2.64909
11
2.57555
21
-2.64918
0
LINE
8
BLACK
6
CONTINUOUS
10
2.57555
20
-2.64918
11
2.5757
21
-2.6493
0
LINE
8
BLACK
6
CONTINUOUS
10
2.5757
20
-2.6493
11
2.57582
21
-2.64945
0
LINE
8
BLACK
6
CONTINUOUS
10
2.57582
20
-2.64945
11
2.57591
21
-2.64962
0
LINE
8
BLACK
6
CONTINUOUS
10
2.57591
20
-2.64962
11
2.57597
21
-2.64981
0
LINE
8
BLACK
6
CONTINUOUS
10
2.57597
20
-2.64981
11
2.57599
21
-2.65
0
LINE
8
BLACK
6
CONTINUOUS
10
2.57599
20
-2.65
11
2.57598
21
-2.65005
0
LINE
8
BLACK
6
CONTINUOUS
10
2.57598
20
-2.65005
11
2.57598
21
-2.92495
0
LINE
8
BLACK
6
CONTINUOUS
10
2.57598
20
-2.92495
11
2.57599
21
-2.925
0
LINE
8
BLACK
6
CONTINUOUS
10
2.57599
20
-2.925
11
2.57598
21
-2.92505
0
LINE
8
BLACK
6
CONTINUOUS
10
2.57598
20
-2.92505
11
2.57598
21
-2.92505
0
LINE
8
BLACK
6
CONTINUOUS
10
2.57598
20
-2.92505
11
2.57597
21
-2.92519
0
LINE
8
BLACK
6
CONTINUOUS
10
2.57597
20
-2.92519
11
2.57591
21
-2.92538
0
LINE
8
BLACK
6
CONTINUOUS
10
2.57591
20
-2.92538
11
2.57582
21
-2.92555
0
LINE
8
BLACK
6
CONTINUOUS
10
2.57582
20
-2.92555
11
2.5757
21
-2.9257
0
LINE
8
BLACK
6
CONTINUOUS
10
2.5757
20
-2.9257
11
2.57555
21
-2.92582
0
LINE
8
BLACK
6
CONTINUOUS
10
2.57555
20
-2.92582
11
2.57538
21
-2.92591
0
LINE
8
BLACK
6
CONTINUOUS
10
2.57538
20
-2.92591
11
2.57519
21
-2.92597
0
LINE
8
BLACK
6
CONTINUOUS
10
2.57519
20
-2.92597
11
2.575
21
-2.92599
0
LINE
8
BLACK
6
CONTINUOUS
10
2.575
20
-2.92599
11
2.57495
21
-2.92598
0
LINE
8
BLACK
6
CONTINUOUS
10
2.57495
20
-2.92598
11
2.50098
21
-2.92598
0
LINE
8
BLACK
6
CONTINUOUS
10
2.50098
20
-2.92598
11
2.50098
21
-5.49902
0
LINE
8
BLACK
6
CONTINUOUS
10
2.50098
20
-5.49902
11
2.57495
21
-5.49902
0
LINE
8
BLACK
6
CONTINUOUS
10
2.57495
20
-5.49902
11
2.575
21
-5.49901
0
LINE
8
BLACK
6
CONTINUOUS
10
2.575
20
-5.49901
11
2.57505
21
-5.49902
0
LINE
8
BLACK
6
CONTINUOUS
10
2.57505
20
-5.49902
11
2.57519
21
-5.49903
0
LINE
8
BLACK
6
CONTINUOUS
10
2.57519
20
-5.49903
11
2.57538
21
-5.49909
0
LINE
8
BLACK
6
CONTINUOUS
10
2.57538
20
-5.49909
11
2.57555
21
-5.49918
0
LINE
8
BLACK
6
CONTINUOUS
10
2.57555
20
-5.49918
11
2.5757
21
-5.4993
0
LINE
8
BLACK
6
CONTINUOUS
10
2.5757
20
-5.4993
11
2.57582
21
-5.49945
0
LINE
8
BLACK
6
CONTINUOUS
10
2.57582
20
-5.49945
11
2.57591
21
-5.49962
0
LINE
8
BLACK
6
CONTINUOUS
10
2.57591
20
-5.49962
11
2.57597
21
-5.49981
0
LINE
8
BLACK
6
CONTINUOUS
10
2.57597
20
-5.49981
11
2.57599
21
-5.5
0
LINE
8
BLACK
6
CONTINUOUS
10
2.57599
20
-5.5
11
2.57598
21
-5.50005
0
LINE
8
BLACK
6
CONTINUOUS
10
2.57598
20
-5.50005
11
2.57598
21
-5.77495
0
LINE
8
BLACK
6
CONTINUOUS
10
2.57598
20
-5.77495
11
2.57599
21
-5.775
0
LINE
8
BLACK
6
CONTINUOUS
10
2.57599
20
-5.775
11
2.57597
21
-5.77519
0
LINE
8
BLACK
6
CONTINUOUS
10
2.57597
20
-5.77519
11
2.57591
21
-5.77538
0
LINE
8
BLACK
6
CONTINUOUS
10
2.57591
20
-5.77538
11
2.57582
21
-5.77555
0
LINE
8
BLACK
6
CONTINUOUS
10
2.57582
20
-5.77555
11
2.5757
21
-5.7757
0
LINE
8
BLACK
6
CONTINUOUS
10
2.5757
20
-5.7757
11
2.57555
21
-5.77582
0
LINE
8
BLACK
6
CONTINUOUS
10
2.57555
20
-5.77582
11
2.57538
21
-5.77591
0
LINE
8
BLACK
6
CONTINUOUS
10
2.57538
20
-5.77591
11
2.57519
21
-5.77597
0
LINE
8
BLACK
6
CONTINUOUS
10
2.57519
20
-5.77597
11
2.57505
21
-5.77598
0
LINE
8
BLACK
6
CONTINUOUS
10
2.57505
20
-5.77598
11
2.57505
21
-5.77598
0
LINE
8
BLACK
6
CONTINUOUS
10
2.57505
20
-5.77598
11
2.575
21
-5.77599
0
LINE
8
BLACK
6
CONTINUOUS
10
2.575
20
-5.77599
11
2.57495
21
-5.77598
0
LINE
8
BLACK
6
CONTINUOUS
10
2.57495
20
-5.77598
11
2.50098
21
-5.77598
0
LINE
8
BLACK
6
CONTINUOUS
10
2.50098
20
-5.77598
11
2.50098
21
-5.92402
0
LINE
8
BLACK
6
CONTINUOUS
10
2.50098
20
-5.92402
11
3.79902
21
-5.92402
0
LINE
8
BLACK
6
CONTINUOUS
10
3.79902
20
-5.92402
11
3.79902
21
-5.77598
0
LINE
8
BLACK
6
CONTINUOUS
10
3.79902
20
-5.77598
11
3.72505
21
-5.77598
0
LINE
8
BLACK
6
CONTINUOUS
10
3.72505
20
-5.77598
11
3.725
21
-5.77599
0
LINE
8
BLACK
6
CONTINUOUS
10
3.725
20
-5.77599
11
3.72481
21
-5.77597
0
LINE
8
BLACK
6
CONTINUOUS
10
3.72481
20
-5.77597
11
3.72462
21
-5.77591
0
LINE
8
BLACK
6
CONTINUOUS
10
3.72462
20
-5.77591
11
3.72445
21
-5.77582
0
LINE
8
BLACK
6
CONTINUOUS
10
3.72445
20
-5.77582
11
3.7243
21
-5.7757
0
LINE
8
BLACK
6
CONTINUOUS
10
3.7243
20
-5.7757
11
3.72418
21
-5.77555
0
LINE
8
BLACK
6
CONTINUOUS
10
3.72418
20
-5.77555
11
3.72409
21
-5.77538
0
LINE
8
BLACK
6
CONTINUOUS
10
3.72409
20
-5.77538
11
3.72403
21
-5.77519
0
LINE
8
BLACK
6
CONTINUOUS
10
3.72403
20
-5.77519
11
3.72401
21
-5.775
0
LINE
8
BLACK
6
CONTINUOUS
10
3.72401
20
-5.775
11
3.72402
21
-5.77495
0
LINE
8
BLACK
6
CONTINUOUS
10
3.72402
20
-5.77495
11
3.72402
21
-5.50005
0
LINE
8
BLACK
6
CONTINUOUS
10
3.72402
20
-5.50005
11
3.72401
21
-5.5
0
LINE
8
BLACK
6
CONTINUOUS
10
3.72401
20
-5.5
11
3.72403
21
-5.49981
0
LINE
8
BLACK
6
CONTINUOUS
10
3.72403
20
-5.49981
11
3.72409
21
-5.49962
0
LINE
8
BLACK
6
CONTINUOUS
10
3.72409
20
-5.49962
11
3.72418
21
-5.49945
0
LINE
8
BLACK
6
CONTINUOUS
10
3.72418
20
-5.49945
11
3.7243
21
-5.4993
0
LINE
8
BLACK
6
CONTINUOUS
10
3.7243
20
-5.4993
11
3.72445
21
-5.49918
0
LINE
8
BLACK
6
CONTINUOUS
10
3.72445
20
-5.49918
11
3.72462
21
-5.49909
0
LINE
8
BLACK
6
CONTINUOUS
10
3.72462
20
-5.49909
11
3.72481
21
-5.49903
0
LINE
8
BLACK
6
CONTINUOUS
10
3.72481
20
-5.49903
11
3.72495
21
-5.49902
0
LINE
8
BLACK
6
CONTINUOUS
10
3.72495
20
-5.49902
11
3.72495
21
-5.49902
0
LINE
8
BLACK
6
CONTINUOUS
10
3.72495
20
-5.49902
11
3.725
21
-5.49901
0
LINE
8
BLACK
6
CONTINUOUS
10
3.725
20
-5.49901
11
3.72505
21
-5.49902
0
LINE
8
BLACK
6
CONTINUOUS
10
3.72505
20
-5.49902
11
3.79902
21
-5.49902
0
LINE
8
BLACK
6
CONTINUOUS
10
3.79902
20
-5.49902
11
3.79902
21
-2.92598
0
LINE
8
BLACK
6
CONTINUOUS
10
3.79902
20
-2.92598
11
3.72505
21
-2.92598
0
LINE
8
BLACK
6
CONTINUOUS
10
3.72505
20
-2.92598
11
3.725
21
-2.92599
0
LINE
8
BLACK
6
CONTINUOUS
10
3.725
20
-2.92599
11
3.72481
21
-2.92597
0
LINE
8
BLACK
6
CONTINUOUS
10
3.72481
20
-2.92597
11
3.72462
21
-2.92591
0
LINE
8
BLACK
6
CONTINUOUS
10
3.72462
20
-2.92591
11
3.72445
21
-2.92582
0
LINE
8
BLACK
6
CONTINUOUS
10
3.72445
20
-2.92582
11
3.7243
21
-2.9257
0
LINE
8
BLACK
6
CONTINUOUS
10
3.7243
20
-2.9257
11
3.72418
21
-2.92555
0
LINE
8
BLACK
6
CONTINUOUS
10
3.72418
20
-2.92555
11
3.72409
21
-2.92538
0
LINE
8
BLACK
6
CONTINUOUS
10
3.72409
20
-2.92538
11
3.72403
21
-2.92519
0
LINE
8
BLACK
6
CONTINUOUS
10
3.72403
20
-2.92519
11
3.72401
21
-2.925
0
LINE
8
BLACK
6
CONTINUOUS
10
3.72401
20
-2.925
11
3.72402
21
-2.92495
0
LINE
8
BLACK
6
CONTINUOUS
10
3.72402
20
-2.92495
11
3.72402
21
-2.65005
0
LINE
8
BLACK
6
CONTINUOUS
10
3.72402
20
-2.65005
11
3.72401
21
-2.65
0
LINE
8
BLACK
6
CONTINUOUS
10
3.72401
20
-2.65
11
3.72403
21
-2.64981
0
LINE
8
BLACK
6
CONTINUOUS
10
3.72403
20
-2.64981
11
3.72409
21
-2.64962
0
LINE
8
BLACK
6
CONTINUOUS
10
3.72409
20
-2.64962
11
3.72418
21
-2.64945
0
LINE
8
BLACK
6
CONTINUOUS
10
3.72418
20
-2.64945
11
3.7243
21
-2.6493
0
LINE
8
BLACK
6
CONTINUOUS
10
3.7243
20
-2.6493
11
3.72445
21
-2.64918
0
LINE
8
BLACK
6
CONTINUOUS
10
3.72445
20
-2.64918
11
3.72462
21
-2.64909
0
LINE
8
BLACK
6
CONTINUOUS
10
3.72462
20
-2.64909
11
3.72481
21
-2.64903
0
LINE
8
BLACK
6
CONTINUOUS
10
3.72481
20
-2.64903
11
3.72495
21
-2.64902
0
LINE
8
BLACK
6
CONTINUOUS
10
3.72495
20
-2.64902
11
3.72495
21
-2.64902
0
LINE
8
BLACK
6
CONTINUOUS
10
3.72495
20
-2.64902
11
3.725
21
-2.64901
0
LINE
8
BLACK
6
CONTINUOUS
10
3.725
20
-2.64901
11
3.72505
21
-2.64902
0
LINE
8
BLACK
6
CONTINUOUS
10
3.72505
20
-2.64902
11
3.79902
21
-2.64902
0
LINE
8
BLACK
6
CONTINUOUS
10
3.79902
20
-2.64902
11
3.79902
21
-2.60005
0
LINE
8
BLACK
6
CONTINUOUS
10
3.79902
20
-2.60005
11
3.79902
21
-2.60005
0
LINE
8
BLACK
6
CONTINUOUS
10
3.79902
20
-2.60005
11
3.79902
21
-2.50098
0
LINE
8
BLACK
6
CONTINUOUS
10
3.79902
20
-2.50098
11
2.50098
21
-2.50098
0
ENDSEC
0
EOF
無事できました!
ま、何度か基板を書き換えて。
それなりに納得できたので、PCBGOGOさんへ発注!。
んで到着!。
最後に
既存ケースや、既存の製品への組み込みは、まあフィッティング取るのが肝要です。
普通なら3DCADとかでちゃんと設計するのですが、まあ3DCAD、オイラが使いこなせてないので、、、。
偉くアナログな手法で行うやりざまを、今回やらかしてみましたとさ。
ま、何かの参考になれば・・・。
以上です!。
投稿者の人気記事





-
eucaly
さんが
2022/02/23
に
編集
をしました。
(メッセージ: 初版)
-
eucaly
さんが
2022/02/23
に
編集
をしました。
ログインしてコメントを投稿する