5685Aitendo の HV昇圧電源 [DC780DA]
Aitendo で昇圧電源 DC780DA を買ったのでレポートします。
スペック
- 価格: 950円(税別)
DC-DC昇圧電源モジュール、入力電圧範囲:2通り、(1)8〜16V、(2)10〜32V、基板ジャンパーで設定できる、出力電圧範囲:単電源、45〜390V、基板精密半固定抵抗で設定できる、最大出力電流:200mA MAX、最大消費電力:40W、動作周波数:75KHz、外形寸法:60x50x22mm、表記価格:1
今回購入したものは、入力電圧: 10-32V のタイプです。
説明に書かれていないこと
- 非絶縁DCDCコンバーターです。入力のV-と出力のGNDは同電位です
- 単電源ではなく、両電源出力です(つまり、最大±390V出力)。単電源出力のバリエーションもあるようですが、Aitendo では今のところ扱っていないようです
- 半固定抵抗のねじと、出力の400V電解コンデンサーの距離が非常に近いので気を付けてください。できれば調整ドライバーを使いましょう
- AliExpress でもほぼ同じものがあります("390V DC-DC"で検索)が、レビューを見るとまれに電解コンデンサーが逆についている不良品があるそうです(電源を入れた瞬間破裂します)。電源を入れる前に、帯の向きが写真の通りであることを確認しましょう
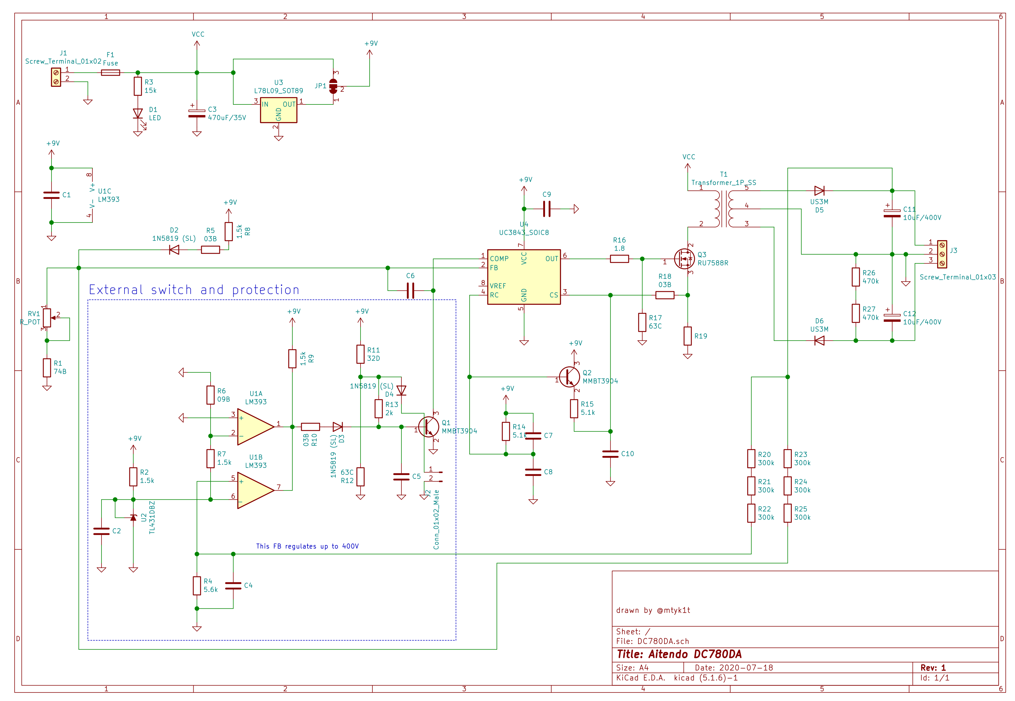
回路
フライバック方式ですが、非絶縁タイプなのでフォトカプラではなく抵抗で直接分圧したものをフィードバックしているのが見てとれます。
PWMインバーターIC1個で制御しているのかと予想しましたが、過電圧を見張るコンパレーターが別にあり、意外と気を使った設計のようです。
主な部品
- UC3843A SOP8: PWMコントローラー
- LM393 SOP8: コンパレーター
- US3M: FRD
- RU7588R: Ruichips NMOS GDS?
- H1A (triode): MMBT3904 (Blue Rocket 製?)
- 431 (triode): SMD の TL431 と思われる
感想
無出力状態ではほとんど発熱しておらず、効率は良さそうです。
両電源出力に対応しており、真空管アンプには最適だと思います。
くれぐれも感電には気を付けてください。
1
投稿者の人気記事
![Aitendo の HV昇圧電源 [DC780DA]](https://res.cloudinary.com/elchika/image/upload/t_elchika_article_cover/v1/user/b743f860-d41f-4f5f-a861-d36304909631/article/3555229d-13a8-40bc-9560-22efe374466a/khmdquzgo4vuak8bw4pr.jpg)

-
mtyk1t
さんが
2020/07/24
に
編集
をしました。
(メッセージ: 初版)
-
mtyk1t
さんが
2021/12/07
に
編集
をしました。
ログインしてコメントを投稿する