概要
筆者の家は新築アパートでありながら、風呂に自動給湯機能はありません。
蛇口の制御は厳しいですが、満水を知らせるデバイスなら作れそうということで、
お風呂の満水通知を行うIoTデバイスを作成しました。
仕組みは単純で、超音波距離センサーで水面までの距離を測定、
事前に設定したしきい値以下になったときにgooglehomeから通知します。
材料
- M5Atom Lite
https://www.switch-science.com/catalog/6262/(スイッチサイエンス)
M5Stackシリーズの中で最もコンパクトな開発モジュールで、サイズはわずか24 x 24 mmです。。
メインコントローラとして、ESP32-PICO-D4チップを搭載しているので、Wi-FiとBluetooth、4 MBの内蔵SPIフラッシュメモリを利用できます。
本製品は、赤外線LED、 RGB LED、ボタン、Grove互換コネクタを備えています。
さらに、六つのGPIOを介してセンサやモーターなどに接続できます。
- 超音波距離センサー(HC-SR04互換)
https://eleshop.jp/shop/g/gJ9K122/(共立エレショップ)
標準的な超音波距離センサモジュールです。
超音波の反射を検出することで、前方にある物体までの距離を測定します。電源は3V、5Vどちらでも使用可能です。
測定距離は2~450cmです。
-
電池ボックス(006P用)
https://eleshop.jp/shop/g/g26B451/(共立エレショップ) -
5Vレギュレータ
https://akizukidenshi.com/catalog/g/gM-11188/(秋月電子通商) -
Googlehome mini ※旧型 下記リンクは新型のNestMini
https://store.google.com/jp/product/google_nest_mini(Google) -
その他小物
ピンヘッダ
ユニバーサル基板
電源スイッチ等
ハード
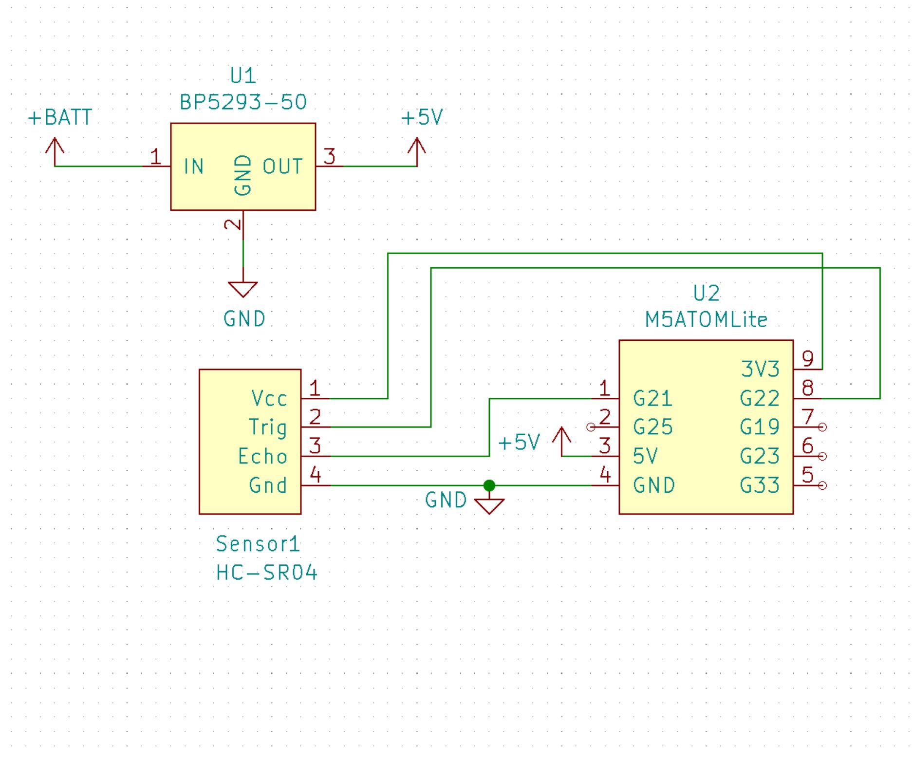
回路は至って単純でM5AtomLiteに電池より作成した5Vを供給
超音波距離センサーをIOピンに接続
筐体は3DCADで設計し3Dプリンターにて出力しました。
組み立てるとこんな感じになりました。
ソフト
重要な部分のみ解説しコード全体は最後に掲載します。
- まずは距離の測定のコード
sendTrigger()
#define Trigger_Pin 22
#define Echo_Pin 21
void setup(){
pinMode(Trigger_Pin, OUTPUT); //超音波センサーのトリガーに接続したピンを出力
pinMode(Echo_Pin, INPUT); //超音波センサーのエコーに接続したピンを入力
digitalWrite(Trigger_Pin, LOW);
}
//距離測定関数
int sendTrigger() {
digitalWrite(Trigger_Pin, HIGH);
delayMicroseconds(10);
digitalWrite(Trigger_Pin, LOW);
while (!digitalRead(Echo_Pin)) {
}
unsigned long t1 = micros();
while (digitalRead(Echo_Pin)) {
}
unsigned long t2 = micros();
unsigned long t = t2 - t1;
return 340 * t / 20000;
}
HC-SR04のトリガーピンを一定時間Highにすることで、パルスを送信
送信完了してから反射したパルスが帰ってくるまでの時間は、エコーピンがHighになるためその時間を計測
その時間に音速(340[m/s]=340*100/1000000[cm/μs]=340/10000[cm/μs])をかけて2で割れば距離となります。
- 次にgoogle-homeでの通知
google-home-notifier
#include <esp8266-google-home-notifier.h>
const char displayName[] = "リビングルーム"; //googlehomeの名前
GoogleHomeNotifier ghn;
void setup(){
// google-homeのサーチ
if (ghn.device(displayName, "ja") != true)
{
Serial.println(ghn.getLastError());
return;
}
Serial.println("found Google Home");
}
// 通知用関数
void notify_messege(String filename)
{
Serial.println("playfile file:" + filename);
if ((WiFi.status() == WL_CONNECTED))
{
String mp3url = "http://" + WiFi.localIP().toString() + "/" + filename;
Serial.println("GoogleHomeNotifier.play() start");
if (ghn.play(mp3url.c_str()) != true) //GoogleHomeNotifierに通知ファイルのURLを渡す
{
Serial.print("GoogleHomeNotifier.play() error:");
Serial.println(ghn.getLastError());
return;
}
}
else
{
Serial.println("Error in WiFi connection");
}
}
こちらは先駆者によって作成されたESP32及びESP8266においてgooglehomeを喋らせるためのライブラリを使用させていただいた。
ESP8266 から Google Home に喋らせるライブラリ(@horihiro様)
詳しくはリンク先を参照していただくとして、このライブラリではgoogle-ttsを使用してテキストからmp3ファイルを作成し、
そのURLを投げることで、googlehomeを喋らせるようになっているようです。
今回のデバイスは、通知パターンは少ないのでgoogle-ttsを使用せずに音声ファイルを事前に用意し、SPIFFS領域に書き込んでおくこととした。
音声ファイルは、HOYA株式会社様のVoiceText Web APIを使用し3パターンのmp3を作成,
こちらを使用して、SPISFFS領域に書き込んでおいた。
arduino-esp8266fs-plugin
- サーバーコード
WebServer
#include <WiFi.h>
#include <WebServer.h>
#include <FS.h>
#include <SPIFFS.h>
const String fileList[3] = {"finish_soon.mp3", "finish.mp3", "warning.mp3"};
void setup(){
// WebServer起動 通知音声ファイルを配置
for (int i = 0; i < 3; i++) {
server.on("/" + fileList[i], handlePlay);
}
server.begin();
}
void loop(){
server.handleClient();
}
//音声ファイルにアクセスがあったら再生する
void handlePlay()
{
String path = server.uri();
SPIFFS.begin();
if (SPIFFS.exists(path))
{
Serial.println("handlePlay: sending " + path);
File file = SPIFFS.open(path, "r");
server.streamFile(file, "audio/mp3");
file.close();
}
else
{
server.send(200, "text/html", "<meta charset=\"utf-8\"><h1>text2speech</h1><br>SPIFFS file not found:" + path);
}
SPIFFS.end();
}
先程のgoogle-home-notifierライブラリはmp3ファイルではなく再生用URLを渡す必要があるので、WebServerライブラリで鯖立て
SPIFFS領域の音声ファイルを配置しておく。
完成
動作の様子は以下の動画をご覧ください
全体コード
コード全体
#include <M5Atom.h>
#include <WiFi.h>
#include <WebServer.h>
#include <FS.h>
#include <SPIFFS.h>
#include <esp8266-google-home-notifier.h>
#define Trigger_Pin 22
#define Echo_Pin 21
int Threshold[3] = {20, 10, 5}; //各通知しきい値(ほぼ満水、満水、限界)単位:cm
int Stage = 0; //水面までの距離ステージ
const char *ssid = "SSID"; //WifiのSSID
const char *password = "Password"; //Wifiのパスワード
unsigned long crr = 0; //起動後の経過時間
unsigned long prev = 0; //前回距離測定時間
unsigned long interval = 5000; //測定インターバル 単位:ms
const char displayName[] = "リビングルーム"; // GoogleHomeの名前
const String fileList[3] = {"finish_soon.mp3", "finish.mp3", "warning.mp3"}; //通知音声ファイルリスト
GoogleHomeNotifier ghn;
WebServer server(80);
void setup()
{
//各ピン等初期設定
M5.begin(true, false, true); //(シリアル通信,I2C,LED)
pinMode(Trigger_Pin, OUTPUT); //超音波センサーのトリガーに接続したピンを出力
pinMode(Echo_Pin, INPUT); //超音波センサーのエコーに接続したピンを入力
digitalWrite(Trigger_Pin, LOW);
delay(10);
M5.dis.drawpix(0, 0x00FF00);//LEDを赤へ(初期設定開始)
//Wifi接続
Serial.println("");
Serial.print("connecting to Wi-Fi");
WiFi.mode(WIFI_STA);
WiFi.begin(ssid, password);
int n;
while ((n = WiFi.status()) != WL_CONNECTED)
{
delay(1000);
Serial.print(".");
if (n == WL_NO_SSID_AVAIL || n == WL_CONNECT_FAILED) {
WiFi.reconnect();
}
}
Serial.println("");
Serial.println("connected.");
Serial.println("IP address: " + WiFi.localIP().toString());
// WebServer起動 通知音声ファイルを配置
for (int i = 0; i < 3; i++) {
server.on("/" + fileList[i], handlePlay);
}
server.begin();
// google-homeのサーチ
Serial.println("connecting to Google Home...");
if (ghn.device(displayName, "ja") != true)
{
Serial.println(ghn.getLastError());
return;
}
Serial.println("found Google Home");
M5.dis.drawpix(0, 0x0000FF);//LEDを青へ(初期設定完了)
}
void loop()
{
server.handleClient();
curr = millis(); //起動時間取得
if ((curr - prev) >= interval) { //前回測定時間よりinterval経過しているか
if (sendTrigger() <= Threshold[Stage]) {//距離を測定、しきい値と比較
notify_messege(fileList[Stage]); //しきい値以下なら通知
if (Stage < 2)
Stage++; //ステージをすすめる
} else {
interval = 10000; //最終ステージのみインターバルを10秒に設定
}
prev = millis(); //測定時間更新
}
}
//音声ファイルにアクセスがあればその音声ファイルを再生する
void handlePlay()
{
String path = server.uri();
SPIFFS.begin();
if (SPIFFS.exists(path))
{
Serial.println("handlePlay: sending " + path);
File file = SPIFFS.open(path, "r");
server.streamFile(file, "audio/mp3");
file.close();
}
else
{
server.send(200, "text/html", "<meta charset=\"utf-8\"><h1>text2speech</h1><br>SPIFFS file not found:" + path);
}
SPIFFS.end();
}
// 通知用関数
void notify_messege(String filename)
{
Serial.println("playfile file:" + filename);
if ((WiFi.status() == WL_CONNECTED))
{
String mp3url = "http://" + WiFi.localIP().toString() + "/" + filename;
Serial.println("GoogleHomeNotifier.play() start");
if (ghn.play(mp3url.c_str()) != true) //GoogleHomeNotifierに通知ファイルのURLを渡す
{
Serial.print("GoogleHomeNotifier.play() error:");
Serial.println(ghn.getLastError());
return;
}
}
else
{
Serial.println("Error in WiFi connection");
}
}
//距離測定関数
int sendTrigger() {
digitalWrite(Trigger_Pin, HIGH);
delayMicroseconds(10);
digitalWrite(Trigger_Pin, LOW);
while (!digitalRead(Echo_Pin)) {
}
unsigned long t1 = micros();
while (digitalRead(Echo_Pin)) {
}
unsigned long t2 = micros();
unsigned long t = t2 - t1;
Serial.print(340 * t / 20000);
Serial.println("cm");
return 340 * t / 20000;
}
投稿者の人気記事




-
sako_DIY
さんが
2021/02/12
に
編集
をしました。
(メッセージ: 初版)
-
sako_DIY
さんが
2021/03/12
に
編集
をしました。
ログインしてコメントを投稿する