ユニ基でニキシー菅点灯回路を作ってみようのコーナーです。
ニキシー菅とは
といってもニキシー菅ってなんだよって人もいると思います。
ニキシー菅とはけっこう昔に使われてた点灯表示器の一種です。今でいう7セグメントLEDとかと同類です。冷陰極放電管の一種とも呼ばれます(Wikipedia参照)。
ガラスの中に、電圧をかけると点灯する文字の金属線が入ってます。ものによりますが、だいたいDC140~180 Vくらいかけると光るようです。
ちなみにNIXIEの由来は"Numeric Indicator eXperimental No.1"の略でNIXIらしいです。
点灯の方法
ではどのようにしてこれを光らせるのか
上にも書いたようにDC140~180 Vをかければいいわけですが、簡単に言ってもそれくらいの電圧を用意するのは難しいです。だいたい(Arduinoとか触ってる普通の人が)普段の電子工作で使う電圧は5 Vとか12 Vとか使っても24 Vとかなわけなので、それを昇圧(電圧を上昇させる)することになります。
直流電圧の昇圧
ここで昇圧ってどうやってするの?って疑問に思う人が出てきます。いくつか方法があります。
- 高圧が出せる昇圧型DCDCコンバータICを使って実現する
- コッククロフト・ウォルトン回路(スタンガンが作れる回路)を使って昇圧
- 昇圧チョッパを使って昇圧する
他にも方法はあると思いますが、よく出てくるのがこの3つです。
専用ICを使った昇圧
昇圧ICは最近わりと見るので、作例もある(とある本にも書いてました)と思います。部品点数が多い場合がありますが、確実に実現したいならこの方法がいいでしょう。
コッククロフト・ウォルトン回路による昇圧
コッククロフト・ウォルトン回路は、スタンガンに使われる回路で、段数を重ねると数千Vの電圧が作れます。ニキシー菅で必要なのはそれよりもだいぶ低いので、少ない段数で点灯までもっていけます。コッククロフト・ウォルトン回路でよく見るのは、使い捨てカメラの回路を用いて作ったものです。作例がかなりあるのでエレキテルを感じたい人は試してみるのもいいかもしれません。
昇圧チョッパによる昇圧
より昇圧を感じたい人は、チョッパ回路を作ってみるのがおすすめです。以下に昇圧チョッパ回路の模式図を示します。(プロの人は間違いあれば容赦なく突っ込んでください)
この回路図は昇圧チョッパの回路を抽象的に描いたもので、Coilにインダクタ(コイル)、Diodeにダイオード、Capacitorにコンデンサ、FETにn-chMOSFETなどが入ります。
ダイオードの両端には、昇圧前と昇圧後の差の電圧がかかり、さらに昇圧中に電流が流れる道になります。そのため、耐圧は昇圧に十分な耐圧および、順方向電流が十分流れるものを使用してください。よく使われる1000V1Aの整流用ダイオードは普通に使えるので、それでも大丈夫です。ショットキーバリアダイオードという名前のダイオードも大丈夫です。というかショットキーバリアダイオードの方がより望ましいです。
コイルは十分に電流が流れるものを用いると良いですが、求めすぎるとコイルが大きくなります。トロイダルコイルがおすすめです。
コンデンサは昇圧後の電圧に耐えられれば大抵よいですが、電解コンデンサを使うことが多いです。ただし耐圧ギリギリのコンデンサを使うと、ちょっとオーバーしたときに破裂することもあるので、余裕のある耐圧を持った個体を選びましょう。
Oscillatorには発振回路が入ります。発振回路にもいろいろありますが、矩形波発振回路です。PWMやPIDで賢く昇圧したい人はそちらを使ってもいいですし、簡単なのでいい人は555の発振回路でもいけます。昇圧後の電圧を見てフィードバックをかけないと(調整をしないと)、上がりっぱなしで回路が暴走するので、考慮して回路を作る必要があります。
発振回路の製作
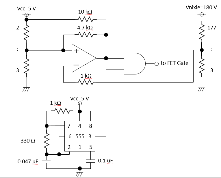
下は555による矩形波発振回路で、上は基準電圧(3 V)とニキシー菅の電源電圧(180 V)を177:3で抵抗分圧して監視するコンパレータ回路です。2つの回路から出た信号をANDで受けて出力からチョッパ回路のFETのゲート端子に接続します。比較回路からの信号がH、つまりニキシー菅の電源電圧が基準電圧よりも低い場合、矩形波信号がそのままANDの出力から搬送されます。逆に比較回路からの信号がL、つまりニキシー菅の電源電圧が基準電圧よりも高い場合、ANDはLの信号を出力します。つまり、単純に基準電圧との比較によるON/OFF制御になっています。ちなみに555発振回路による矩形波信号の発振周波数はf=1.443/((1000+2*330)0.04710^-6)=18.5 kHz です。オン時間が75%、オフ時間が25%でDT比が0.75となっています。
実際の点灯
実際に点灯しました
最後に、昇圧回路を作る際はコンデンサの端子の短絡や感電に注意して作業してください。(200Vの電圧が溜まったコンデンサがショートしたときはスパークしてそれは激しい音がしました)
ちょくちょく読みやすくなるように編集します...
投稿者の人気記事

-
yagiyu
さんが
2020/09/17
に
編集
をしました。
(メッセージ: 初版)
-
yagiyu
さんが
2020/09/17
に
編集
をしました。
-
yagiyu
さんが
2020/09/18
に
編集
をしました。
ログインしてコメントを投稿する