1.製作内容
某漫画に登場する持ち主によって色が変わる刀をモデルにした「色変わりの刀」を製作した。
筐体としてダイソーで販売している「光る忍者刀」を使用している。
マイコン部分はArduino互換機であるSeeeduino Xiaoを使用。
2.使用部品
・光る忍者刀(ダイソー)
・Seeeduino Xiao(Arduino互換機)
・DFplayer
・RGBフルカラーLED 5mm OSTA5131A カソードコモン(秋月電子)
・抵抗入トランジスタ RT1P137P 40V1A
・抵抗器10M、300、220Ω
・ビニル配線
・百均で販売されていた防犯ブザー内にあったトランス?(型式不明)
・5mm角プラ棒
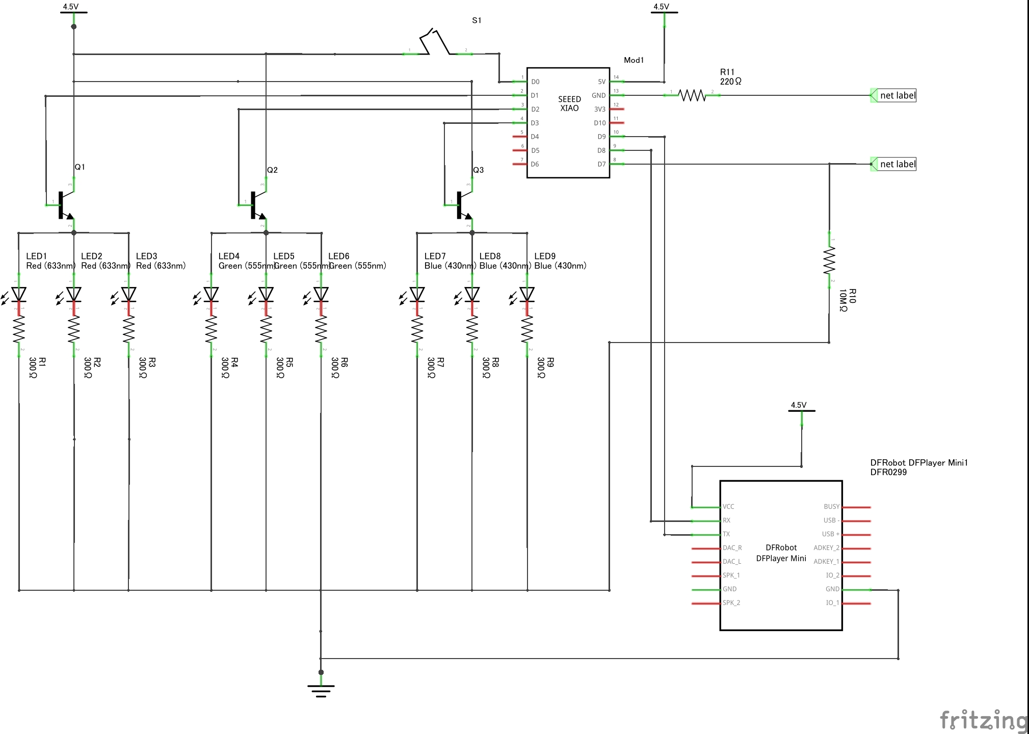
3.電気回路図
4. 製作過程
刀身部に黒と銀のマスキングテープを張付けました。
刀の刃部分はLEDの光が見える様に少し隙間を空けています。
LED(RGB)は5mm角棒にマスキングテープで巻きつけて刀身部分に入れます。
電池ホルダーは既存の柄部分を流用します。
簡単な配線、コマンドで好きな音を再生できるDFplayer。
SDカードに音源を保存しておくのですが、音源を探す or 作成するのが一番苦労したかも。
ネット上にあるフリーの音源も沢山あるのですが、イメージしているものとピッタリの音は中々入手が難しいです。
写真左側は圧電ブザーで右側は防犯ブザーに入っていたトランスらしきもの。
圧電ブザーの音量を大きくするために設置してあります。
低電圧(3.3V)動作可能かつPWM対応ピンを多く持つArduino互換機のSeeeduino Xiaを選定。
トランジスタを仲介して1つのピンでLED6個制御する。
2本のリード線を触るとマイコンに入力されている電圧が分圧されて、入力値が変化します。
皮膚の抵抗値はおよそ2~5M?
その値を元に色が決定されLEDが発色します。
柄の部分にリード線を這わせて、握った時に皮膚抵抗を検知する様にした。
傾斜スイッチが金属製なので、ビニルテープで巻いて絶縁しました。
5. コード
#include "Arduino.h"
#include "SoftwareSerial.h"
#include "DFRobotDFPlayerMini.h"
SoftwareSerial mySoftwareSerial(9, 10); // RX, TX
DFRobotDFPlayerMini myDFPlayer;
int val1 = 0; //常時 抵抗値観測
int val2 = 0; //設定抵抗値 手を離すまで値保持
int TiltSWval = 0;//傾斜回数観測
boolean TiltSWon;//TiltSWvalが一定回数ONでON
int RGB[3] = {0, 0, 0};
int SoundOn = 1;
int Soundname[4] = {1, 2, 3, 4}; //[0]:色変わり、[1]:構え、[2]:攻撃、[3]:無音
unsigned long Posingtime1 = 0;
unsigned long Posingtime2 = 0;
unsigned long Posingtime3 = 0;
#define TiltSW 0
#define redLED 1
#define greenLED 2
#define blueLED 3
//pin7 analogread pin9,10 Sirial
int color = 0;
#define white 1//kasumi
#define olive 2
#define yellow 3//kaminari
#define fuchsia 4
#define silver 5//iwa
#define apua 6
#define lime 7
#define red 8//honoo
#define gray 9//keadamono
#define blue 10//mizu
#define green 11//kaze
#define purple 12
#define maroon 13
#define navy 14
#define teal 15
#define black 16
void setup() {
Serial.begin(9600);
mySoftwareSerial.begin(9600);
if (!myDFPlayer.begin(mySoftwareSerial, false)) { //Use softwareSerial to communicate with mp3.
Serial.println(F("Unable to begin:"));
Serial.println(F("1.Please recheck the connection!"));
Serial.println(F("2.Please insert the SD card!"));
while (true) {
delay(0); // Code to compatible with ESP8266 watch dog.
}
}
myDFPlayer.volume(30); //Set volume value. From 0 to 30
myDFPlayer.outputDevice(DFPLAYER_DEVICE_SD);
pinMode(TiltSW, INPUT_PULLDOWN);
}
void loop() {
readval();
if (val1 <= 600 && val2 == 0) {
val2 = val1;
}
Posingtime1 = millis();
while (val2 != 0) {
readval();
color = map(val2, 200, 600, 1, 16);
colorPG();
analogWrite(redLED, RGB[0]);
analogWrite(greenLED, RGB[1]);
analogWrite(blueLED, RGB[2]);
Posingtime1 = millis();
Posingtime2 = 0;
if (SoundOn == 1) {
myDFPlayer.play(2);
SoundOn = 2;
Serial.print("s1");
}
Action();
if (val1 > 600) {
initialize();
Serial.print("val1 ");
Serial.print(val1);
Serial.println("reflesh");
}
}
}
void readval() {
for (int i = 0; i < 30 ; i ++) {
val1 = val1 + analogRead(8);
TiltSWval += digitalRead(TiltSW);
delay(5);
}
val1 = val1 / 30;
if (TiltSWval < 10) {
TiltSWon = 0;
}
else if (TiltSWval > 20) {
TiltSWon = 1;
}
TiltSWval = 0;
}
void Action() {
while (val1 < 600 && TiltSWon == 1) {
SoundOn = 2;
readval();
if (millis() - Posingtime1 > 2000) {
Posingtime2 = millis() - Posingtime1;
}
analogWrite(redLED, RGB[0]);
analogWrite(greenLED, RGB[1]);
analogWrite(blueLED, RGB[2]);
delay(200);
Serial.println("");
Serial.print("TiltOn");
while (val1 < 600 && Posingtime2 > 5000) {
Posingtime2 = millis() - Posingtime1;
readval();
analogWrite(redLED, 0);
analogWrite(greenLED, 0);
analogWrite(blueLED, 0);
//delay(200);
Serial.print("kamae");
Serial.print("time2");
Serial.print(Posingtime2);
Posingtime3 = millis() - Posingtime2;
if (TiltSWon == 1) {
if (SoundOn == 2) {
myDFPlayer.playFolder(1, Soundname[1]);
SoundOn = 0;
Serial.print(",SoundOn,");
Serial.print(SoundOn);
}
}
else if (TiltSWon == 0) {
SoundOn = 2;
analogWrite(redLED, RGB[0]);
analogWrite(greenLED, RGB[1]);
analogWrite(blueLED, RGB[2]);
delay(200);
Posingtime1 = millis();
Posingtime2 = 0;
Serial.println("atack");
myDFPlayer.playFolder(1, Soundname[2]);
SoundOn = 2;
delay(3000);
}
if (Posingtime2 > 10000) { //5secで構えキャンセル
Posingtime1 = millis();
Posingtime2 = 0;
Serial.println("cancel");
myDFPlayer.playFolder(1, Soundname[3]);
SoundOn = 2;
}
}
}
}
void initialize() {
val2 = 0;
Posingtime2 = 0;
analogWrite(redLED, 0);
analogWrite(greenLED, 0);
analogWrite(blueLED, 0);
SoundOn = 1;
myDFPlayer.pause();
}
void colorPG() {
switch (color) {
case olive:
RGB[0] = 128;
RGB[1] = 128;
RGB[2] = 0;
break;
case yellow://yellow 3//kaminari
RGB[0] = 255;
RGB[1] = 255;
RGB[2] = 0;
Soundname[2] = random(9, 10);
break;
case fuchsia:
RGB[0] = 255;
RGB[1] = 0;
RGB[2] = 255;
break;
case silver://silver 5//iwa
RGB[0] = 192;
RGB[1] = 192;
RGB[2] = 192;
Soundname[2] = 11;
break;
case apua:
RGB[0] = 0;
RGB[1] = 255;
RGB[2] = 255;
break;
case lime:
RGB[0] = 0;
RGB[1] = 255;
RGB[2] = 0;
break;
case red://red 8//honoo
RGB[0] = 255;
RGB[1] = 0;
RGB[2] = 0;
Soundname[2] = random(5, 6);
break;
case gray:
RGB[0] = 128;
RGB[1] = 128;
RGB[2] = 128;
break;
case blue://blue 10//mizu
RGB[0] = 0;
RGB[1] = 0;
RGB[2] = 255;
Soundname[2] = 14;
break;
case green://green 11//kaze
RGB[0] = 0;
RGB[1] = 128;
RGB[2] = 0;
Soundname[1] = 7;
Soundname[2] = 8;
break;
case purple:
RGB[0] = 128;
RGB[1] = 0;
RGB[2] = 128;
break;
case maroon:
RGB[0] = 128;
RGB[1] = 0;
RGB[2] = 0;
break;
case navy:
RGB[0] = 0;
RGB[1] = 0;
RGB[2] = 128;
break;
case white:
RGB[0] = 255;
RGB[1] = 255;
RGB[2] = 255;
break;
case teal://white 1//kasumi
RGB[0] = 0;
RGB[1] = 128;
RGB[2] = 128;
Soundname[2] = 13;
break;
case black:
RGB[0] = 0;
RGB[1] = 0;
RGB[2] = 0;
break;
}
}
6.まとめ
刀を握るたびに色が変わるので、子供たちはそれぞれの色に対応したごっこ遊びをしてました。
音に関しては苦労した割に地味な音ばかりだったので、無い方が良かったかも。。。
おもちゃは単純明快な方が遊びやすいし、故障も少なくて良い。
今後の制作作品に反映させていきます。
投稿者の人気記事




-
masayasan
さんが
2021/02/19
に
編集
をしました。
(メッセージ: 初版)
-
masayasan
さんが
2021/02/19
に
編集
をしました。
-
masayasan
さんが
2021/02/19
に
編集
をしました。
ログインしてコメントを投稿する