9004STAX SRM-252S の回路図
STAX のイヤースピーカーが不調なため、原因を調べていたのですが、イヤースピーカードライバーの SRM-252S の回路図が、検索しても見つからなかったので書き起こしました。
SRM-252S は半導体式のドライバーで、STAXの据え置き型のイヤースピーカードライバーの中では最も安価なラインナップです。
SRM-252S は現在単品では販売されていません。例えば SRS-3100, SRS-005S MK2 のような、イヤースピーカーとのセットで売られています。私は別のセット品(販売終了)で購入しました。
製品仕様は以下の通りです。
●周波数特性:DC~35kHz/+0, -3dB
●高調波歪率:0.01%以下/1kHz 100V r.m.s.
●増幅度:58dB (800倍)
●定格入力レベル:125mV/100V r.m.s.出力
●最大出力電圧:280V r.m.s./1kHz
●入力インピーダンス:50kΩ
●入力端子:RCA×1 (パラレルアウト端子)
●バイアス電圧:DC580V
●電源電圧:100V専用ACアダプター付属
●消費電力:4W
●外形寸法:132(W)×38(H)×132(D)mm (突起部含まず)
●重量:540g
●生産国:日本
本体の底のゴム足(フォーム足)を剥がすと4箇所ネジが出てきて(1箇所は最初から見える)、それを外すとカバーが外せます。分解した様子はこんな感じです。
別の角度
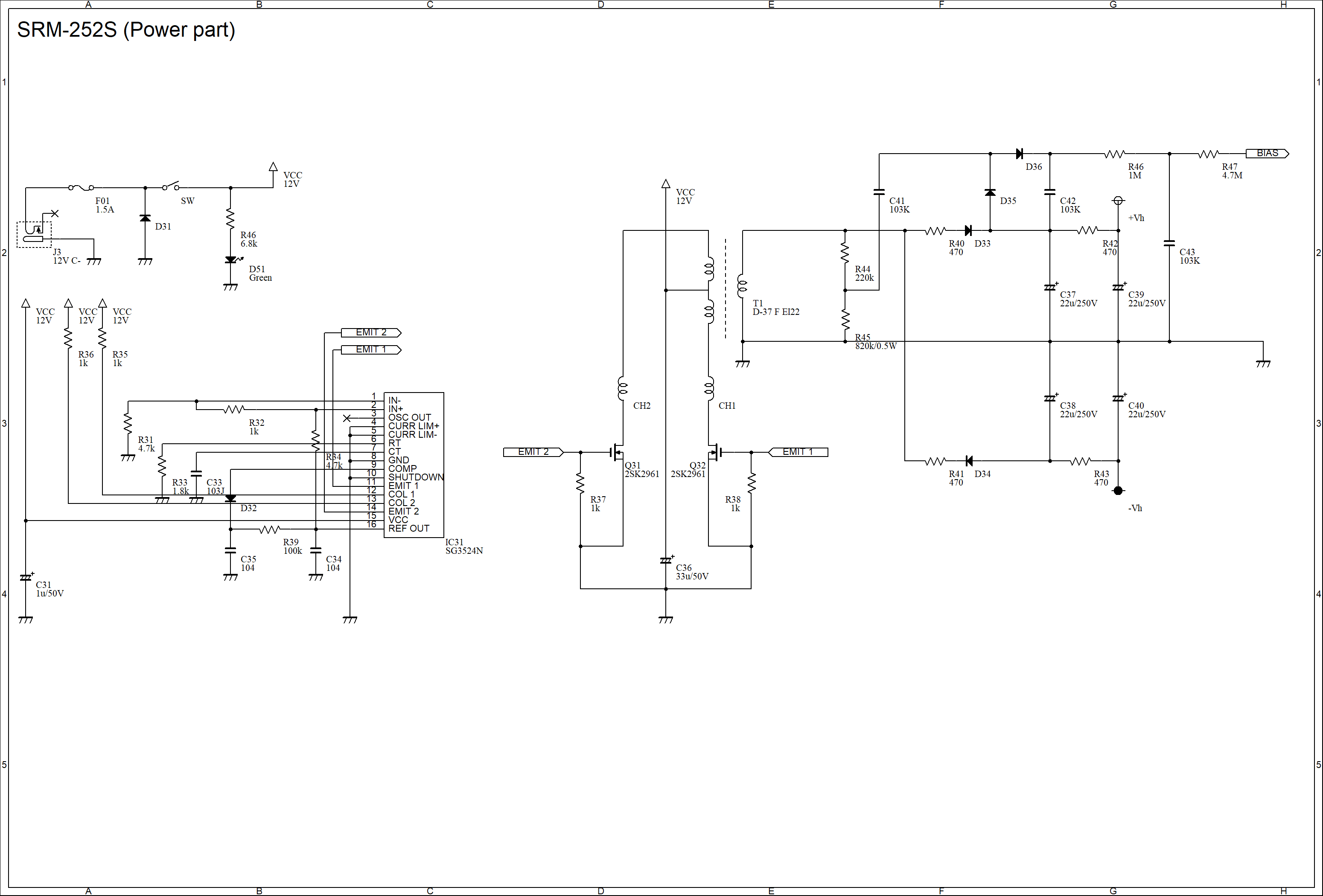
電源部分
12VのACDCアダプターから、DCDCコンバーター回路によってアンプとDCバイアス用の高圧を作り出します。
ACアダプターは今時珍しいセンターマイナスのトランス式です。
測ったところ、DCバイアスは約330V、アンプ用の両電源は約210V/-210Vでした。
製品仕様の「バイアス電圧:DC580V」というのがよくわかりませんが、最大電位差 330 - (-210) = 540V のことを言っているのかもしれません。
SG3524N というPWMインバーターICを使用しています。このICの型番で検索しても、メーカーである Texas Instruments のサイト以外はほとんど情報がありませんでしたが、1960年代に開発された電源用ICのようです。現在でも使われているものとしては TL494 と似た役割の製品で、当時はライバル的存在だったらしいです。
DCDCコンバーターでは、出力電圧をフィードバックして電圧を安定化するのが常識で、SG3524 にもそのための基準電圧源や入力端子がついています。しかし驚くべきことに、SRM-252S は電圧フィードバックを全くしていません。おそらく、負荷となるアンプ回路の消費電流が常に一定なので、安定化の必要がないという判断なのかもしれません。
アンプ部分
アンプ部分はもちろんステレオで、回路だけでなく部品番号まで左右同じため左側のみ書きました。
アンプは、イヤースピーカーの動作原理のため、シングル入力→バランス出力の構成になっています。
2段差動増幅で出力段は定電流駆動したエミッタフォロアです。高電圧がかかる箇所はゲート接地のカスコード接続で、耐圧を稼ぎつつミラー効果を回避する堅実な設計です。
初段のトランジスタは、TO-92パッケージのP型トランジスタのようですが、熱収縮チューブで一体になって熱結合しており、型番はわかりませんでした。もしかするとP型のJ-FETかもしれません。
電圧増幅率は (300k + 380) / 380 ≒ 790 = 58dB と公称通りです。
入力回路にDCカット用のコンデンサーを挟まないDCアンプ構成です。非常に高い電圧増幅率のため、もし入力に少しでもDCが載っていればかわいそうなことになるでしょう。
投稿者の人気記事
![Aitendo の HV昇圧電源 [DC780DA]](https://res.cloudinary.com/elchika/image/upload/t_elchika_article_cover/v1/user/b743f860-d41f-4f5f-a861-d36304909631/article/3555229d-13a8-40bc-9560-22efe374466a/khmdquzgo4vuak8bw4pr.jpg)

-
mtyk1t
さんが
2020/05/18
に
編集
をしました。
(メッセージ: 初版)
-
mtyk1t
さんが
2020/05/18
に
編集
をしました。
(メッセージ: タグ)
-
mtyk1t
さんが
2021/12/07
に
編集
をしました。
-
mtyk1t
さんが
2021/12/07
に
編集
をしました。
Closed
Audiocheapchic
2023/06/05
1 件の返信が折りたたまれています
ログインしてコメントを投稿するもうすでに御確認されておられるかも知れませんが、STAXのバイアスには高抵抗が入っており、通常のテスターやDMMでは低く出ます。高電圧プローブ(1000:1とか)のようなGΩ台のインピーダンスで測ると約580 Vになります。