概要
この装置は、人感センサを使って周囲に人が来た事をLINEで通知するものです。
例えば、
・公園で遊んでいる時に、ちょっとその場から離れたいけど誰か来たかは知りたい。
・玄関に設置し、遠くで暮している人の様子を大まかに知りたい。
等に使用できます。
PIRセンサで人を感知し、webアクセス(webhooks)、webアクセス
された事をIFTTTが感知しライン通知を行います。
HW構成
- Wio LTE M1/NB1(BG96) SoftBank Edition
- 送受信用アンテナ
- PIR人感センサ(https://akizukidenshi.com/catalog/g/gM-14064/)
- セリアの仕切り付きケース
1.2はオークションサイトで入手しました。
動作未確認ですが秋月電子に同じ種類のデバイスは
販売されています。(https://akizukidenshi.com/catalog/g/gM-12855/)
1の基盤は6つのGROVEコネクタを持っており、その1つとPIRの人感センサ
をつないでいます。
D38,D39と接続しているコネクタとつないでいます。
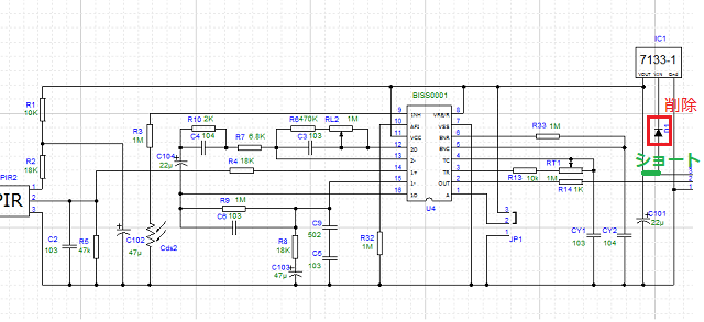
PIRのセンサですが、インターフェース電圧が5Vでマイコンボード電圧
が3.3V駆動の為、基板改修を行いました。
回路図は以下です
D1のダイオードを外し、入力とIC1のVOUTをショートしています。
秋月電子で扱っているPIRセンサは3.3Vも対応しているので
基板改修は不要かと思います。
SW構成
Wio LTEのソフトウェアはarduino環境がありますので、
そちらを使用させていただきました。
こちらのページが大変参考になります。
https://seeedjp.github.io/Wiki/Wio_cell_lib_for_Arduino/home-ja.html
使用したライブラリについては、電波の受信のシーケンスに修正を加えたので、
以下githubに登録しています。
https://github.com/shimodash/wio_lte_m1_nb1/blob/main/Wio_cell_lib_for_Arduino.zip
LINEへの通知手段は、IFTTTというサービスを使いました。
IFTTTを使う時のWEBHOOK_KEYがすぐに探せなかったので以下に手順を示します。
最後に
もし、同じような装置を作成してみたいという方のご参考になれば幸いです。
最後まで読んで頂きありがとうございました。
投稿者の人気記事





-
shimodash
さんが
2021/01/23
に
編集
をしました。
(メッセージ: 初版)
-
shimodash
さんが
2021/01/23
に
編集
をしました。
(メッセージ: HWの写真を追加いたしました。)
-
shimodash
さんが
2021/01/24
に
編集
をしました。
(メッセージ: PIRセンサの回路図を追加)
ログインしてコメントを投稿する