はじめに
展示会などでよくみられる、製品の説明がスクロール表示されるデバイスを見かけます。
私も作ってみたいなと思い、Spresenseを使って作成してみました。
また、SPRESENSEの機能を生かして外部モジュールを追加せずに音楽再生をさせました。
部品表
以下の部品を使用します。
| No | 名称 | 入手先 | 備考 |
|---|---|---|---|
| 1 | SPRESENSE メインボード | SwitchScienceなど | |
| 2 | SPRESENSE 拡張ボード | SwitchScienceなど | |
| 3 | 円形ディスプレイ 240x240 | Aliexpress | ドライバICがGC9A01のもの |
| 4 | タクトSW | 秋月電子など | |
| 5 | ピンヘッダ | 秋月電子など | |
| 6 | ICソケット | 秋月電子など | |
| 7 | マイクロSDカード | 家電量販店など | |
| 8 | 自作基板 | JLCPCB |
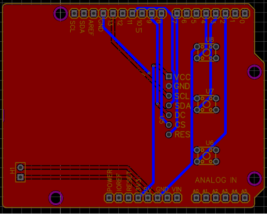
回路図
円形ディスプレイおよびタクトSWと拡張ボードの接続表は以下となります。
タクトSWの片側はGNDと接続し、SPRESENSE側はpull-upしておき
押下されたときにGNDになるようにします。
| 拡張ボード | 円形ディスプレイ |
|---|---|
| 3.3V | VCC |
| GND | GND |
| D13 | SCL |
| D11 | SDA |
| D09 | DC |
| D08 | CS |
| D07 | RST |
| 拡張ボード | タクトSW |
|---|---|
| D04 | Blue |
| D03 | Green |
| D02 | Red |
自作基板について
オンラインの基板作成のサイトEasyEDAというサービスを使って基板を作りました。
基板の配線のレイアウトです。
スケッチ
SPRESENSEはArduino SDK 3.3.1
LovyanGFXライブラリは 1.2.0 を使用しています。
スケッチは
https://github.com/shimodash/SPRESENSE/tree/master/LongTextScroll_circledisplay_bgm
に登録しています。
Lovyanさんの、LongTextScrollのサンプルをベースに
テキストの参照先と画像の参照先をSDカードのファイルにするように
変更しました。
音楽再生は、SpresenseのAudioのplayサンプルをベースにしています。
苦労した点は、
音楽再生スケッチをマージした時に、、、
Buffer is not allocated というエラーがでましたので、
theAudio->setPlayerMode(AS_SETPLAYER_OUTPUTDEVICE_SPHP, AS_SP_DRV_MODE_LINEOUT,65536,0);
と修正して対応しました。
外装について
基板をカバーする板は、tinkercadで作成しSTLデータを以下に登録しています。
タクトSWと円形ディスプレイ側のカバー
https://github.com/shimodash/SPRESENSE/blob/master/LongTextScroll_circledisplay_bgm/spresense-ext-stl-2mm-v1.stl
底面のSPRESENSE拡張ボードのカバー
https://github.com/shimodash/SPRESENSE/blob/master/LongTextScroll_circledisplay_bgm/spresense-ext-stl-botom-base-v1.stl
動作画像
SDカードに
- 各画像ファイル r.png g.png b.png
- スクロールテキストデータ r.txt g.txt b.txt
- 音楽データ Sound.mp3
を直下に格納します。
色で塗りつぶした、画像ファイルと
ボタンが押されたことを示すテキストを流すデモ画像は
以下になります。
デモはUSB端子から電源供給していますが、基板からVCC,GNDの端子を
出しているので、乾電池3本でも動作可能です。
まとめ
SPRESENSEのAudio機能を使って、Arduinoサイズの小型のサイネージの
製作ができました。また円形ディスプレイを使って少し違ったデザイン
の表示ができたと思います。
今後は、SPRESENSEにはGPSの機能もあるので、それらを使って
サイネージの位置に応じた、表示などが応用ができたら面白いと思います。
私が参加しているオープンエッジデバイス研究会で実物を共有したいと思います。
失敗談
EasyEDAで基板を発注したのですが、実はタクトSWのフットプリントを
間違えてしまい。。。ゴリ押しでタクトSWを実装しています。
投稿者の人気記事





-
shimodash
さんが
2025/01/20
に
編集
をしました。
(メッセージ: 初版)
-
shimodash
さんが
2025/01/20
に
編集
をしました。
-
shimodash
さんが
2025/01/20
に
編集
をしました。
-
shimodash
さんが
2025/01/20
に
編集
をしました。
-
shimodash
さんが
2025/01/20
に
編集
をしました。
-
shimodash
さんが
2025/01/20
に
編集
をしました。
ログインしてコメントを投稿する