500V程の高電圧を出力する昇圧回路です。
レールガンやコイルガンなどのコンデンサ充電に使えます。
注意
この回路は大電力を扱い高電圧を出力します。
扱いを誤ると感電、怪我、火災につながる恐れがあります。安全に使える自信がない場合は製作しないでください。
万が一事故が起きても責任は負いません。
ZVSとは
ZVSとはZero Volt Switchingの略でその名の通り電圧が0Vになった時にスイッチングする回路です。0V付近でスイッチングするとエネルギー損失を小さくできます。
ZVSはLC共振回路を応用して交流電流を作り出します。上下対称な回路ですがFETなどの素子の性能の僅かなバラつきによって発振します。
共振回路のコイルをトランスにする事で昇圧したり降圧したりできます。
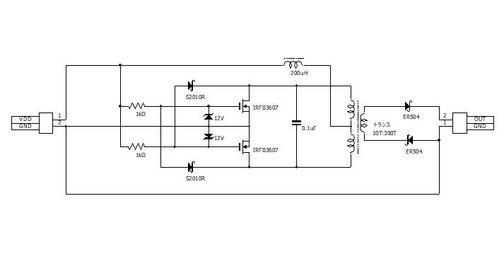
回路図
部品
MOSFET IRFB3607 x2
高速ダイオード S2010R x2
ツェナーダイオード 12V x2
カーボン抵抗 1kΩ x2
インダクタ 200μH x1
積層セラミックコンデンサ 0.1μF x1
ショットキーバリアダイオード ER504 x2
ターミナルブロック 2P x2
トランス(入力と出力電圧に応じて自作)
作り方
基板に回路図通りに配線してください。
大きな電流が流れるので配線は太めにしてください。細すぎると発熱や溶断する可能性があります。
3
2
投稿者の人気記事





-
nichicon
さんが
2021/05/18
に
編集
をしました。
(メッセージ: 初版)
-
nichicon
さんが
2021/12/07
に
編集
をしました。
-
nichicon
さんが
2023/01/24
に
編集
をしました。
ログインしてコメントを投稿する