5348地下鉄用の速度計でLチカ!
地下鉄用の速度計を動かしたい!!!
今回は電子工作初心者から脱却するべく、その登竜門たるLチカに挑戦したいと思います。
画像を挿入したのですがプレビューではなぜか変に切り取られてしまっています。
実際の表示でどうなっているかはわかりませんが先に謝っておきます、ごめんなさい。
(一応何度か挿入しなおしてみたり位置を調整してみたりしたのですが変わりませんでした...)
twitterの表示もうまくいってないかもしれません、これもごめんなさい。
速度計とは
サムネは地下鉄車両用の速度計なのですが、ロマンがあっていいと思いませんか?(私は思います)
速度計って言ってるのにピカピカしててなんか変だぞ?って思った人はここの「3-2、CS-ATC」の項やWikipediaを読みましょう。
要するに線路脇に立ってる信号機が地下だと暗いし見えにくいから運転台に置いちゃうねって話です。
東京メトロでは定期的に部品販売をしており、速度計は一定確率でそこに出品されます。
その部品販売会に行って買うだけで誰でも簡単に入手することができます。
制御方法
速度計本体は調べると似た製品の回路を解析している人がいました。
先達によると、それぞれの点灯箇所にLEDが入っていて背面に生えてる端子台に適当な処理をすることでそれらを光らせることができるらしいです。
また、針の中身は電流計になっているらしいのでちょうどよい電流を流すことで針を制御できそうです。
この回路図をベースに、速度計背面にある端子台のピンアサインを割り出しました。
割り出したピンアサインは下の表の通り
日比谷線03系CS速度計端子台
| 1 | 2 | 3 | 4 | 5 | 6 | 7 | 8 | 9 | 10 | |
|---|---|---|---|---|---|---|---|---|---|---|
| A | S60 | S45 | S65 | S50 | S10 | S15 | V+ | V+ | S30 | SR1 |
| B | S70 | SG1 | S40 | S35 | S7FN | BL+ | S20 | S25 | S0 | SP |
| C | S80 | BL- | SX | S55 | S85 | S75 | S90 | S95 | S100 | S110 |
| D | n/a | L15 | L60 | B- | B+ | R- | R+ | ATS | V- | n/a |
凡例
- V+: +24V(A-C列コモン)
- S??: 各LED端子
- BL±: バックライト端子
- B±: 黒針端子
- R±: 赤針端子
- V-: 0V(D列コモン)
- n/a: 端子結線無し
制御方法
- A-C行は基本的にすべてDC24Vでの制御
V+に24Vを入れておいて各端子をGNDに落とすかどうかで点灯制御 - D行は0V端子が共通で各端子に24Vをかけるかで点灯制御
- バックライトは独立してBL±間に24Vを印加
- 針は±間に適当な電流を流す
実現方法の検討
制御方法を受けて...
回路を設計する
頭を動かさずにESP32を使って動かしたい
今思うとESP32-DevKitCでもよかったかも
- DevKitC
- シフトレジスタ
- TBD62083
=>A-C列端子 - TBD62783
=>D列端子
- TBD62083
- PWM
- 半固定抵抗
=>針端子
- 半固定抵抗
- シフトレジスタ
出来上がった回路図
何も考えずに部品置いて結線して空いてるIOにつなげた。
DACがあるけど結果的にはうまく使えなかったのでDACとの通信用のポートを出力ポートとブリッジ加工して使ってます...
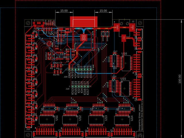
基板発注
折角CADで回路図を書いたので基板を作ります
ってことで適当に配線した基板がこれ
で、実装したのがこれ
結果
結線したら動きました、サムネの動画の通りです。(記事本編への動画の張り方が分からなかった)
ちなみにサムネの動画は光らせる場所をランダムに決めています。
このLチカクリアをもってめでたく私も初心者卒業ですね!
おまけ
投稿者の人気記事



-
stop_pattern
さんが
2020/12/28
に
編集
をしました。
(メッセージ: 初版)
-
stop_pattern
さんが
2020/12/28
に
編集
をしました。
ログインしてコメントを投稿する