mtyk1tのアイコン画像
mtyk1t 2020年04月18日作成 (2021年12月07日更新) © CC BY-SA 4+
セットアップや使用方法 セットアップや使用方法 閲覧数 3674
mtyk1t 2020年04月18日作成 (2021年12月07日更新) © CC BY-SA 4+ セットアップや使用方法 セットアップや使用方法 閲覧数 3674

エミッタ接地回路の入力抵抗

覚え書き兼 Elchika の数式モードの練習のために書きました。

バイポーラトランジスターは、FETとは異なり、入力抵抗がほぼ無限大とみなすことはできません。具体的にはどう計算するのでしょうか。

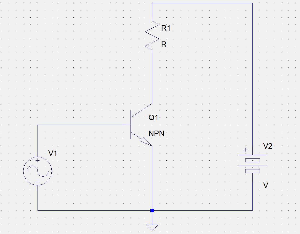
エミッタ接地回路

今、適切なバイアスがされて、

IC=hFEIBI_\text{C} = h_\text{FE} I_\text{B}

の電流が流れているとします。

このとき微小信号に対する入力抵抗は、

rin=hFEVtIC=VtIBr_\text{in} = \frac{h_\text{FE} V_t}{I_\text{C}} = \frac{V_t}{I_\text{B}}

で求められます。
ここで、IBを基準に見れば、トランジスター個別の特性 (hFE) が全く出てこないところが興味深いところです。
入力抵抗が大きいと、いわゆる「ロー出しハイ受け」がしやすくなり、回路の自由度が上がります。しかしそのためにはベース電流を小さくする必要があり、増幅率は下がり、高周波特性や雑音特性も悪くなります。このトレードオフはどの品種を選ぼうと、バイポーラトランジスターである限り逃れられません。

Vtは熱電圧といい、温度で決まる定数です。常温の時のVtは約26[mV]となります。

Vt=kTqV_t = \frac{kT}{q}

kはボルツマン定数[J/K]、Tは絶対温度 [K]、qは電子の電荷[C]です。

ここで、ベース電流の単位をμA、熱電圧の単位をmVにすると、入力抵抗の結果の単位がkΩと扱いやすい値になり、計算が簡単になります。
実際に例を上げてみると
IB = 1[μA] のとき、rin = 26 / 1 = 26 [kΩ]
rin = 100 [kΩ] となるベース電流は、IB = 26 / 100 = 0.26 [μA] となります。

1
2
mtyk1tのアイコン画像
ツイッターでミタ式アンプと名乗っております https://twitter.com/mtyk1t
ログインしてコメントを投稿する