2029デューティ比が調整できるRC発振回路 (74HC123)
74HC123で発振回路を組む人間居ない説
74HC123使用 デューティ比の調整ができるRC発振回路
メリット クロックのデューティ比を任意に調整可能
デメリット 電源投入時、自己発振しないので外部からオンにする必要がある
用意するもの
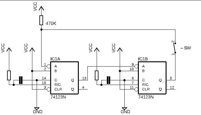
・単安定マルチバイブレータ 2回路
これは74HC123、74LS123、74LS423あたりを用意すると便利
・抵抗とコンデンサ 2セット
・プルアップ抵抗(470kΩとかそこらへん)とスイッチ 1セット
回路図
実際に作ってみた
2個の単安定マルチバイブレータの時定数を同じにするとだいたい50%になります
RC時定数をアンバランスにすることでクロックのデューティ比(オン時間/オフ時間)を調整できます
冒頭の動画では両側の抵抗を2回路入半固定抵抗にしてデューティ比を変えています。
※半固定抵抗とキャパシタの誤差によってわずかに発振周波数がズレます
投稿者の人気記事

-
sanguisorba
さんが
2025/01/15
に
編集
をしました。
(メッセージ: 初版)
-
sanguisorba
さんが
2025/01/15
に
編集
をしました。
ログインしてコメントを投稿する