3588オーディオ変調テスラコイルキットを解剖する
AliExpress で購入したテスラコイルキットを作ってみました。
いちばん大変な2次コイルは、既に巻いたものが入っていましたので、基板の通りにはんだ付けするだけで簡単にできてしまいました。
ただ作るだけというのも芸がないので、回路図を起こして動作原理を解剖してみます。
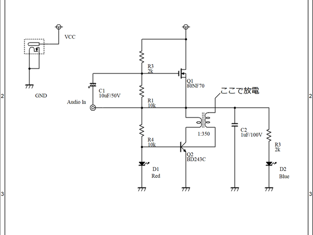
BD243で駆動される、回路の下半分は、いわゆる slayer exciter と呼ばれる極めて簡単な自励式発振回路です。
D1はQ2のベース・エミッター間を逆電圧から保護するためにあるので向きが逆なのですが、キットが実際そうなっているので仕方がありません。
オーディオ変調をする仕組みは、乗算回路による振幅変調となっています。いわゆるコレクタ変調です。
80NF70というMOSFETが1個だけという男らしい増幅回路が使われています。おかげでこちらにも放熱フィンが付いています。
オーディオ入力のグラウンドは、回路全体のグラウンドからは浮いていますので、絶縁させなければなりません。間違っても音楽プレーヤーとテスラコイルの電源を共通にしてはいけません。
C1は電解コンデンサーなので極性があるのですが、ここでも向きが逆です。本当に大丈夫なのか心配になってきます。
大体の動作原理は理解できました。頑張れば自分でも作れそうな気がしてきましたね。
4
1
投稿者の人気記事

![Aitendo の HV昇圧電源 [DC780DA]](https://res.cloudinary.com/elchika/image/upload/t_elchika_article_cover/v1/user/b743f860-d41f-4f5f-a861-d36304909631/article/3555229d-13a8-40bc-9560-22efe374466a/khmdquzgo4vuak8bw4pr.jpg)
-
mtyk1t
さんが
2020/03/15
に
編集
をしました。
(メッセージ: 初版)
-
mtyk1t
さんが
2020/03/16
に
編集
をしました。
(メッセージ: 写真を追加)
-
mtyk1t
さんが
2021/04/11
に
編集
をしました。
-
mtyk1t
さんが
2021/12/07
に
編集
をしました。
-
mtyk1t
さんが
2021/12/07
に
編集
をしました。
ログインしてコメントを投稿する