31633石NPNトランジスタラジオをPNPトランジスタに置き換えてみた
ラジオを作るのが主ではなくNPNだけの回路をPNPだけに置き換える方法が主
とてもかんたんです
※PNPはNPNより性能が基本的に劣っているので何でもかんでも置き換えられるという訳ではない。
なぜラジオ?
Amazonでシャンテック電子 — 3石トランジスタラジオキット というものを見ました。
https://www.amazon.co.jp/dp/B00E2DREYQ
家にバリコンとバーアンテナがあったので作ろうと思ったのですが、どうせならPNPトランジスタで作れないかと思ったのが今回の発端です。
Q.なぜNPNではなくPNPなのか
A. PNPが大量に余っているので
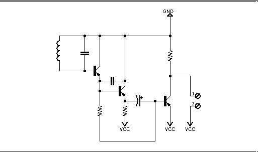
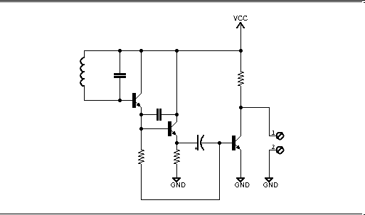
回路図
http://www.shamtecdenshi.jp/catalog/index1_K-005.html
素子値はこちらを見ていただくとして、回路はこのような構成になっています。
PNPトランジスタに置き換えると電源と極性部品が反転します (※矢印のあるほうがエミッタ)
よって、実体配線図としては電解コンデンサと電源の極性を逆にすればよいということになります。
製作例
家にあったもので間に合わせました
-
単連エアバリコン
-
バーアンテナ(複巻きである必要はない)
標準330μH + 10μH。バーアンテナはコイルの位置をずらすことで調整が可能 -
100均で昔売っていたアンプ
-
ラグ板 6×2
参考: https://akizukidenshi.com/catalog/g/gP-11826/ -
2SA1015-GR x3
参考: https://akizukidenshi.com/catalog/g/gI-00882/ -
ルビコン 50v 4.7uF ('00年製)
参考: https://akizukidenshi.com/catalog/g/gP-03175/ -
炭素抵抗 1MΩ, 22kΩ x2
-
配線材 (0Ω抵抗)
感想
キット品の2SC1815-GRの回路と今回の2SA1015-GRの回路とでは、同調コイル・バリコンが同じであれば感度も大体同じように聞こえます。ただし、2SC1815はhFEを揃えるために手持ちの選定品を使用したのでキット付属のものは使用していません。
キット品の同調コイルには改善の余地があります。
同調コイルについて
キットにはマイクロインダクタが使われていますが、これに良いアンテナをつけるよりも最初から良い同調コイルを取り付けたほうが良い感度が得られます。
マイクロインダクタだと3V給電でちょうどよい感度ですが、バーアンテナでは1.5Vでも良好な感度で聞こえます。また、3V給電をすると若干発振気味ではありますがアンプ内蔵スピーカーを直接繋いで聞けるぐらいの音量が得られます。
現代では若干入手困難ですが、エアバリコンほどではないと思うので通販サイトを探してみてください。(330μH)
投稿者の人気記事

-
sanguisorba
さんが
2022/02/23
に
編集
をしました。
(メッセージ: 初版)
-
sanguisorba
さんが
2022/02/23
に
編集
をしました。
(メッセージ: 微修正)
-
sanguisorba
さんが
2022/02/23
に
編集
をしました。
(メッセージ: 2SC1815について断りを追加)
-
sanguisorba
さんが
2022/02/24
に
編集
をしました。
ログインしてコメントを投稿する