初めに
皆さんこんにちはMOZI電子工作です。
今年のハロウィンはどんなふうに過ごしましたか?(かなり時季外れだけど)飾りつけをしたという方も多いと思います。ということで今回はハロウィンの飾りを電子工作でLEDを使って作ったので紹介したいと思います。
構想
どんな風に作るかですがなんか「ふわぁー」という感じで優しく光っているようなかぼちゃの飾りを作りたいなと思いました。
それで、点滅させようかな、とも思ったんですが555の扱いに慣れていなくて失敗。それでただ電池で点灯させる回路にしました。
555を挫折↓(後でIC自体が壊れていることが発覚した。)
回路
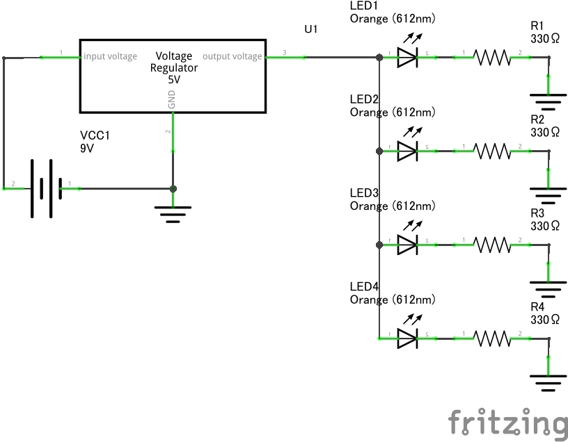
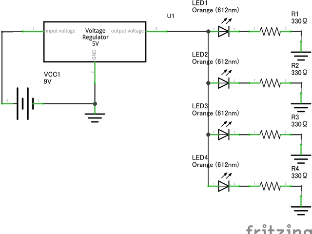
単3電池×4本を3端子レギュレーターで降圧し、その後抵抗で電流制限して並列に4つ並んだLEDにつながるというわけのわからない回路ですが、動きました(そりゃそうか)
ということで一時的に組むだけなのでブレッドボード上に組みました。
3Dプリントでガワを作る
今回はカボチャの曲線などを設計するのは私にはできなかったので3Dデータが無料でダウンロードできるThigiverseとうサービスからダウンロードしてきました。今回ダウンロードしたもののURLを張っておきますね
Thingiverse Classic Jack-o-lantern
https://www.thingiverse.com/thing:483564
完成!
完成しました!
LEDを並べただけなのでうまく光が拡散するようにLEDの前に紙を貼っています。
まとめ
なかなか粋な飾りができたのではないでしょうか。
今回はLEDを使ってハロウィンの飾りを作りました。
最後前読んでいただきありがとうございました!
投稿者の人気記事




-
MOZI
さんが
2021/02/20
に
編集
をしました。
(メッセージ: 初版)
-
MOZI
さんが
2021/02/27
に
編集
をしました。
-
MOZI
さんが
2021/12/07
に
編集
をしました。
(メッセージ: 記事の種類・ライセンスを設定しました。)
ログインしてコメントを投稿する